艾博ToRCH 3+2联合检测试剂盒新品上市
更新时间:2017/6/19 14:06:36 浏览次数:7806
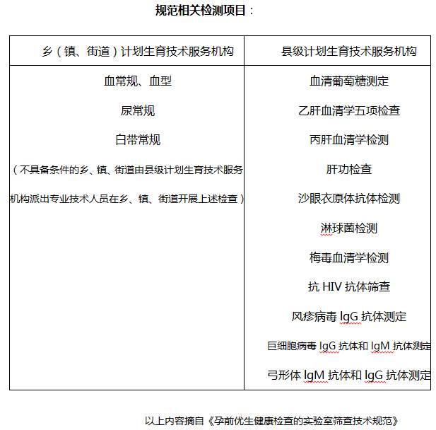
艾博根据国家孕前优生规范研发的新产品ToRCH 3+2联合检测试剂盒获得产品注册批文!至此,国家《孕前优生健康检查的实验室筛查技术规范》中所有的快诊项目组合艾博生物全部齐全!
背景篇! 何谓孕前优生五项检测?
TORCH
是指一组病原体的英语名称缩写。TO即Toxoplasma(弓形虫),R即Rubella virus(风疹病毒),C即Cytomegalovirus(巨细胞病毒),H即Herpes simplex virusⅠ、Ⅱ(单纯疱疹病毒Ⅰ型和Ⅱ型)。这组病原体常通过胎盘传给胎儿,引起围产期感染,导致流产、早产、死胎等。日本学者山诚将这4种病原英文的字头组合,戏称为TORCH(火炬)。TORCH感染的血清学检查已作为孕期的常规检查项目,多采用ELISA法检查。要求计划怀孕妇女孕前3个月进行风疹病毒IgG抗体、巨细胞病毒IgM和IgG抗体、弓形虫IgM和IgG抗体筛查。
临床意义
1、风疹病毒:先检测IgG抗体,若IgG抗体为阴性,进一步检查IgM抗体(见表35)。
风疹病毒可由感染者的分泌物经呼吸道传播给易感人群(为1~5岁儿童和孕妇)。据统计,孕妇感染风疹病毒者多在怀孕1~6周,除可致流产、早产、死胎外,所生婴儿还可发生先天性风疹综合征。抗风疹病毒抗体在发病2~5天即可检出,6~25天检出率达高峰,常用于风疹急性期或新近感染的诊断。IgM型抗体阳性,提示近期感染。必要时应终止妊娠。IgG抗体阳性,表示既往感染,具有免疫力。

2、巨细胞病毒:检测IgM和IgG抗体(见表36)。
人类对CMV普遍易感,初次感染多在2岁以下,常呈隐性感染,但长期带毒者称为潜伏感染。先天性CMV感染是经胎盘或产道感染,可引起流产、死胎、婴儿肝脾肿大、血小板减少、溶血、黄疸、智力障碍、发育不全等。成人CMV感染多见于免疫功能低下者。抗CMV-IgM阳性,提示近期感染CMV,或处于病毒活动期。CMV-IgG阳性提示既往感染或潜伏感染,人群中有90%以上可呈阳性反应,若双份血清效价4倍以上增长,则提示近期感染,CMV-DNA阳性提示现症感染。

3、弓形虫:检测IgM和IgG抗体(见表37)。
弓形虫可通过胎盘感染胎儿,引起死胎、早产,出生后表现为一系列中枢神经系统症状及眼、内脏的先天性损害。后天感染常无症状,但血清中可查到抗体;重型者可有高热,肌肉、关节疼痛,淋巴结肿大等症状。弓形虫急性感染期:IgM类抗体阳性或同时伴有IgA和/或IgG类抗体阳性。亚急性感染期:IgA类抗体阳性或同时伴有IgG类抗体阳性。慢性感染期:仅IgG类抗体阳性。IgM升高是近期感染的指标,IgG升高是既往感染的标志,双份血清IgG滴度4倍以上或单份血清IgG抗体滴度≥1:512,提示近期感染可能性大。

4、单纯疱疹病毒(HSV)IgM抗体测定
HSV在人群中感染较为普遍,通常为隐性感染。HSV主要引起疱疹性口腔炎,湿疹性疱疹,疱疹性角膜结膜炎,疱疹性脑膜炎,新生儿疱疹,疱疹性外阴阴道炎等。生殖器官以外部位的感染多由HSV-Ⅰ引起(占95%),而生殖器官的HSV感染主要由HSV-Ⅱ型引起(占78%)。本试验不能区分HSV-Ⅰ型与Ⅱ型。特异性抗HSV-IgM抗体阳性或抗HSV- IgG抗体效价上升4倍,提示HSV近期感染。孕妇不能仅以抗HSV-IgM阳性作为终止妊娠的依据,很多人血清中抗HSV-IgM抗体阳性,且疾病不随疾病复发而升高,故无重要的临床意义。

产品篇
艾博孕前优生五项组合
产品名称:弓形虫IgM/IgG抗体、巨细胞病毒IgM/IgG抗体、风疹病毒IgG抗体联合检测试剂盒(胶体金法)
产品规格:25人份/盒,600人份/箱
注册证号:国械注准20173403145



报告说明:
此报告之前,ToRCH3+2所有项目还无国家参考品,后中检院刚开发了CMV IgG和Rubella IgG的国家参考品(其它三项当时仍无国家参考品),故艾博在第一时间进行了送检。
报告显示艾博ToRCH(3+2)产品中的CMV IgG和Rubella IgG的灵敏度和特异性均能完全符合国家参考品的检测要求!
操作示意图


艾博ToRCH 五项和ToRCH四项产品区分:

注意事项:
1、 IgM阳性结果对孕妇意义重大,建议让患者去大医院用进口酶法或化学发光复核,或根据临床症状再出阳性报告。
2、本产品加样量仅10ul/孔,标本加多易导致假阳性。
3、TORCH 的酶标质控品只是个阳性物质,酶标自带的质控品不能用作金标试剂的质控检测。
4、本试剂为定性检测,无法提示测量样本中各项IgM或IgG抗体的水平。
扫描下载体外诊断头条APP
扫描关注CAIVD官方微信
扫描关注CAIVD官方视频号
扫描关注CACLP官方微信
扫描关注CACLP官方视频号
全国卫生产业企业管理协会实验医学分会
( 京ICP备15010734号-10 )



