新增2个鼠疫耶尔森菌、布鲁氏菌抗原检测试剂国家参考品说明书(附71个目录说明书)
更新时间:2020/1/16 16:52:51 浏览次数:2892昨日,中检院发布关于2个注册检验用体外诊断试剂国家标准品和参考品说明书公示的通知。中检院已完成2个注册检验用体外诊断试剂国家参考品的研制,现就说明书内容向社会公示,征求意见,详见附件。请于2020年1月28日前将意见反馈中国食品药品检定研究院体外诊断试剂所。相关品种及项目负责人联系方式见下表。

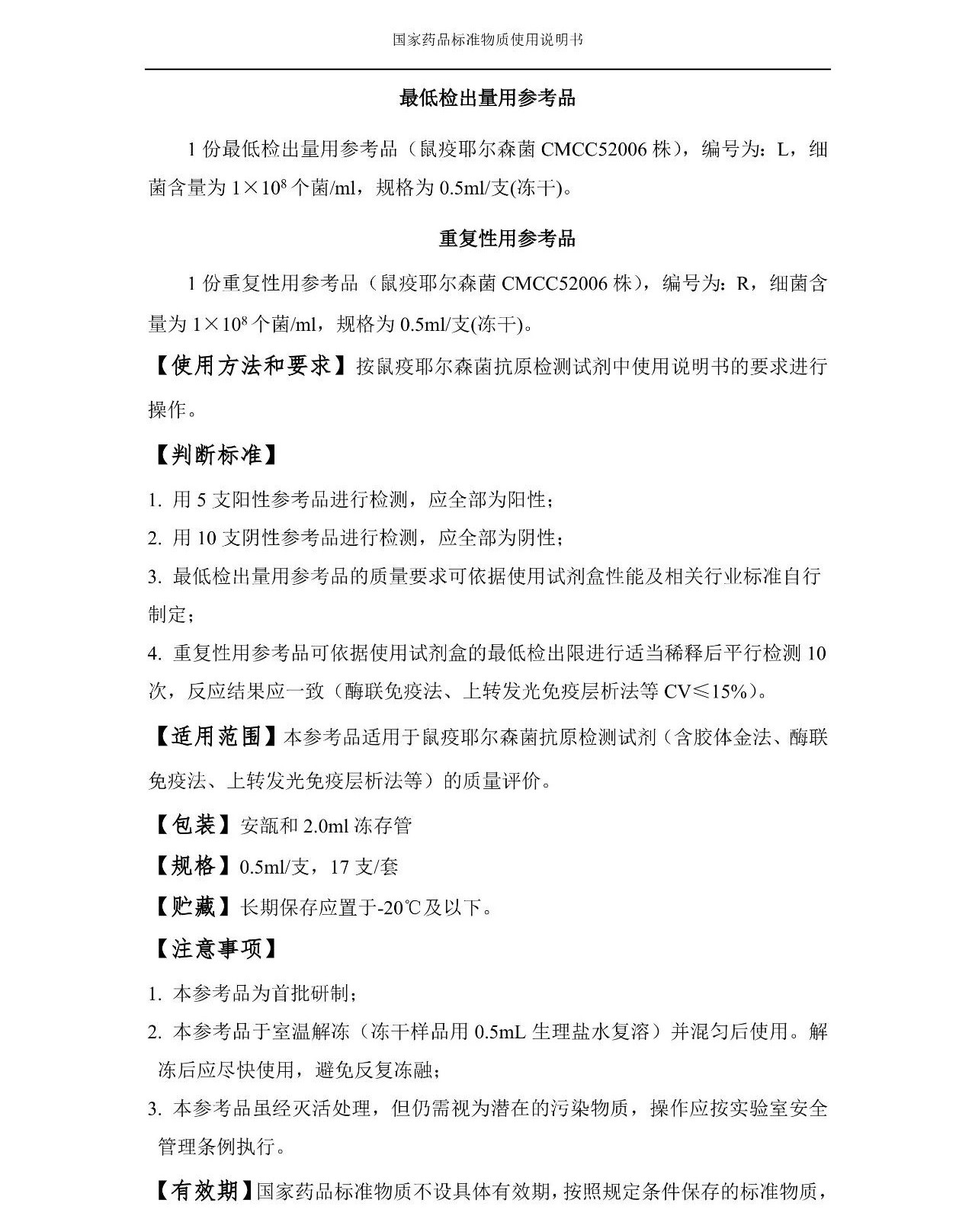
鼠疫耶尔森菌抗原检测试剂用国家参考品



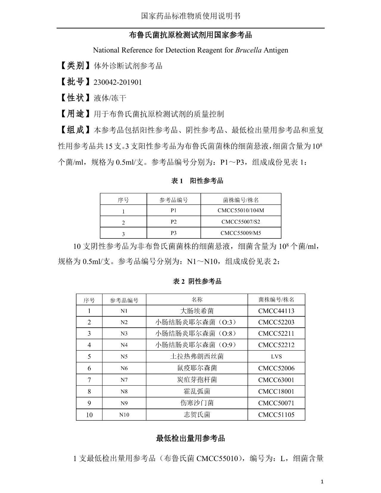
布鲁氏菌抗原检测试剂用国家参考品说明书




扫描下载体外诊断头条APP
扫描关注CAIVD官方微信
扫描关注CAIVD官方视频号
扫描关注CACLP官方微信
扫描关注CACLP官方视频号
全国卫生产业企业管理协会实验医学分会
( 京ICP备15010734号-10 )



