医疗器械注册人制度试点有了重大进展
更新时间:2018/5/24 12:51:42 浏览次数:2425医疗器械注册人制度在上海试点以来,屡受行业关注!现在真正完全体现注册人制度内涵的试点案例出炉了。在该案例中,受托生产医疗器械的捷普公司是此前没有医疗器械生产资质的纯代工科技企业,和受托方美敦力的关系也不再是集团内部互为子公司的关系。这意味着当前封闭的医疗器械行业环境走向了更为符合市场资源配置效率的开放阶段!代表了今后医疗器械生产方式的转型方向,具有重大的意义!
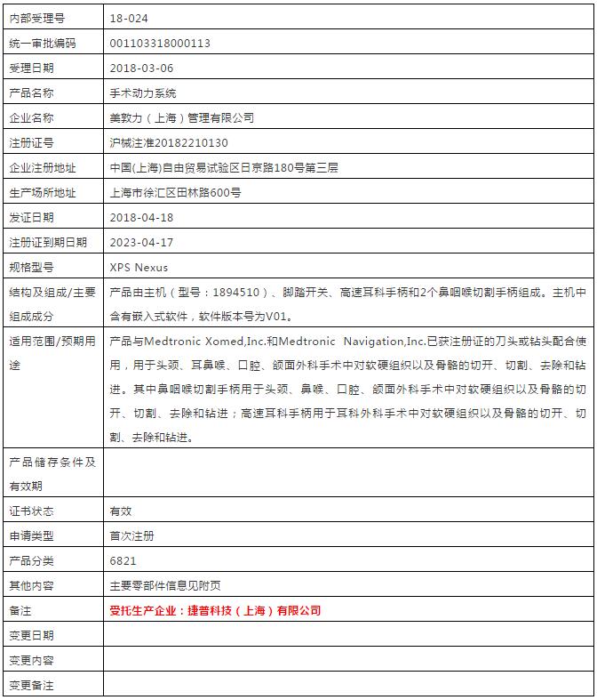
2017年12月7日,上海市食品药品监督管理局发布了关于实施《中国(上海)自由贸易试验区内医疗器械注册人制度试点工作实施方案》的通知,启动了医疗器械注册人制度的试点工作。2018年2月27日,参与试点的上海远心医疗科技有限公司研发的产品单道心电记录仪获得了注册人制度试点后颁发的第一张注册证。随着美敦力公司手术动力系统获得注册,意味着医疗器械注册人制度在上海的试点工作有了实质的飞跃!


医疗器械注册人制度试点颁发的第二张注册证,完全体现了注册人制度革新委托生产方式的要求。请大家注意,受托方不再与委托方是集团内的关联企业,而且他们是跨区分工合作,这就意味着,这样的制度实践已经具备了未来在全国全面铺开的雏形。未来跨省的不同企业的合作,将以此为蓝本!这是该案例的重要性所在!
此前上海微创集团公司下属公司获得的第一张证,尽管也是试点的产物,但由于委托方和受托方同属于微创集团,又都地处浦东,因为示范意义有所弱化。但此次美敦力和捷普公司的合作,体现了注册人制度不同以往的灵活性,让专业代工企业参与委托生产,真正释放了双方的活力!
注册人制度的内涵之一,是要让研发主体在不再背负建厂生产的包袱情形下有获证机会,从而推动研发水平提升;同时让有生产能力但无医疗器械生产资质的企业有机会参与样品和产品的委托生产,从而推动行业资源优化配置。只有这样的制度,才可以承担起推动行业发展的重任!
医疗器械注册人制度最主要的变化,除了打破医疗器械注册与生产管理的捆绑关系之外,就是革新了医疗器械委托生产管理的方式。允许不具有生产资质的生产企业受托生产产品,对于医疗器械行业资源的合理配置、研发投入的增加、技术水平的提升都是至关重要的!这个重要性不亚于国家航空设备发动机的技术革新,医疗器械行业要真正壮大,从制度上打破目前的封闭环境很重要。想要飞得高,需要有一对坚实的翅膀!注册人制度无疑给行业插上了腾飞的翅膀……!
——上海健康医学院医疗产品管理专业主任:蒋海洪
扫描下载体外诊断头条APP
扫描关注CAIVD官方微信
扫描关注CAIVD官方视频号
扫描关注CACLP官方微信
扫描关注CACLP官方视频号
全国卫生产业企业管理协会实验医学分会
( 京ICP备15010734号-10 )



