Adv Sci | 工业化智能蛋白质芯片破解白塞病精准诊断和分型标志物
更新时间:2025/7/1 17:22:26 浏览次数:1499白塞病(Behçet’s disease,BD)是一种慢性多系统炎症性疾病,其临床表现多样,包括黏膜皮肤、关节、眼部、血管、神经和胃肠道的病变。BD主要影响历史上“丝绸之路”沿线的人群,包括地中海地区、中东、中亚及东亚(如中国、日本)等区域。目前,BD的诊断主要依赖于临床症状。然而,由于非特异性的临床表现和缺乏实验室生物标志物,阻碍了其早期和准确的诊断。重度 BD 患者年均医疗支出是轻度患者的 3-5 倍,且因误工导致的生产力损失显著,尤其在“丝绸之路”沿线高发地区构成公共卫生挑战。因此迫切需要识别出能够早期区分BD与其他自身免疫性和自炎症性疾病的潜在生物标志物,准确评估疾病活动度,并监测或预测疾病进展。
2025年6月,北京医院刘昱东主任,北京协和医院李永哲研究员以及北京蛋白质组研究中心于晓波团队合作在Advanced Science(IF:14.3)上发表了题为“Artificial Intelligence-Driven Proteomics Identifies Plasma Protein Signatures for Diagnosis and Stratification of Behçet’s Disease”的研究论文。研究基于蛋白质芯片技术首次构建了基于人工智能的BD诊断(AUC =0.967)和分层模型(AUC =0.960),为BD的精准诊断和治疗提供了潜在的生物标志物和新策略。旦生医学为该研究提供了工业化智能蛋白质组芯片检测与分析服务。
研究结果
蛋白质组学分析揭示 BD 患者与健康对照的差异特征
研究通过 DIA-MS 和工业化蛋白质芯片技术,对健康对照(HC)及轻、中、重度 BD 患者样本进行检测得到蛋白谱,之后对几种急性期反应物进行了相关性分析,结果显示急性时相反应蛋白与临床检测结果呈显著正相关,验证了蛋白质组学平台的可靠性。PLS-DA 分析显示,HC 组可与 BD 患者明显区分,轻度 BD 患者也能与中重度患者部分区分,但中重度组间无显著差异。
图1 健康对照组和BD患者血浆样本的蛋白质组学分析
AI 驱动的诊断模型实现 BD 精准识别
研究通过机器学习算法对差异表达的蛋白组数据进行分析,在训练集中,模型达到了0.984的曲线下面积(AUC)和0.935的准确率(图2A,B)。通过基于XGBoost的模型,我们确定了F11、ITIH4、SERPINA3、APMAP、ORM1、LRG1、ITIH3、FN1、FGL1、FCN3、C1QA、C5、PLTP、TPM3和IGKV3- 64D等关键生物标志物,这些标志物被认为是BD诊断的关键变量(图2C,D)。这些发现通过独立队列的外部验证得到了进一步确认,验证结果表明AUC为0.967,准确率为0.871(图2E,F)。总体而言,这些结果展示了工业化智能蛋白质芯片平台在BD诊断中的巨大潜力。
图2 使用机器学习方法从健康对照组中识别用于诊断BD患者的潜在生物标志物
BD 严重程度分层的蛋白质组学特征
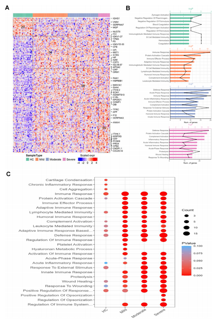
研究通过方差分析,确定了在HC组、轻度BD组、中度BD组和重度BD组中分别有20种、36种、38种和56种蛋白质显著过表达(图3A)。功能注释显示,轻度BD组中高表达的蛋白质主要集中在免疫反应、蛋白质激活级联反应和免疫效应反应。在中度BD组中,高表达的蛋白质主要参与防御反应、急性期反应。在重度BD组中,富集的蛋白质主要与蛋白质激活级联反应与补体激活(图3B)。图3C进一步展示了各途径对不同疾病严重程度的影响,显示免疫反应、防御反应、对外部刺激的反应和蛋白水解与疾病严重程度显著相关。此外,在重度组这些途径随着疾病严重程度的增加而逐渐上调。
图3 BD中阶段特异性蛋白表达分析
机器学习驱动的BD严重程度分层
研究对不同疾病严重程度的组别进行差异分析识别了用于区分BD分层的循环蛋白特征。训练集区分 HC 与 BD、轻度与其他组、中重度与轻度的 AUC 分别为 0.986、0.927、0.897。
图4 使用机器学习方法识别与BD进展相关的蛋白质组学特征
BD分层的深层血浆蛋白质组学功能分析
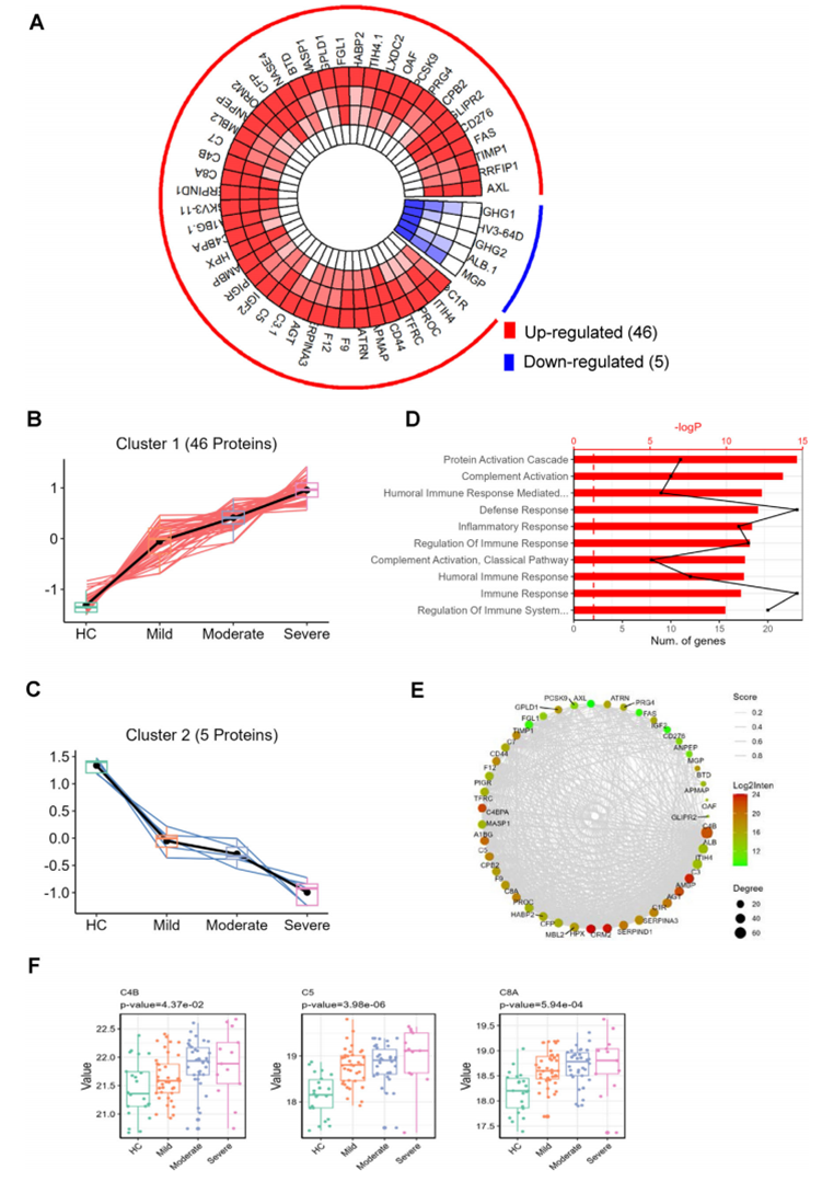
研究使用基因集富集分析(GSEA),表征了与BD发病机制相关的蛋白质的功能富集。结果显示,在BD患者中上调的蛋白质中,最显著的三个富集通路是金黄色葡萄球菌感染、血小板激活和补体及凝血级联反应。研究通过单样本ssGSEA和表达趋势分析进一步发现了与BD疾病进展相关的通路,包括补体及凝血级联反应、抗原处理与呈递、血小板激活在内的55个通路与疾病进展相关。共有46种蛋白质与疾病的严重程度呈正相关,随着病情加重,这些蛋白质的表达逐渐增加;而5种蛋白质则随着病情恶化表现出逐渐减少的趋势(图5A-C)。功能注释显示,与疾病严重程度相关的上调蛋白质主要参与了蛋白质激活级联反应、补体激活和体液免疫反应(图5D)。
图5 与BD进展相关的蛋白质共表达模式
总结
综上所述,本研究整合 DIA-MS 与工业化智能蛋白质芯片的蛋白质组学数据,证实感染、抗原处理、补体激活、凝血失调及免疫 - 炎症反应为 BD 发病核心机制,首次构建了基于人工智能的BD诊断与分层模型,为BD的精准诊断和治疗提供了潜在的生物标志物及新策略。
原文链接:
https://advanced.onlinelibrary.wiley.com/doi/10.1002/advs.202510061
参考文献
Cheng L, Li M, Bai Z, Yu X, Zheng W, Li Y, Liu Y. Artificial Intelligence-Driven Proteomics Identifies Plasma Protein Signatures for Diagnosis and Stratification of Behçet's Disease. Adv Sci (Weinh). 2025 Jun 23:e10061. doi: 10.1002/advs.202510061 . Epub ahead of print. PMID: 40549882.

体外诊断头条APP

CAIVD官方微信

CAIVD官方视频号

CACLP官方微信

CACLP官方视频号
全国卫生产业企业管理协会实验医学分会
( 京ICP备15010734号-10 )