EN
首 页
产业分会
行业资讯
政策法规
书籍刊物
企业专栏
会展会议
产品推荐
实验医学分会
学术活动
科研资讯
VIEW期刊
视频专区
首页
/
行业资讯
/ 业界动态
全部资讯
业界动态
医疗改革
仪器试剂
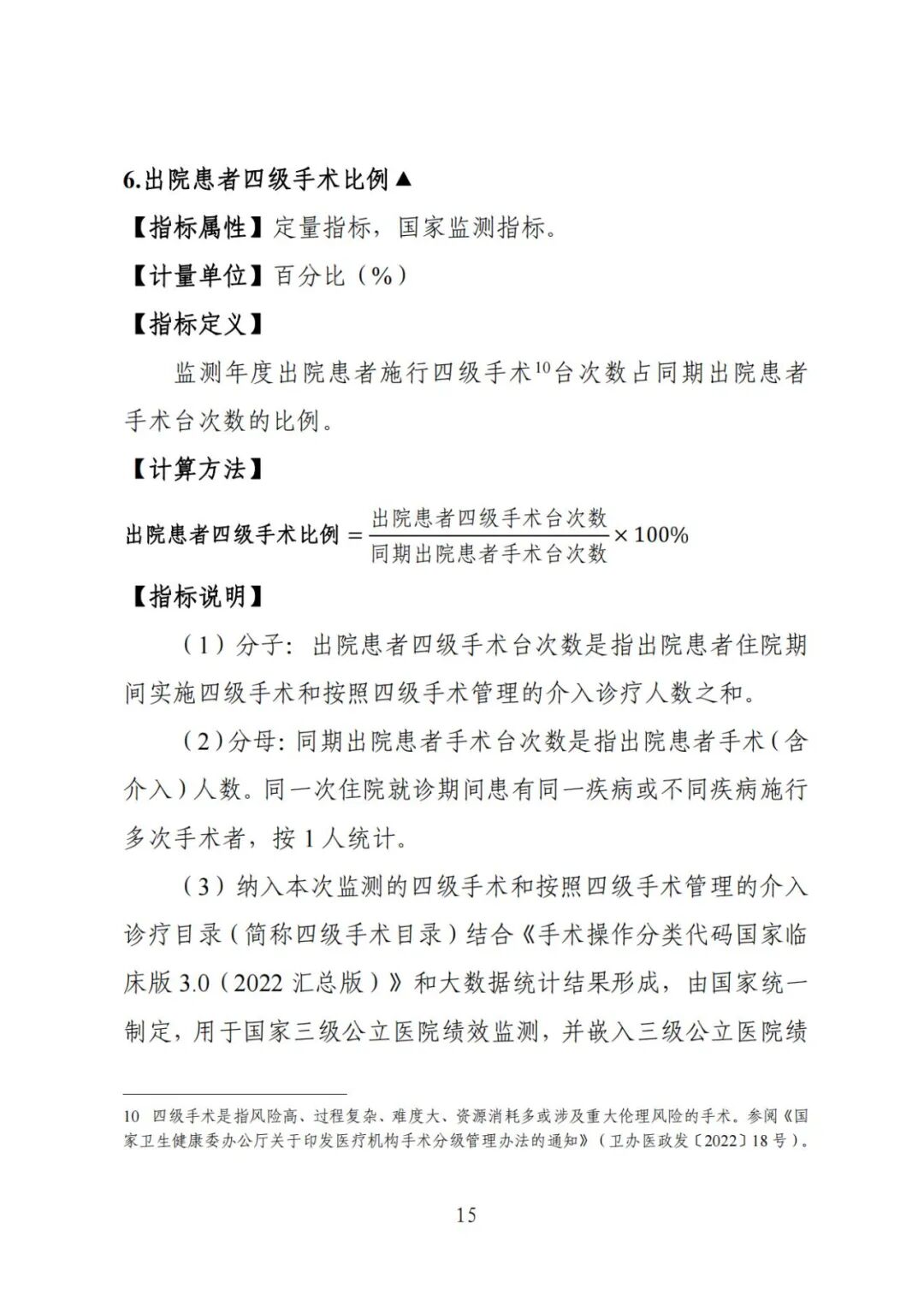
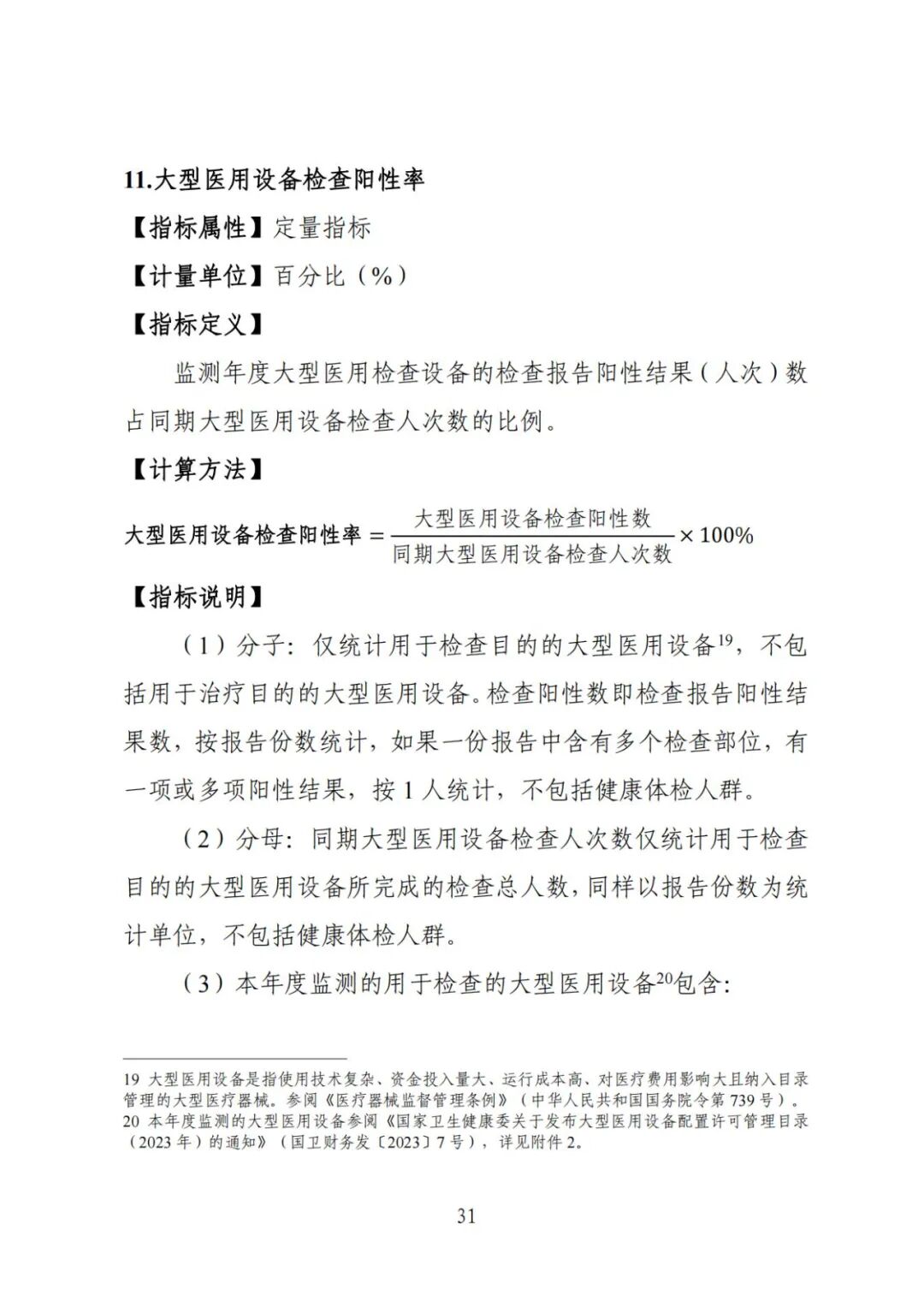
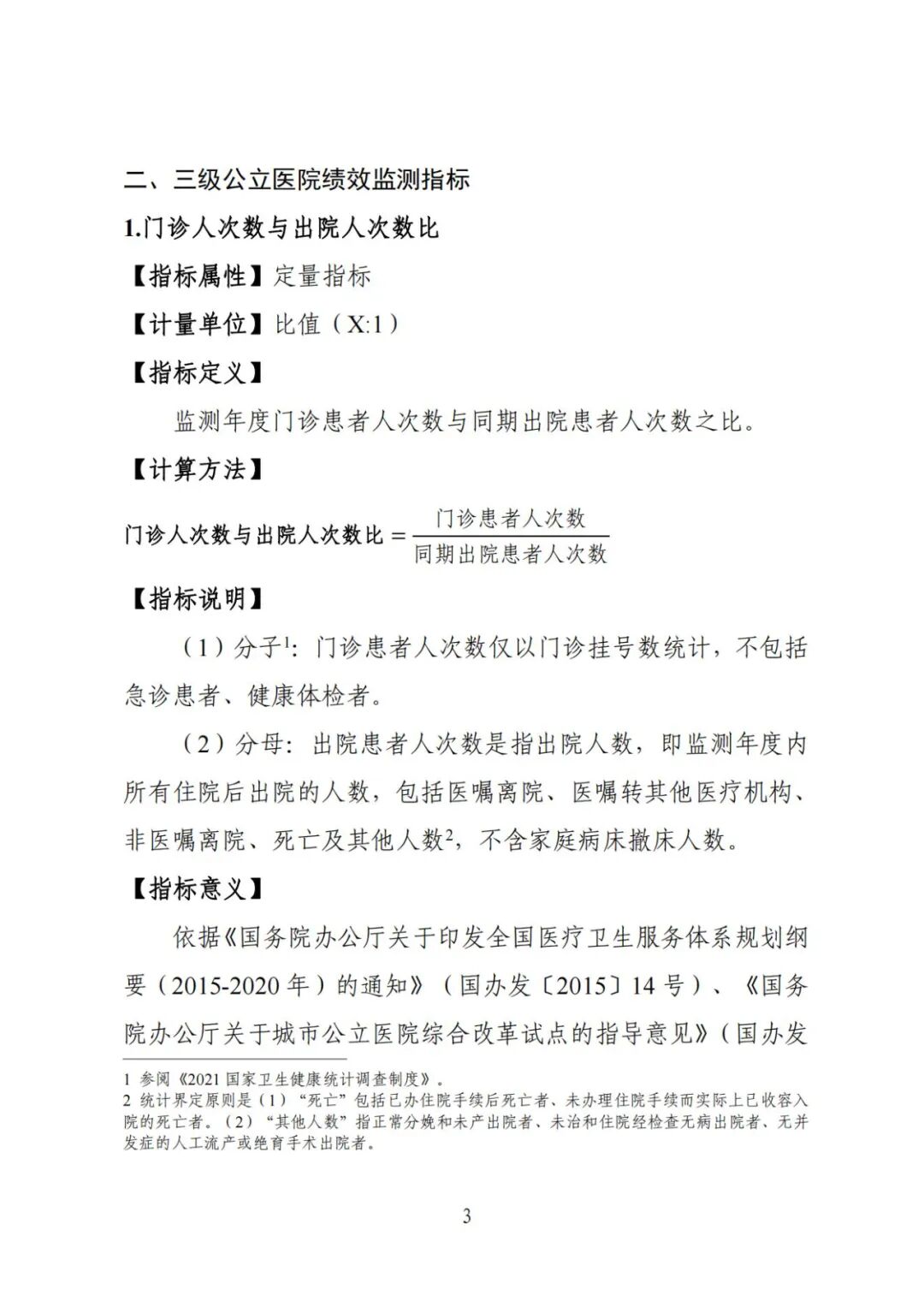
《国家三级公立医院绩效监测操作手册(2025版)》发布
更新时间:2025/7/1 17:11:25 浏览次数:839
国家卫生健康委办公厅
关于印发国家三级公立医院绩效监测
操作手册(2025版)的通知
各省、自治区、直辖市及新疆生产建设兵团卫生健康委:
为贯彻落实《国务院办公厅关于加强三级公立医院绩效考核工作的意见》(国办发〔2019〕4号),持续提高三级公立医院绩效监测工作精细化水平,我委根据实际工作需要和最新政策文件要求,对《国家三级公立医院绩效考核操作手册(2024版)》进行了修订完善,形成了《国家三级公立医院绩效监测操作手册(2025版)》(可从国家卫生健康委网站下载)。现印发给你们,请遵照执行。
联 系 人:医政司 高攀、朱焱磊
联系电话:010-68791885
国家卫生健康委办公厅
2025年6月24日
附件:
扫描下载
体外诊断头条APP
扫描关注
CAIVD官方微信
扫描关注
CAIVD官方视频号
扫描关注
CACLP官方微信
扫描关注
CACLP官方视频号
全国卫生产业企业管理协会医学检验产业分会
全国卫生产业企业管理协会实验医学分会
(
京ICP备15010734号-10
)
首页
产业分会
实验医学分会
联系我们