关于进口医疗器械产品在中国境内企业生产有关事项的公告解读
更新时间:2020/9/27 16:20:45 浏览次数:2525
《国家药监局关于进口医疗器械产品在中国境内企业生产有关事项的公告》(2020年第104号)已于2020年9月23日印发,自发布之日起施行(以下简称《公告》)。现将《公告》出台的背景、主要原则和重点问题说明如下:
一、《公告》出台的背景
近年来,业界对进口医疗器械产品在中国境内企业生产,优化有关注册申报资料、避免注册申报资料重复提交的要求的诉求不断增加,为落实党中央、国务院深化“放管服”改革和优化营商环境要求,深化医疗器械审评审批制度改革,2019年以来,国家药监局经深入调研,充分听取各方面意见后,并起草了本公告。
二、主要原则
《公告》参考借鉴国际相关要求,结合我国医疗器械注册、监管、临床使用等方面的实际情况,基于医疗器械科学监管的原则,在产品设计不发生改变、质量体系保持基本一致,产品安全有效性没有发生显著变化的前提下,通过认可部分已注册进口医疗器械的原已提交的注册申报资料,从而优化相应审查资料要求,避免资料的重复提交。
《公告》也明确境内企业和境外企业的一致性原则,对于境内企业投资境外企业并在境内企业生产同样适用。
三、重点问题说明
(一)适用范围的限定
《公告》适用范围中明确“进口医疗器械注册人通过其在境内设立的外商投资企业在境内生产第二类、第三类已获进口医疗器械注册证产品的有关事项,适用本公告”。这是因为,对相关注册申报资料予以优化的前提是相关产品设计不发生改变、质量体系与境外具有等同性和溯源性,境内外注册主体间的紧密联系是确保上述前提的重要基础。
(二)《公告》的情形是否适用于医疗器械注册人制度试点工作
《公告》出台的目的是对进口医疗器械产品在境内企业生产,在现有法规框架内,对注册申报资料予以优化。产品应由进口医疗器械注册人在境内设立的外商投资企业进行生产,不属于医疗器械注册人制度试点工作范围,不得委托生产。
(三)对应的原注册证有效期的要求
《公告》适用于医疗器械注册证在有效期内的产品,原进口注册证已失效或注销的不适用于本公告。
(四)新取得的注册证与原进口医疗器械注册证的关系
《公告》明确,按照《公告》要求提交注册申请并获得批准的,注册证备注栏中应当载明相关已获准注册的原进口产品的医疗器械注册证号,便于各级药品监督管理部门对相关转移生产产品的注册证进行识别和追溯。境内医疗器械注册证与原进口医疗器械注册证相互独立,分别管理。
《公告》的发布符合“放管服”要求,也符合医疗器械科学监管的原则,有利于节约资源、提升审评审批效率,促进整个医疗器械产业的健康快速发展,更好地满足人民群众的健康需求。
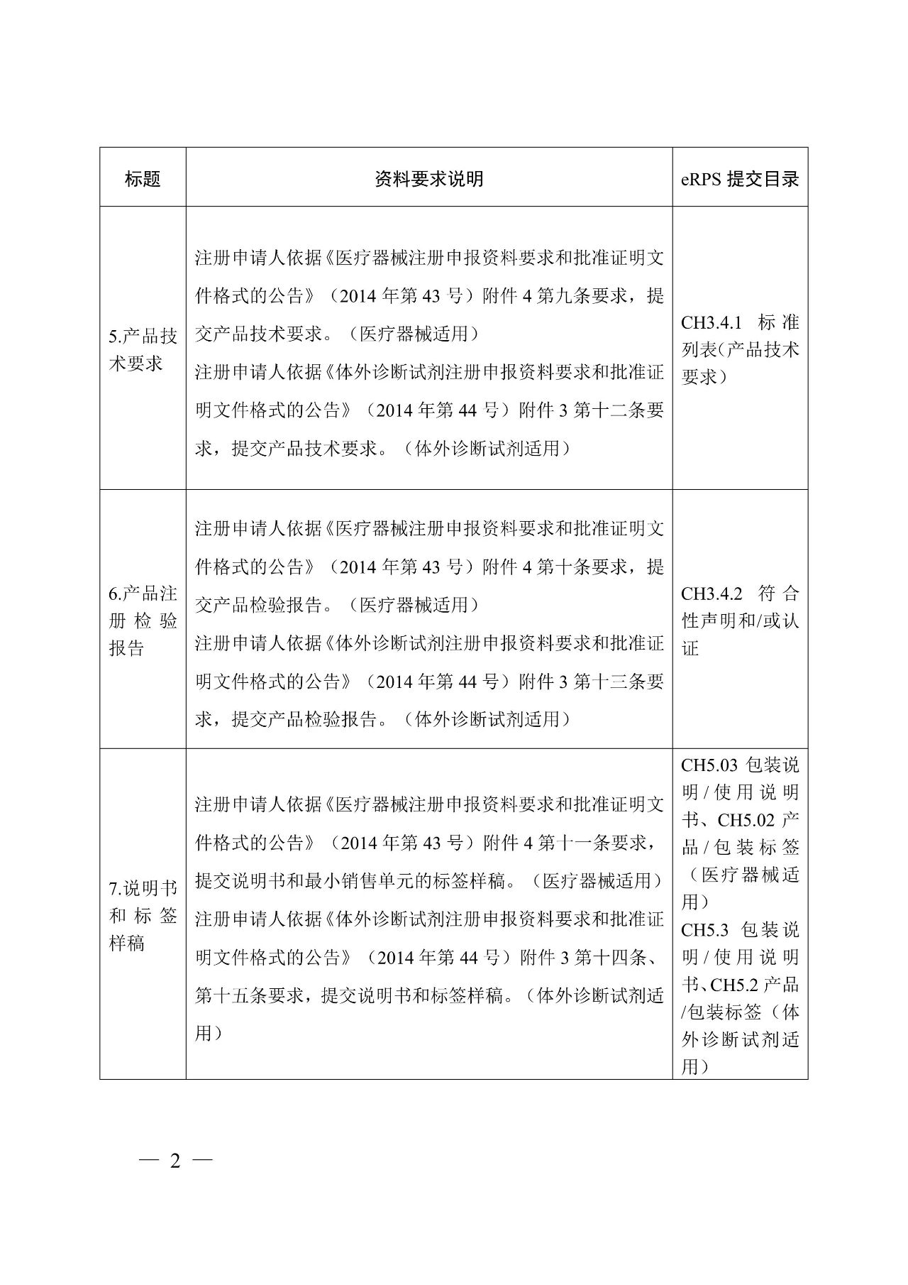
附件:医疗器械/体外诊断试剂注册申报资料要求



扫描下载体外诊断头条APP
扫描关注CAIVD官方微信
扫描关注CAIVD官方视频号
扫描关注CACLP官方微信
扫描关注CACLP官方视频号
全国卫生产业企业管理协会实验医学分会
( 京ICP备15010734号-10 )



