中文 | English | 您是第 95141531 个访问者!
您好,欢迎来到全国体外诊断网(全国实验医学网)!
热门搜索:分会介绍 | 会员名单 | 行业资讯
行业资讯
当前位置: 首页 > 行业资讯 > 业界动态

WHO正式发布了针对COVID-19的全球研究路线图(附中文版)

更新时间:2020/3/10 11:15:22 浏览次数:2139

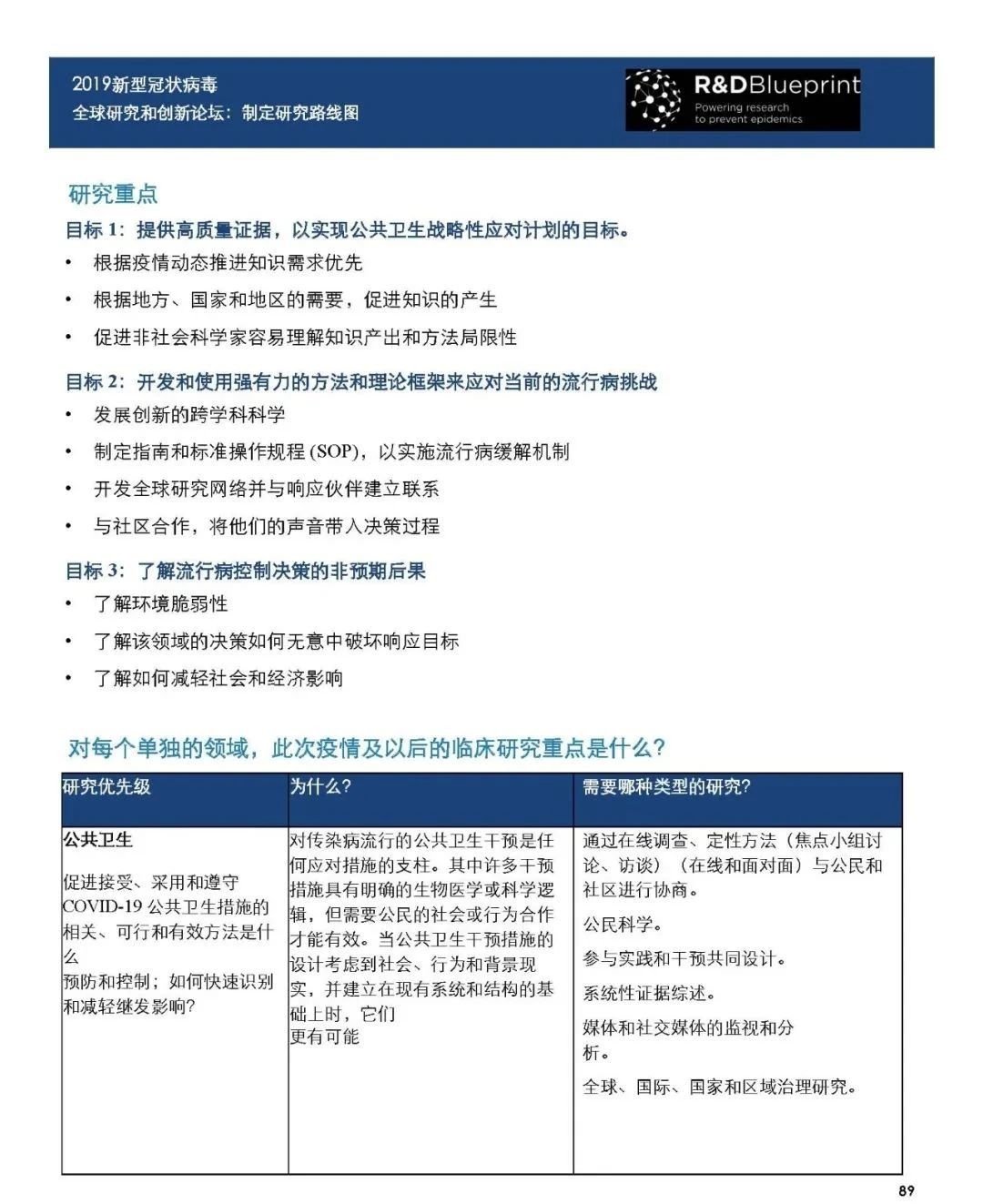
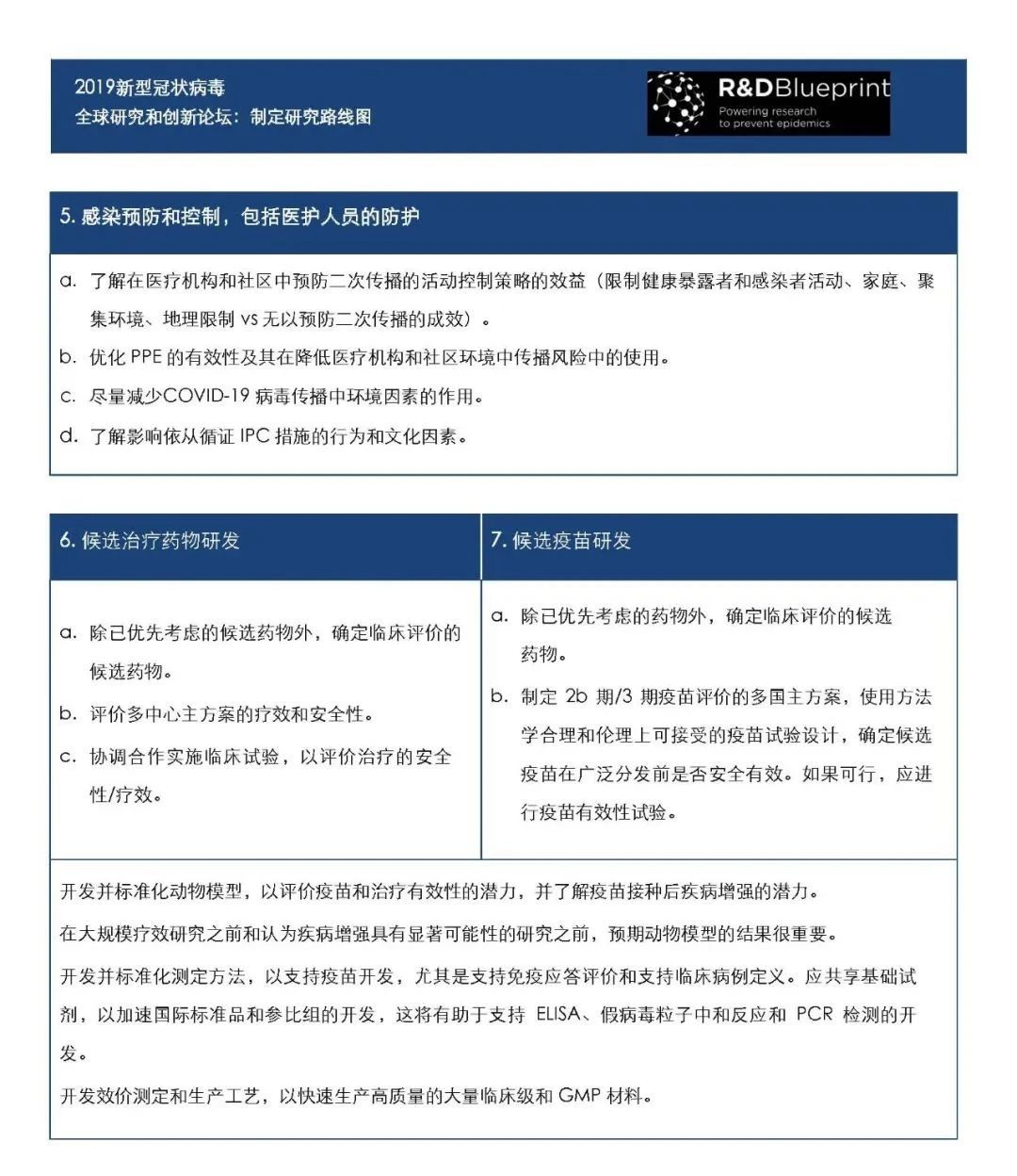
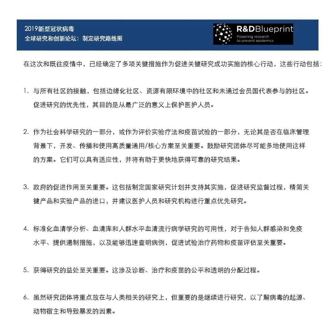
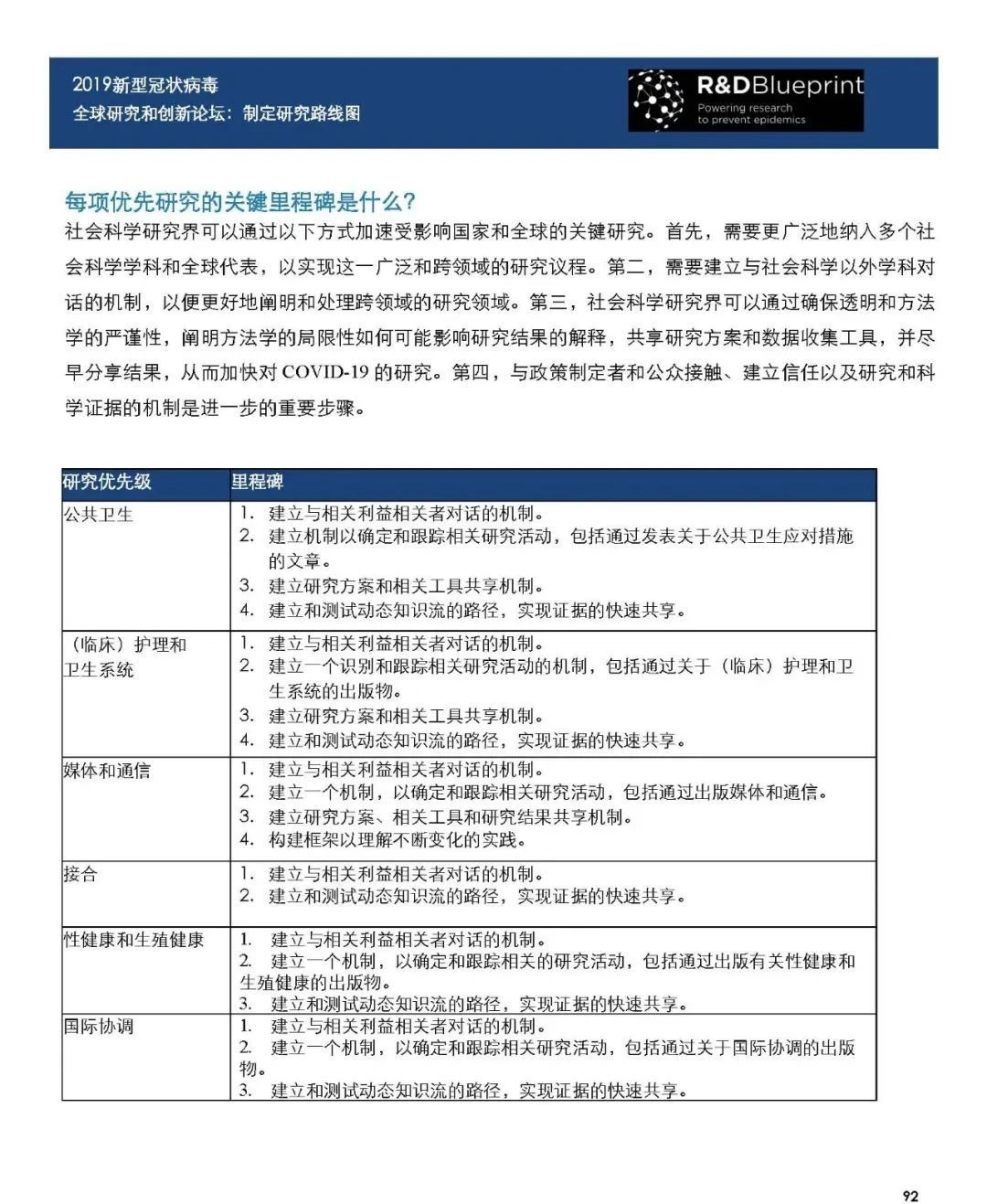
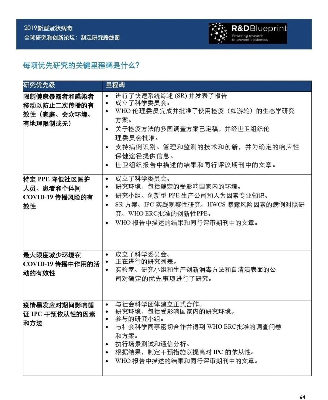
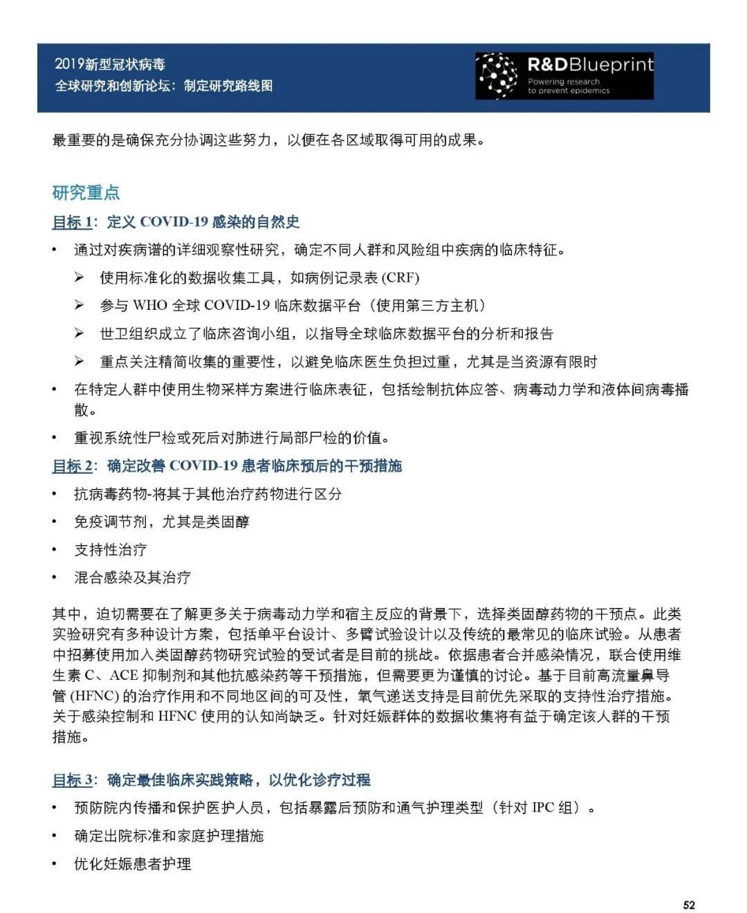
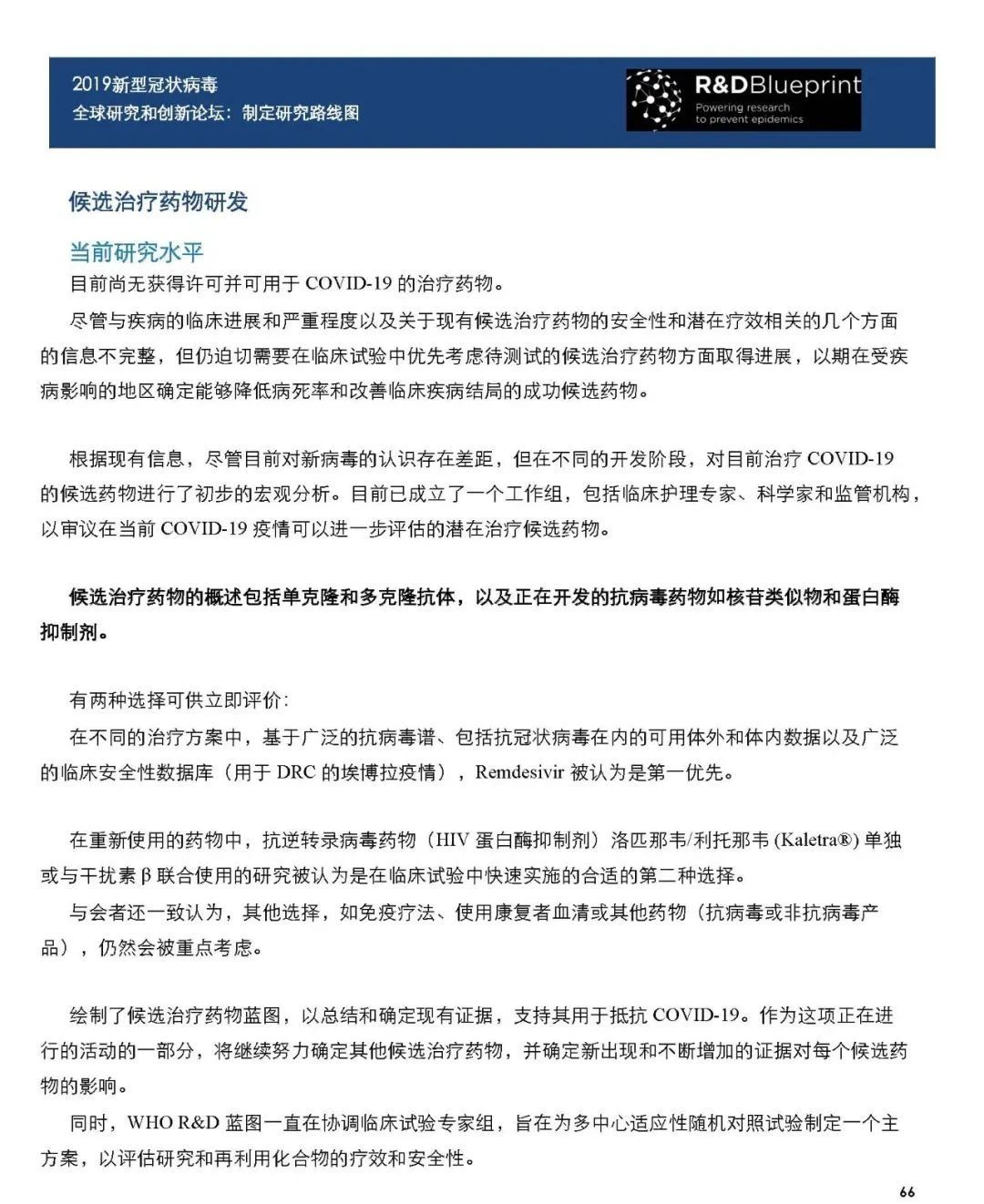
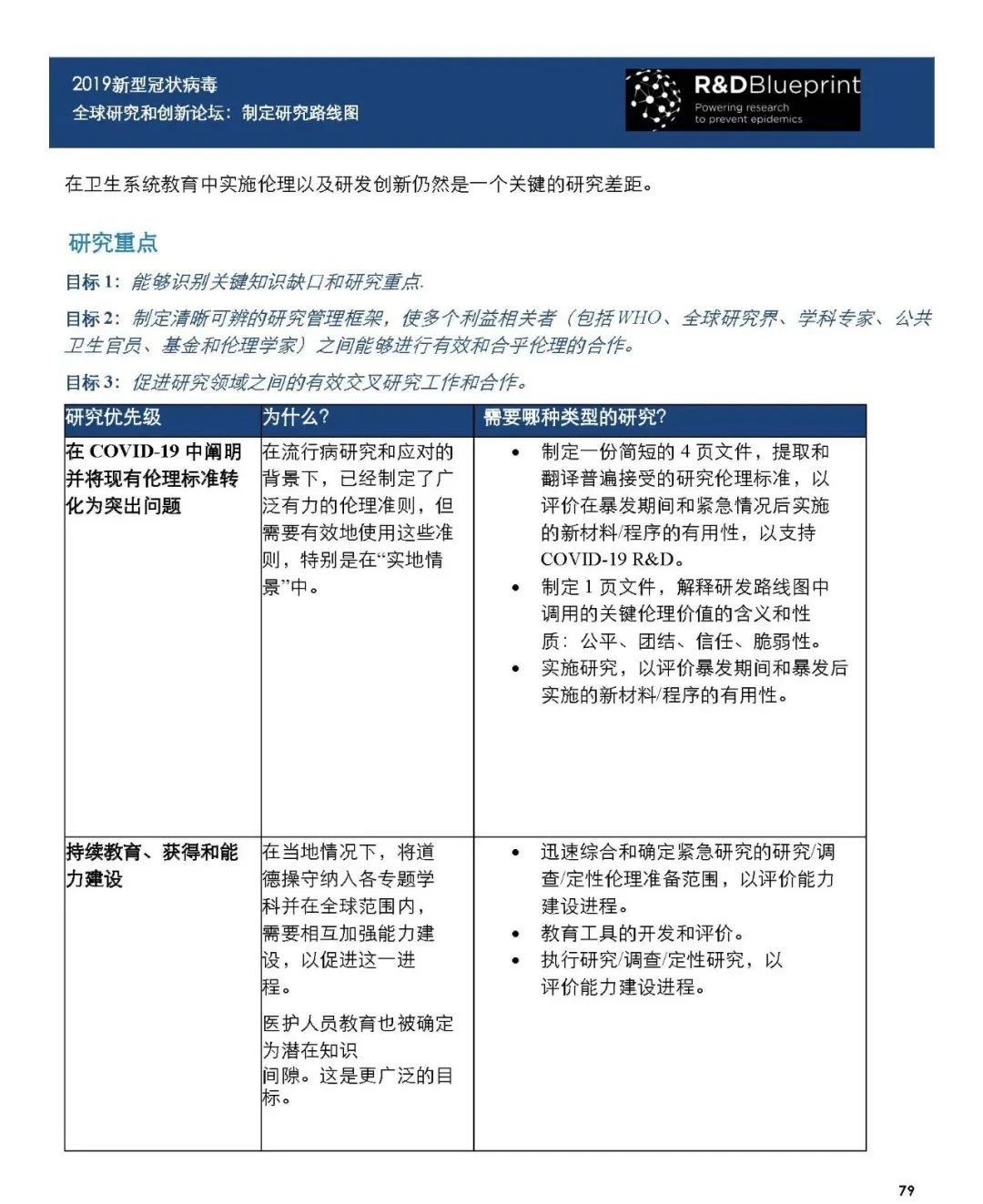
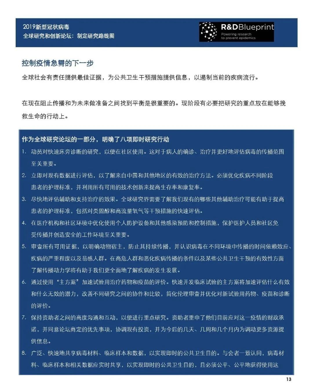
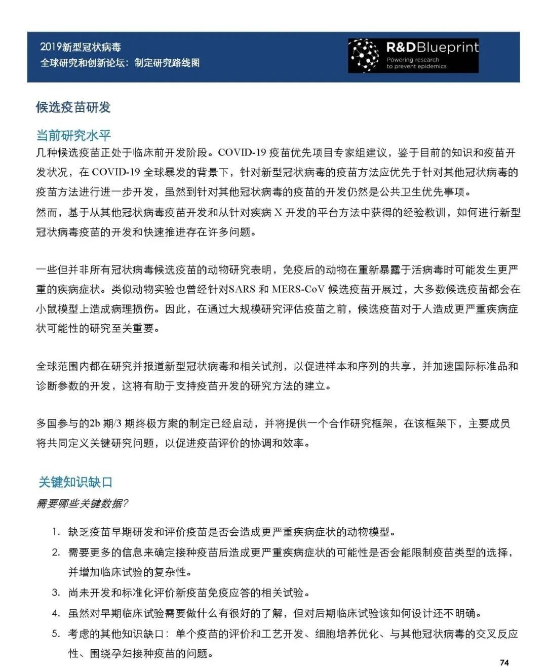
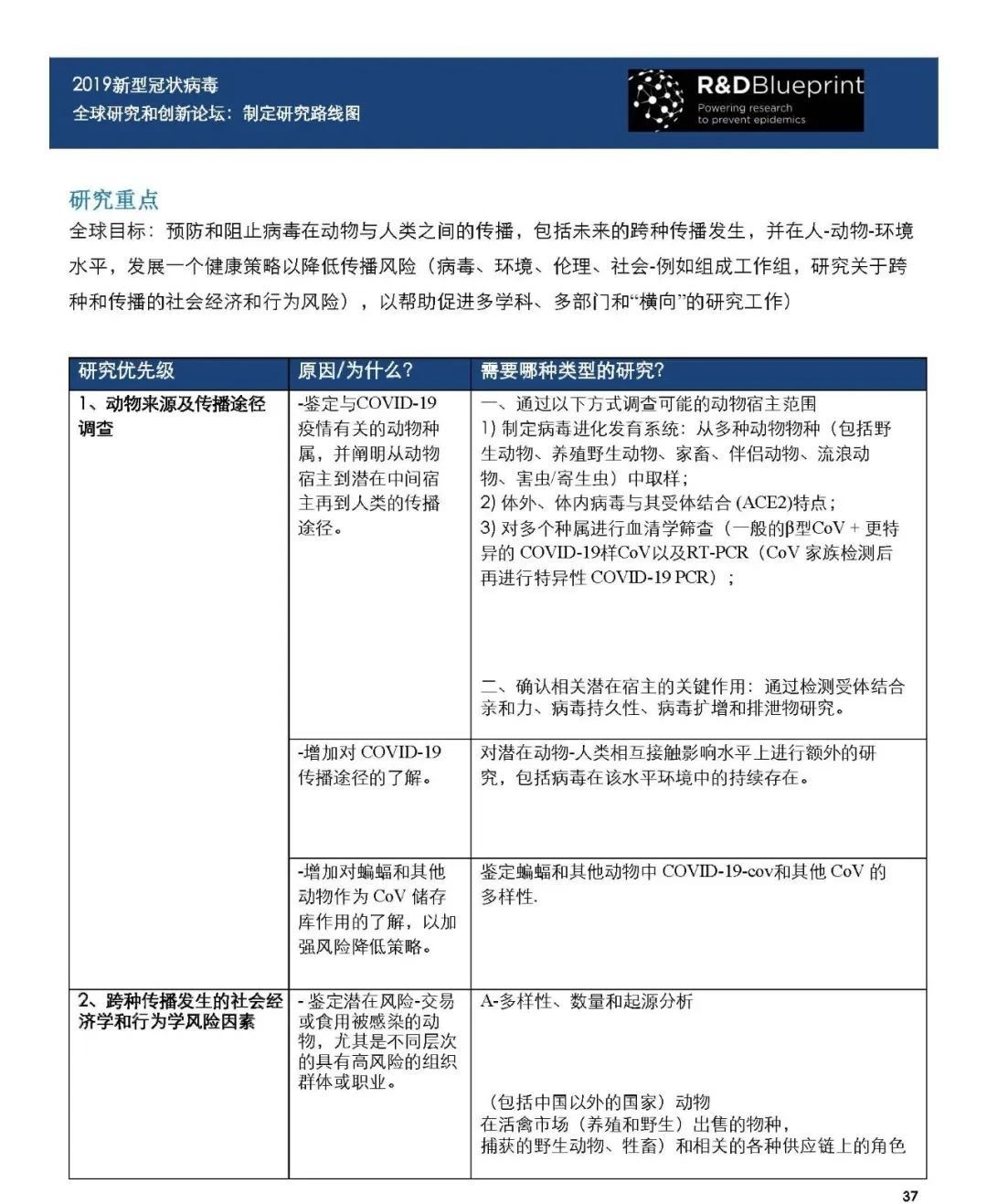
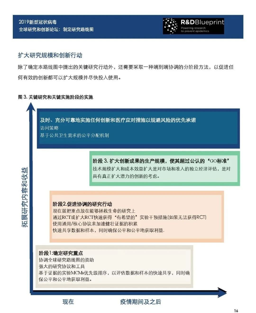
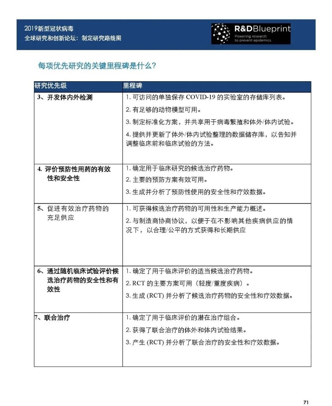
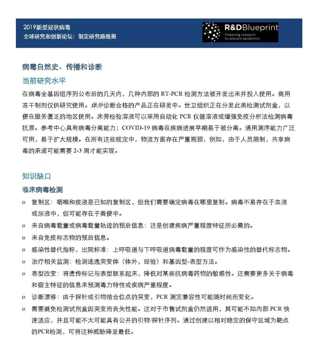
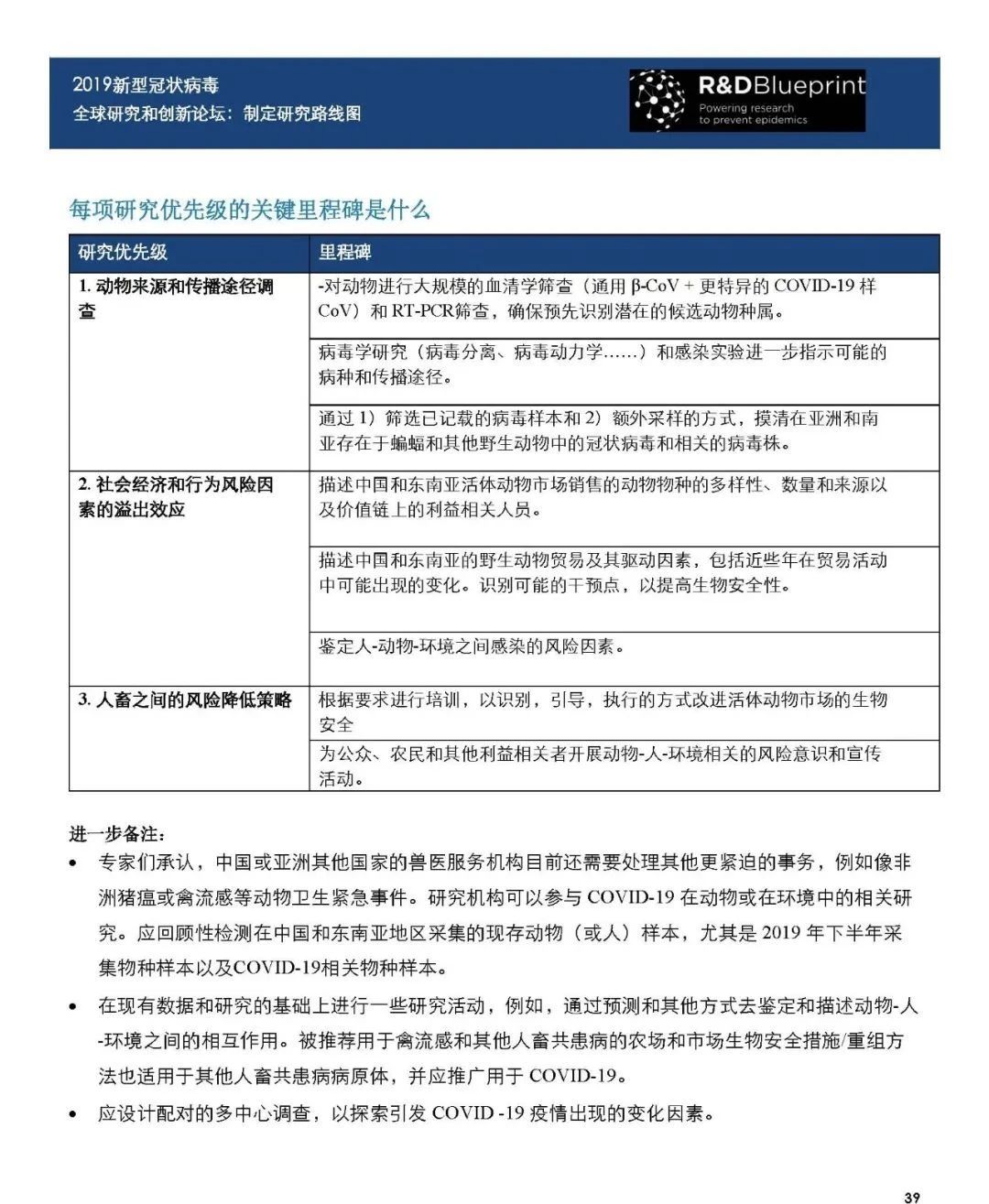
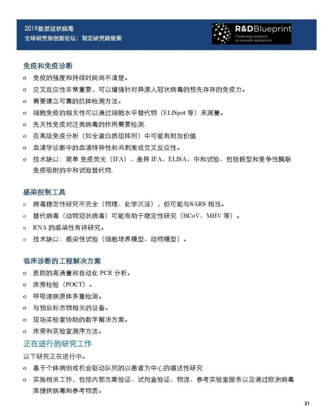
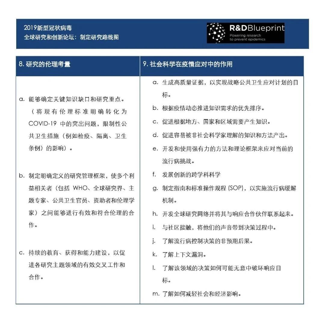
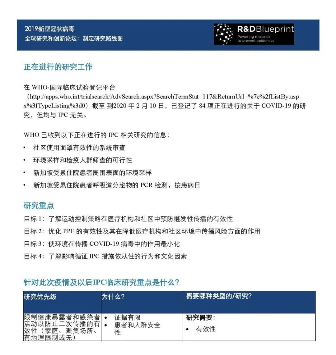
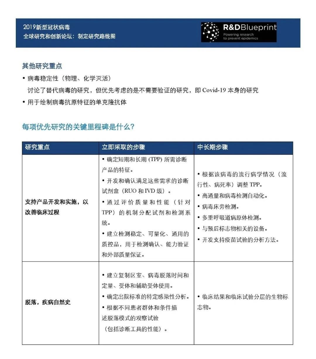
世界卫生组织总干事谭德塞博士在3月6日的媒体通报会上正式发布了针对2019冠状病毒病的全球研究路线图,并明确了包括病毒的自然史、流行病学、疫苗、诊断试剂、治疗工具、临床管理、伦理考量、社会科学等在内的9大关键领域的核心优先事项。中文版全文如下:

2.jpg3.jpg4.jpg5.jpg6.jpg7.jpg8.jpg9.jpg11.jpg12.jpg13.jpg14.jpg15.jpg16.jpg17.jpg18.jpg19.jpg20.jpg21.jpg22.jpg23.jpg24.jpg25.jpg26.jpg27.jpg28.jpg29.jpg30.jpg31.jpg32.jpg33.jpg34.jpg35.jpg36.jpg37.jpg38.jpg39.jpg40.jpg41.jpg42.jpg43.jpg44.jpg45.jpg46.jpg47.jpg48.jpg49.jpg50.jpg51.jpg52.jpg53.jpg54.jpg55.jpg56.jpg57.jpg58.jpg59.jpg60.jpg61.jpg62.jpg63.jpg64.jpg65.jpg66.jpg67.jpg68.jpg69.jpg70.jpg71.jpg72.jpg73.jpg74.jpg75.jpg76.jpg77.jpg78.jpg79.jpg80.jpg81.jpg82.jpg83.jpg84.jpg85.jpg86.jpg87.jpg88.jpg89.jpg90.jpg91.jpg92.jpg93.jpg94.jpg95.jpg



全国卫生产业企业管理协会医学检验产业分会 全国卫生产业企业管理协会实验医学分会
本网站部分内容来自互联网,如有涉及版权问题请及时告知,我们将尽快处理
上海市长宁区延安西路1118号龙之梦大厦1807室

邮政编码:200052 电话:021-63800152 传真:021-63800151 京ICP备15010734号-10  技术:网至普网站建设