
90万基层医疗卫生机构信息化建设有了最新标准!
4月28日,国家卫健委发布了《关于印发全国基层医疗卫生机构信息化建设标准与规范(试行)的通知》(下文简称《建设标准与规范》),自此全国基层医疗机构的信息化建设有了自己的标尺。
基层信息化建设标准与规范构架
《建设标准与规范》针对目前基层医疗卫生机构信息化建设现状,着眼未来 5-10 年全国基层医疗卫生机构信息化建设、应用和发展要求,满足全国社区卫生服务中心(站)、乡镇卫生院(村卫生室)的服务业务、管理业务等工作需求,覆盖基层医疗卫生机构信息化建设的主要业务和应用要求,从便民服务、业务服务、业务管理、软硬件建设、安全保障等方面,规范了基层医疗卫生机构信息化建设的主要应用内容和建设要求。
《建设标准与规范》分为服务业务、管理业务、平台服务、信息安全等 4 部分 58 类共 212 项建设内容和建设要求。
第一部分服务业务。包括便民服务、健康教育、预防接种、儿童保健、妇女保健、孕产期保健、老年人健康服务、基本医疗服务、慢病患者服务、康复服务、中医药服务、家庭医生签约服务、计划生育技术服务、健康档案管理服务、医学证明服务等 15 项内容。
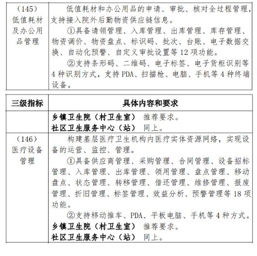
第二部分管理业务。包括家庭医生签约管理、突发公共卫生事件管理、老年人健康服务管理、预防接种管理、妇幼健康管理、传染病管理、慢性病管理、精神卫生管理、医疗管理、药事管理、中医药服务管理、健康扶贫管理、双向转诊管理、医疗协同管理、帮扶指导管理、医学证明管理、计划生育巡查、非法行医和非法采供血巡查、食源性疾病巡查、饮用水卫生安全协管巡查、学校卫生服务巡查、人力资源管理、财务管理、运营管理、后勤管理、协管机构和人员管理等 26 项内容。
第三部分平台服务。包括基层机构门户、业务及数据服务、数据访问与储存、业务协同基础、服务接入与管控、电子证照管理、基础软硬件等 7 项内容。
第四部分信息安全。包括身份认证、桌面终端安全、移动终端安全、计算安全、通信安全、数据防泄露、可信组网、数据备份与恢复、应用容灾、安全运维等 10 项内容。
《建设标准与规范》对社区卫生服务中心(站)、乡镇卫生院(村卫生室)提出了具体建设要求,全部要求 37 项,部分要求 75 项,推荐要求 100 项。
值得注意的是,在基层医疗机构信息化建设中,明确临床试剂管理、高值医用耗材、医疗设备信息化管理标准。


邮政编码:200052 电话:021-63800152 传真:021-63800151 京ICP备15010734号-10 技术:网至普网站建设