
免疫诊断技术前后经历了放射免疫检验(RIA)、胶体金快速检验、酶联免疫检验(ELISA)、时间分辨荧光免疫(TRFIA)的迭代,最终迎来了化学发光免疫检验(CLIA)的时代。根据美国病理专科医师学会(The College of American Pathologists,CAP) 的统计,目前全球有超过30家大型全自动化学发光免疫分析仪器的厂商,具有超过60个免疫自动化化学发光检测系统。该系统发展趋势为检验仪器的实验室集成化、系列化、智能化。检测试剂项目涵盖传染病、心脏标志物、肿瘤标志物、甲状腺功能、性腺激素、代谢物质、药物浓度、肝炎、先天性疾病、肝纤维化、优生优育、高血压、炎症和过敏原等系列百余种检测试剂。



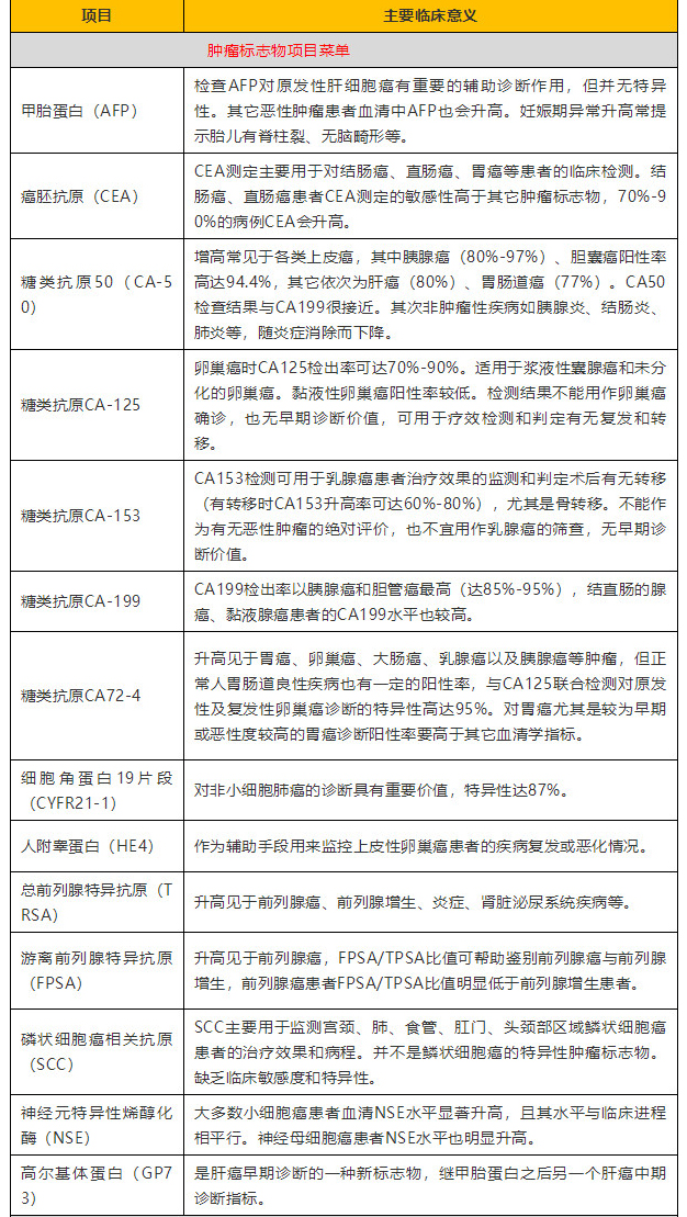
肿瘤标记物在体内是如何分布的?
邮政编码:200052 电话:021-63800152 传真:021-63800151 京ICP备15010734号-10 技术:网至普网站建设