
编者按
全国体外诊断行业的快速发展离不开创新,但创新分为两种,一种是在借鉴他人经验上的二次创新和微创新,即填补国内空白的创新;另一种则是基于用户需求、行业发展的原始创新,即引领行业发展的创新。两种创新对行业的发展都提供了有力的支撑,在过去以填补空白的创新为主,但在未来,原始创新才是原动力,才能使全国体外诊断行业走出自己的道路。

“改革开放40年”是2018年极其重要的一个话题,各行各业都回顾了过去40年的沧桑、巨变和历程。宋海波先生(全国卫生产业企业管理协会副会长、医学检验产业分会会长)撰写的《风雨同舟四十载,体外诊断再前行》,全方位的回顾了IVD行业改革开放以来的沧海桑田。本人读后深感今日之幸,来之不易,对过去的那些人,那些事也由衷的敬佩。在40周年回顾尘埃落地、2019年再前行之际,仅以个人所学,沧海拾遗,呈上改革开放以来对IVD行业最有影响力的十大创新。
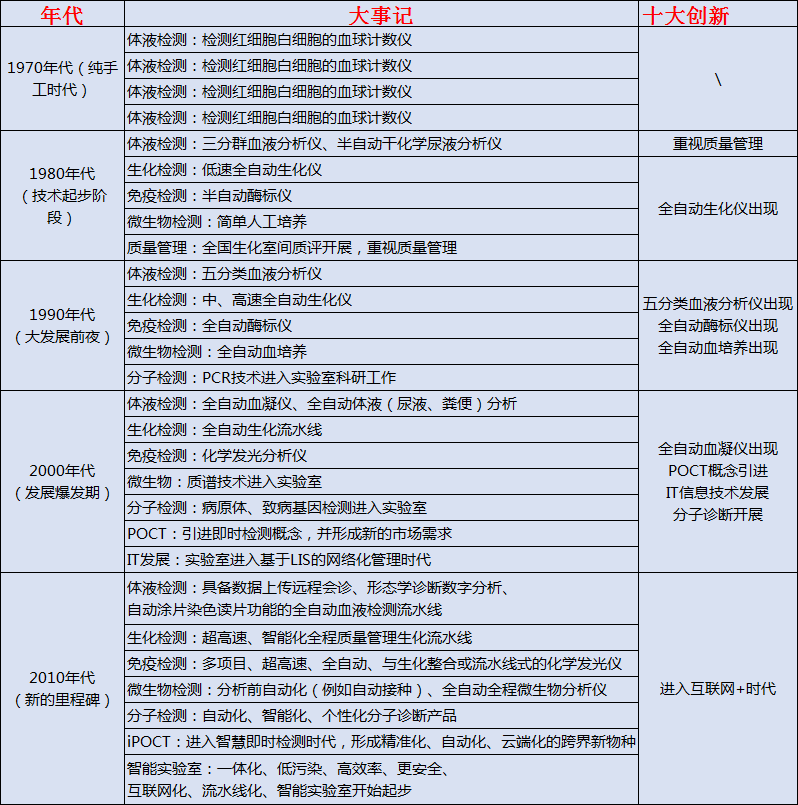
早在2017年,笔者有幸向检验届泰斗丛玉隆教授学习了他眼中的中国检验医学发展史。改革开放以前,我国的体外诊断技术比较落后,没有先进的产品、技术、管理,检验项目是常用的血、粪、尿检查三大常规和一些基本的生化测试,检验所用试剂大都是实验室自配。而进入改革开放以后,每10年都会有一个甚至多个代表性的创新出现,如下表。

十大创新之一:重视质量管理
质量管理是提升医疗服务能力和水平的基石,是医疗安全管理的基础环节。在过去的近40年里,临床实验室的检测手段发生了巨大的变化,分析性能更加优良,质量管理开展也变得越来越好!以Westgard规则为例:
从1982年Westgard多规则问世以来,临床实验室质量管理经历了多个阶段:从单纯无序的QC,进入了正规的Westgard多规则QC,经历不断更新的Westgard多规则QC后,再进入与分析性能Sigma水平结合、以临床需求为目标的Westgard Sigma规则的QC,并达到考虑QC检测风险的连续检测 “病人标本数限定区间”QC安排方案。
在Westgard规则问世之前,尽管也有不少论述临床实验室开展质量控制的专著和文献。但是开展质量控制的基本是什么、每批检测需要做几个质控品、如何选择合适的控制规则、质控失控后该怎么处理?这些都说不清。如何从控制理论上转化为实际可操作的控制方法,Westgard规则做出了最大贡献。毫不夸张地说,Westgard是当代临床实验室质量控制的开拓者和奠基者。


重要事件:Westgard规则、卫生部及各省市临检中心室内/室间质评
十大创新之二:全自动生化分析仪
生化分析仪作为检验科中最基本的诊断分析仪器,经历了手工、半自动、全自动三个阶段,全自动生化分析仪的出现,使得生化检测的准确度、检测效率得到大幅提升,检测能力得到全面释放,时至今日,生化检测仍旧是大部分检验科的核心业务。
改革开放前,生化分析仪依靠分光光度计以及手工操作等方法,只能进行有限项目的常规检测。全自动生化仪不但取代了大量繁重的手工操作,还将临床化学和免疫学有机的结合起来,灵活应用标记、离子选择等生物技术,使得检测项目辐射到病原体抗体、内分泌、肿瘤标记,药物监测、酶及同功酶的测定等领域,使得传统的生化自动分析仪向全能型全自动生化分析仪发展。而近年来各种生物传感器的出现,改变了全自动生化分析仪依靠光度分析的测定方式,而是通过检测和处理由生化反应通过生物传感器转变成的电信号,进行全自动分析,进而创造出生物传感器型全自动生化分析仪。
产品示例:迈瑞医疗、迪瑞医疗
(示例产品的选择以历史影响力和目前市场情况为依据,但受限于小编的学识,存在的偏颇请读者谅解,下同)


十大创新之三:血液分析仪
血液学研究和检验一直是检验医学的重点,也是大师辈出的领域,邓家栋教授、王振义教授、王鸿利教授、丛玉隆教授等大师在血液病治疗和血液病检测方面做出了重大贡献。血液分析仪的问世是血液学检验的重要工具。
现在的五分类血液分析仪已实现末梢血、自动开盖、急诊检验、全自动等多种进样方式,极大的提高了使用的便捷性;增加的白细胞分类、血小板计数等分析参数,对疾病的诊断价值全面。而检测速度也可以达到每小时80~100个样品。但是目前在血细胞形态学等方面,仍然不能完全以仪器分析彻底取代人工分析。
血液分析的技术还在进步,尤其是在分析方法方面。电阻抗法和激光散射法互相结合、红细胞和血小板分析上也采用光学和电阻法结合的方法、对红细胞体积进行三维空间分析、对红细胞进行体积大小和血色素含量的分析、使用激光散射法进行单个红细胞血红蛋白量的分析等技术的应用,使得血液分析的未来前景可期。
产品示例:迈瑞医疗、迪瑞医疗


十大创新之四:酶联免疫分析
酶联免疫分析技术的出现,替代了放射免疫法,使得免疫检测得到了飞跃式的发展。从学术角度举例,从 1965 年至 2005 年,检索期间发表的论文:放射免疫法的高峰处在 80年到 90 年之间, 90 年之后到 2000 年论文数量逐渐减少。而与酶免方法相关的文章,在 80 年以后迅速增长, 90年代以后稳定在每 5 年 4 万篇左右,成功取代放射免疫法成为免疫检测的第一选择。
推动酶免法发展的重要因素之一就是乙肝两对半的检测。酶免法的出现,乙肝两对半的检测对检验科挑战很大:医院要求必须开展,但项目却特别占用人力资源。当商品化酶免试剂盒推出后,尤其是可拆板条出现后,原先使用的方法(反向间接血凝法、放射免疫法)被迅速取代。酶免法的好处,除了操作简单、兼容各种样本量,其结果也更好判断且容易标准化。 酶免法给免疫检测的发展带来了长足的进步,凡是可以取得抗原物质的所有物品,几乎都可以建立 ELISA 检测方法,但很遗憾其在国内过早的被化学发光法替代。目前化学发光已是免疫检测的主流,也是当下IVD行业的热点,产生了众多细分领域,2019年CACLP展会后笔者再谈。
产品示例:科华生物、深圳雷杜


十大创新之五:全自动血培养
与免疫检测不同,微生物的检测多是特异性的,因此其重要性并不会因对人工和操作的依赖而降低。相反,可以解决病原学检测痛点的全自动血培养应运而生,长盛不衰。
血培养是诊断细菌或真菌感染菌血症的金标准、可为抗生素选择提供依据、发热患者中有 5~15% 血培养阳性、对于临床医生来说没有哪项微生物试验比血培养更重要了。而当检验科面对每月800-1000个的培养瓶、5-7天的培养时间和持续观察、不同温度湿度氧气的需求、采血消毒的规范等诸多情况时,全自动血培养的出现,成为了微生物科室的解放军。
产品示例:迪尔生物、安图生物


十大创新之六:全自动血凝仪
血凝实验是临床工作中常用的检测项目,其结果的准确性是指导临床正确治疗的保障。
从70年代凝血因子的活性检测方法问世,到80年代发色底物技术的广泛运用使抗凝、纤溶的检测成为可能,血凝实验一直处于半自动的状态。直到进入21世纪,血凝检测仪引入了免疫比浊技术,使得血栓与止血的自动化检测日臻完善;同时由于全自动血凝检测仪的推广使用,其检测的快速、简便、结果准确及精密度高等特点,极大地提高了检测的速度及质量。
血凝检测的自动化进程还在继续,如将自动离心机处理的标本通过传输装置运至全自动血凝仪;采用穿刺取样技术;提高仪器检测的灵敏度与特异性,使检测结果更符合检测实际;逐步缩小不同品牌、不同仪器间差异,增强结果的可比性,提升检测的标准化;建立血凝检测的网络化,使同一患者在不同的医疗单位的检测结果可以共享使用,有利于减轻患者的负担及加强疗效的判断。
产品示例:赛科希德、太阳生物

十大创新之七:POCT概念引进
在POCT概念引进前,有个关键的医患焦点需要解决:让患者尽快拿到检测报告。因此在POCT概念引进后,其中文名称也定义为“即时检测“。
POCT在国内的兴起,始于2000年之后,尤其是在2007年《即时检测》专著的出版和《首届中国POCT高峰学术会议》的召开,正式拉开了国产POCT行业发展的大幕。
时至今日,由于互联网思维与技术的渗透,以及国内检验实验室应用场景和患者基数的特殊性, POCT近年来在中国的发展与西方国家分道扬镳,开始走向独立的发展路径。特别是POCT仪器的发展融入了更多的信息化、自动化、智能化、大数据、智能化等“互联网+”元素,其检测的高通量、准确度、便捷性、数据化发生了质的提升, iPOCT智慧即时检测的理念应时代而生。
中国自主iPOCT道路具有以下特点:POCT与中国国情相结合,我国POCT产品主要集中在各级医院中心实验室、门急诊、病房、ICU等场所,患者相对集中,标本量大,操作人员工作强度大,用户对自动化程度较高的产品需求迫切,这也是全自动高通量POCT产品成为各级医疗机构竞相选择的原因。液相POCT与全自动,POCT发展至今大部分产品都是基于纤维素膜的固相反应产品。这类产品便于在小型设备上实现半自动检测,而在实现自动化方面难度变大。而液相产品则相对更容易实现仪器的自动化,更由于稳定性、精密性及运输储存方面的优势,近年来成为中国POCT厂商的优先选择。POCT行业与互联网+高度融合,现在的医疗时代已经进入大检验、大健康时代,数据互联、结果互认是发展的必然,iPOCT智慧即时检测继承了传统POCT理念,融入了互联网时代的背景,成为POCT行业新的产品哲学和IVD行业的新物种。
产品示例:万孚生物、奥普生物


十大创新之八:分子诊断
在微生物检验领域,各类病原体(细菌/病毒)培养条件严苛,培养时间过长,一直制约着患者诊治的及时性。在技术进步及其他需求的推动下,分子诊断应运而生。
分子诊断的应用范围很广,可以针对病原体做快速的特异性检测,快速分析患者的感染情况;可以定量检测病原体的数量,为治疗疗效的观察提供依据;还可以针对患者的基因进行检测,提供精准的治疗方案。同时,由于在体外诊断行业中技术要求较高,由于行业标准要求较高、准入门槛较严格以及临床医生诊断知识结构的固化,分子诊断行业的发展受到一定限制。近几年随着经济发展水平的提高、居民健康意识的逐步提升及医疗诊断模式的转变,分子诊断行业在我国快速增长,上、中、下游分子诊断产品层出不穷,市场需求巨大,成为继POCT和化学发光后又一个市场热点。
目前的分子诊断产品,多是即基于核酸水平的检测及小部分有关代谢物的检测,未来分子诊断产品在遗传性疾病检测、胚胎植入前遗传学筛查、传染性疾病、性传播疾病、血液筛查及肿瘤的早期辅助诊断、肿瘤分子分型、肿瘤靶向用药等领域应用广泛。
产品示例:圣湘生物、博奥生物


十大创新之九:IT信息技术
计算机及信息技术革命(第三次工业革命)为检验医学带来了重大的变化,LIS系统的问世,使得科室管理从经验管理转变为科学管理;减少了分析前、中、后的误差、提高了数据的可靠性;加强了全程质量管理、提高了检验质量 ;提高了对危重病人救治的水平;提高了工作效率、TAT时间大幅缩短;实现了检验信息全院实时共享、实现了检验信息社会化共享。
在检验的流程再造方面,LIS系统出现前,传统流程为:纸质申请单-划价-交费-采样-标本运转-样本登记-编号-样本前处理-质控-样本检测-手工录入检验结果-核对签字-手工登记-发布纸质报告。LIS系统出现后,流程再造为:电子申请-划价收费-打印条码-采样-标本运转-签收-核收检验信息-样本前处理-质控-样本检测-审核-发布电子报告或打印报告。再造的流程对成本、品质、对外服务和时效上有重大改进。
LIS应用发展非常迅速。从实验室管理的角度来看,随着实验室需求变化对该系统要不断的更新和完善,未来实验室的LIS应当是高度专业化、智能化、系统化、自动化、个性化、空间跨距大以及多学科交叉的。
产品示例:瑞美检验、东软集团


十大创新之十:互联网+
人工智能革命(第四次工业革命)在第三次工业革命后,再次为体外诊断行业带来新的理念,“互联网+检验“就是其中最重要的一个。互联网自带的”大数据、共享、智能“属性,将为IVD添上Data的翅膀,使得检验更加方便、更加精准、更加个性。
医院的LIS系统和HIS系统,是基于院内信息管理的数据库,难以形成联网,不能反映一个地区、一个省的大数据情况,也不能为患者提供跨医院、跨地区的服务。LIS系统和HIS系统是基于一家医院的、一个规模小的和较少维度的协同数据库,缺乏多维度和跨地域的大数据特质。目前已有一些产品,基于“云端数据“开发了APP平台,打通了从院内的LIS/HIS系统、云端、大数据分析系统到手机APP的路径,形成了线上到线下的“O2O”闭环,为医院提供管理服务、为患者提供数据服务、为渠道提供技术服务。通过大数据的共享,实现了厂商、渠道、医院、患者等全产业链精准诊断大数据共享。
在智能化的道路上,IT解决方案(中间体软件)作为LIS系统与流水线对接的“缓冲区”,对减少错误率、提高检验质量、缩短TAT时间等起到举足轻重的作用。而随着人民生活水平的提高,医院患者的增多、工作量的增加,预算的紧张等因素,医院的”运营产成能力”有了新的要求。融合“RFID的自动化库存管理、预防性的售后服务、分析仪效能管理”的中间体软件应运而生,使得医疗机构的产能达到最大化。在此基础上,借助移动互联网技术和大数据技术,实现检测系统的远程管理,这对检测质量控制、流行病监测、检测项目临床价值和风险评估等有很大的参考价值。
产品示例:迈瑞医疗、奥普生物


结语
结改革开放40年是全国体外诊断行业飞速发展的40年,检验医学和大检验发展到今天,已经开始面临行业外新技术、新理念的倒逼。学习新事物、理解新事物、嫁接新事物是医疗工作者、产品提供者、学术研究者必须掌握的基本技能。作为产品供应者的体外诊断行业,其发展的遵循一般规律是:建立新理念,创造新技术,开发新产品。因此当下要务是提出新的、好的理念,统一思想,统一步调,才能在技术和产品百花齐放的同时,保持正确一致的行业发展路线。并在具备中国特色的应用场景的基础上,实现国产医疗器械的兴旺。
作者:徐建新
作者简介:
徐建新:上海奥普生物医药有限公司创始人、董事长,教授级高级工程师、上海市科委科技发展重点领域技术预见专家、上海市科技领军人物、上海市优秀技术带头人、全国专业标准化技术委员会SAC/TC136委员
邮政编码:200052 电话:021-63800152 传真:021-63800151 京ICP备15010734号-10 技术:网至普网站建设