
分级诊疗下,县级医院成为国家和各地卫计主管部门关注的焦点,6,000多家县级医院迎来大突破,设备配置成为其重中之重。
“看病难、看病贵”问题作为我国医疗领域最突出的问题,一直是人民群众最关心和最迫切需要解决的问题。而造成“看病难”问题最直接的原因就是我国医疗卫生资源分布不均、发展不平衡。
为合理配置医疗资源、促进基本医疗卫生服务均等化,自2015年起,我国开始推进分级诊疗制度建设。随着我国医疗卫生产业在分级诊疗领域探索工作的不断推进,针对各级医疗机构的改革政策也在陆续发布。
一直以来,三甲大医院都是医疗器械企业的兵家必争之地。然而,分级诊疗下,三级医院却已进入全面限制、唯价减速的时代,与之相反的,基层医院市场特别是县级医院却正进入全面放开、快速奔跑的阶段。
目前,我国县级综合医院有6000多家,服务9亿农民。在未来我国医疗产业的发展规划中,县级医院将成为我国医疗服务体系中的主角,主管部门在政策、资金等方面的倾斜力度也将不断加大,县级医院的市场地位将变得越来越重要。接下来,械企的关注点必须从大三甲医院扩展到县级医院了。
建设1000家县级“超级医院”
2015年5月,国务院办公厅印发《关于全面推开县级公立医院综合改革的实施意见》,指出县级公立医院(含中医医院)是农村三级医疗卫生服务网络的龙头和城乡医疗卫生服务体系的纽带,推进县级公立医院综合改革是深化医药卫生体制改革、切实缓解群众“看病难、看病贵”问题的关键环节“。
2015年9月,国务院办公厅印发《关于推进分级诊疗制度建设的指导意见》,提出在2017年要实现县域内就诊率提高到90%左右,基本实现大病不出县。意见出台后,有专家表示,未来县级医院在专科服务尤其是住院上,有较大的发展机会。
2016年1月,原国家卫计委印发通知,将500家县医院列入全面提升县级医院综合能力第一批名单,这些医院在政策、资金、技术等方面得到了前所未有的”照顾“。
2016年5月,国家卫计委印发《县医院医疗服务能力基本标准和推荐标准的通知》,其中,很多原先大家认为只能在三级医院解决的疾病,如癌症根治手术,肢(指、趾)再植术、阿尔茨海默病、帕金森病等疾病的诊断和内科治疗、静脉起搏技术、配置式心脏起搏器等技术,都已经成为县级医院必须具备的医疗服务能力。
2018年1月,原国家卫计委印发《2018年卫生计生重点工作任务及分工方案》,提到从2018年起再实施500家县医院综合能力提升工程,推进优质服务示范乡镇卫生院和社区卫生服务中心建设。算上2016年的第一批500家,共有1000家县级医院被国家点名要求要重点建设。
2018年11月,国家卫健委印发《全面提升县级医院综合能力工作方案(2018-2020年)》指出,到2020年,500家县医院(包括部分贫困县县医院)和县中医医院分别达到”三级医院“和”三级中医医院“服务能力要求,力争使我国90%的县医院、县中医院分别达到县医院、县中医院医疗服务能力基本标准要求。县级医院迎来大突破,正式进入爆发式的全面建设时期。
除了国家政策的倾斜,最近两年,各地也纷纷出台政策或措施,或直接给予财政拨款,大力推进县级医院的发展。县级医院对医疗设备和耗材的需求与日俱增,成为械企眼中名副其实的”香饽饽“。
湖南:40家县级医院获1.305亿元中央财政补助
近日,湖南省卫计委、财政厅发布《关于下达医疗服务能力提升项目中央财政补助资金的通知》。
通知下达的资金是中央财政对国家级贫困县提升医疗服务能力项目的补助,共计1.305亿元。其中每县支持1家县级医院开展临床服务能力建设,补助125万—300万不等,主要用于设备配备、适宜技术应用和人才培养等。
根据湖南省列出的名单,湖南一共有40个国家级贫困县,每个县支持1家县级医院建设。也就是说,这40家县级医院将获得1.305亿元的中央财政补助,用途则主要是用于相关设备购置、学科建设和人才培训等。
河北:重点加强县级医院儿科、精神科等专科建设
2018年12月,河北省卫健委、中医药局联合印发《河北省全面提升县级医院综合能力实施方案(2018-2020年)》。
通知提出,河北省将以人才、技术、重点专科等为核心,进一步强化县级医院综合能力建设,提升县级医院科学化、规范化管理水平。
落实县级医院功能定位,有效承担县域居民常见病、多发病诊疗,危急重症抢救与疑难病转诊任务,力争实现县域内就诊率达到90%左右,推动构建分级诊疗制度。
县医院要健全一级诊疗科目,逐步完善二级诊疗科目。重点加强儿科、精神科、老年病专业、康复医学科、传染性疾病科等专科建设。
不论是一级诊疗科目,还是二级诊疗科目,科室的建设离不开医疗设备的支持。这么多科室要重点建设,这些医院对医疗设备的需求也将稳步增加。
四川:县级医院要开设独立的心血管内科、呼吸内科等科室
2018年9月,四川省卫计委发布《四川省推进县级医院高质量发展实施意见》。
意见明确提出,要全面落实县医院医疗服务能力基本标准和推荐标准要求,健全内科、外科、妇产科、儿科等一级诊疗科目,逐步开设独立的心血管内科、呼吸内科、消化内科等二级诊疗科目。
简单地说,就是四川省全省所有的县级公立医院都必须逐步建立包括心血管内科、呼吸内科、消化内科3大科室在内的科室。
根据相关数据,四川省有超过151家县级医院。也就是说,随着这么多的县级医院对专科科室的建设,医院对相关的医疗设备的需求也将达到新的高峰。
黑龙江:县级医院要加快推广日间手术、日间化疗等
根据黑龙江日报消息,2018年8月,黑龙江省县级公立医院全面深化改革现场推进会在萝北召开。
会议提出,要加快推进县域医共体建设,统一医共体内部运行机制,建立利益共享和责任分担机制,明确双向转诊服务流程,建立并落实培训指导、下基层坐诊巡诊等制度。
各地要加快推广预约诊疗、远程医疗、日间手术、日间化疗等医疗服务模式,推进胸痛中心、卒中中心、创伤中心等多学科联合诊疗模式建设,畅通院前院内急诊绿色通道,继续开展中医诊疗模式创新工作。
医疗中心的建设也是最近两年国家和各省卫计工作的重点,随着各地医疗中心的逐渐建成,其对医疗设备的需求也将逐步增加。
云南:每年新增40所县级医院达标,每所补助500万
2018年4月,云南省政府办公厅发布《云南省县级公立医院提质达标晋级行动计划》。
明确提出,到2020年,90%的县、市、区均有1所公立医院达到基本标准要求,县域内就诊率达到90%,基本实现大病不出县的目标。
每个县、市、区选择1所能力较强的公立综合医院进行重点建设,在2017年20所县级公立医院达到《县医院医疗服务能力基本标准》要求的基础上,2018年至2019年期间,每年新增40所县级公立医院达到基本标准要求。
省财政将按照”以奖代补“形式,对评估验收达到基本标准的县级公立医院每所给予500万元补助资金。
医院要想达标,相应的医疗设备就必须配置到位,而财政的补助又将促进医院医疗设备的更新。在这双重激励下,云南省县级医院对医疗设备的需求将大大提高。
山西:2018年重点发展1284家县乡医院
2018年1月,山西省召开2018年全省卫生计生工作会议,部署2018年工作重点。
会议指出,要深化医药卫生体制改革,推进县乡医疗卫生机构一体化改革提质增效。持续深化县乡医疗卫生机构一体化改革,打造一批示范典型,提炼完善可推广、可复制的改革经验,努力推动山西医改进入全国先进行列。
也就是说,2018年,山西省将要重点发展县乡医疗卫生机构了!
根据国家卫计委官网数据及其他相关资料统计,目前,山西省共有县级医院88家,乡镇卫生院1196家,县乡医院共计1284家。随着2018年卫计工作的开展,预计这些医院在资金、技术、设备、人才等方面都得到了一个大的提升。
广东:130个亿任性花,优先配置医疗设备
2017年3月,广东省卫计委会同省财政厅、中医药局联合发布《县级公立医院升级建设项目申报指南》。
广东省决定在2017年—2019年,投入不低于130亿元,用于广东省15个地级市的县(市、区)公立医院的升级建设。
确保100万人口县(市)有1所医院达到三级医院规模;每个县(市、区)现有的综合医院、妇幼保健院和中医院,至少有1家达到二级甲等水平。使县级公立医院整体面貌焕然一新,综合服务能力明显提高。
其中,县级综合医院最高一家可获得1.6亿元财政补助,县级妇幼保健院最高一家可获得1.4亿元财政补助,县级中医院最高一家可获得8000万财政补助。
按照规定,这些资金将主要用于业务用房的新改扩建和医疗设备装备。在医疗设备购置上,广东省除了给予财政支持外,还给出了具体的配置清单,而那些被列入清单内的医疗设备将优先被采购。
重庆:到2020年每个区县至少有1所区县级医院设置儿科病房
2017年12月,重庆市政府网公布《关于促进儿童事业持续健康发展若干政策的意见》,提出到2020年,每个区县至少有1所区县级公立医院设置儿科病房。
2018年12月,重庆市卫健委公布的《重庆市”十三五“医疗机构设置规划》提出,到2020年,重庆将建立结构合理、覆盖城乡,与经济社会发展水平相适应的,与居民健康需求相匹配,公平可及、便捷高效、优质安全的医疗卫生资源配置。
每个区县(自治县)原则上由政府举办1所综合医院、1所中医类医院(含中医、中西医结合、民族医院等)、1所妇幼保健院和1所精神卫生专业机构。
除了儿科医疗设备,综合医院也好,中医医院也罢,这些医院的背后,隐藏的是对相应医疗设备配备的需求。
安徽:启动50所县级医院能力提升工程
为促进分级诊疗的顺利突推进,安徽省着力提高县级医院综合服务能力。2017年,安徽省组织31所三级医院对口支援(帮扶)67所县级医院,实现县级医院远程医疗全覆盖。
2018年,安徽省启动50所县级医院能力提升工程,重点提升微创手术、复杂疾病诊断和城市三级医院下转患者接续服务能力。
同时,实施新一轮改善医疗服务行动计划,加快推进远程医疗、预约诊疗、日间服务,实现患者诊间结算、住院患者床结算,推行多学科诊疗及医联体相适应的一体化服务。
医院能力的提升,除了技术水平外,还有对医疗设备的要求,没有相应的医疗设备做支撑,再努力也是白忙活一场。
湖北:已创建400个县级医院临床重点专科
2018年5月,湖北省卫计委发布《2018年湖北省县级医院临床重点专科评审标准》。
湖北省为县级医院临床重点专科的申报和评审工作制定科学的评审标准,引导医院和医务人员将工作重心放在临床医疗工作上,有力推动了专科临床诊疗水平的提高和医疗质量的提升。
据悉,自2013年启动临床重点专科申报和评审工作以来,湖北省临床专科服务能力得到大幅提升,已累计创建400个县级医院临床重点专科。
随着医疗技术水平的提高,医疗设备在临床中的应用越来越普遍,而专科科室对医疗设备的需求更专业、精准,更有利于精准对接医疗设备供应商。
以上只统计2017—2018年各省关于推进县级医院发展的政策和措施。事实上,除了这些省份外,其余地区也有出台政策或措施以推进县级医院的发展,其中有很多省份更是直接给县级医院提供专项财政补助。
根据国家卫健委数据,我国有6,000多家县级医院,这么多医院要发展,就必须配备相应的医疗设备。乘着在国家和各地的政策”东风“,县级医院将迎来大爆发,以县级医院为主的基层医疗市场也将持续走高,医疗器械供应商们的机会终于来了!
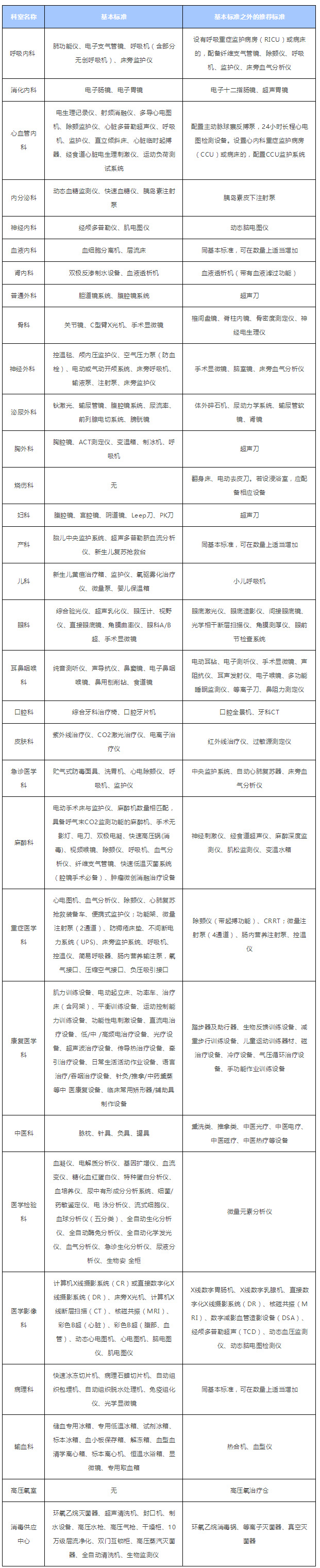
附:县级医院相关科室医疗设备配备表

邮政编码:200052 电话:021-63800152 传真:021-63800151 京ICP备15010734号-10 技术:网至普网站建设