
聚合酶链反应(Polymerase Chain Reaction,PCR)是 80 年代中期发展起来的体外核酸扩增技术。它具有特异、敏感、产率高、快速、简便、重复性好、易自动化等突出优点。
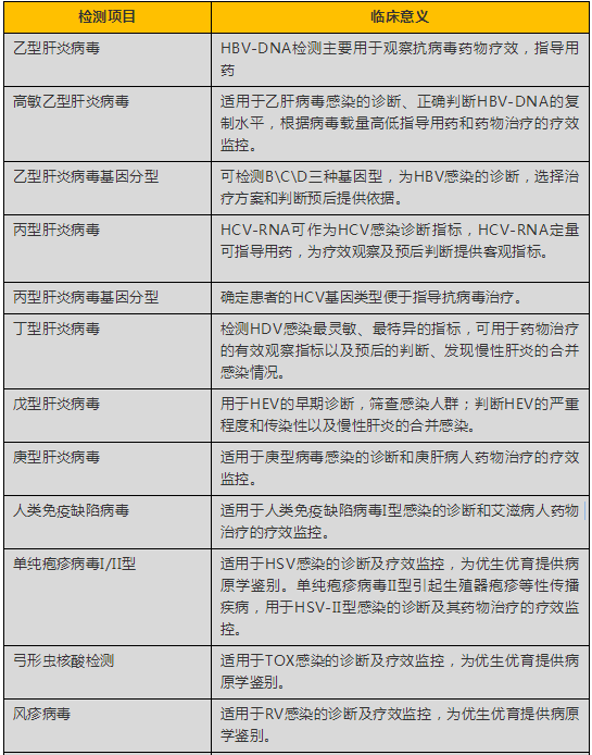
这项技术可在试管内经数小时反应就将特定的 DNA 片段扩增数百万倍,这种迅速获取大量单一核酸片段的技术在分子生物学研究中具有举足轻重的意义,极大地推动了生命科学的研究进展。而经过近30年的发展,二三级医院检验科大都开始规范的开展实时荧光PCR检测项目,为患者治疗提供进一步的疾病监控及预后,尤其在肝炎抗病毒治疗领域发挥重要作用。那医院一般都开展哪些PCR检测项目,有何临床意义?下面小编通过整理资料为你一一讲解:



邮政编码:200052 电话:021-63800152 传真:021-63800151 京ICP备15010734号-10 技术:网至普网站建设