
8月13日,国务院办公厅印发《医疗卫生领域中央与地方财政事权和支出责任划分改革方案的通知》,对于医疗卫生领域中央与各级地方政府的财政事权和支出责任做出明确划分。
《通知》首先指出,我国医疗卫生领域中央与地方财政事权和支出责任划分的体系框架存在的一些问题,主要是划分体系不够完整,缺乏系统的制度规范;部分事项财政事权划分不明确,地方执行缺乏依据;部分事项财政事权划分不科学,职责交叉重叠;存在多种中央和地方分担比例,支出责任划分不尽合理;部分项目分散、多头管理,财政资金使用效益不高等,需要通过财政事权和支出责任划分改革加以解决。
《通知》明确了改革的四项基本原则:坚持政府主导,促进人人公平享有;坚持遵循规律,适度强化中央权责;坚持问题导向,统筹兼顾突出重点;坚持积极稳妥,分类施策扎实推进。
在基本公共卫生服务方面,《通知》明确支出责任实行中央分档分担办法:
第一档包括内蒙古、广西、重庆、四川、贵州、云南、西藏、陕西、甘肃、青海、宁夏、新疆12个省(自治区、直辖市),中央分担80%;
第二档包括河北、山西、吉林、黑龙江、安徽、江西、河南、湖北、湖南、海南10个省,中央分担60%;
第三档包括辽宁、福建、山东3个省,中央分担50%;
第四档包括天津、江苏、浙江、广东4个省(直辖市)和大连、宁波、厦门、青岛、深圳5个计划单列市,中央分担30%;
第五档包括北京、上海2个直辖市,中央分担10%。
在医疗卫生机构改革和发展建设方面,《通知》明确,国家对医疗卫生机构改革和发展建设的补助,按照隶属关系分别明确为中央财政事权或地方财政事权,由同级财政承担支出责任。符合区域卫生规划的中央所属医疗卫生机构改革和发展建设明确为中央财政事权,由中央财政承担支出责任;中央所属医疗卫生机构承担地方政府委托的公共卫生、紧急救治、援外、支农、支边等任务的,由地方财政给予合理补助。符合区域卫生规划的地方所属医疗卫生机构改革和发展建设明确为地方财政事权,由地方财政承担支出责任;地方所属医疗卫生机构承担中央财政事权任务的,由中央财政给予合理补助。在深化医药卫生体制改革期间,中央财政对地方推进公立医院综合改革、实施国家基本药物制度、提升困难地区服务能力等按规定给予补助。加大对社会力量办医的支持力度,中央财政和地方财政按照规定落实对社会力量办医的补助政策。
附文件全文:
国务院办公厅关于印发医疗卫生领域中央与地方财政事权和支出责任划分改革方案的通知
国办发〔2018〕67号
各省、自治区、直辖市人民政府,国务院各部委、各直属机构:
《医疗卫生领域中央与地方财政事权和支出责任划分改革方案》已经党中央、国务院同意,现印发给你们,请结合实际认真贯彻落实。
国务院办公厅
2018年7月19日
(此件公开发布)
医疗卫生领域中央与地方财政事权和支出责任划分改革方案
为全面贯彻落实党的十九大精神,推动实施健康中国战略,按照党中央、国务院关于推进中央与地方财政事权和支出责任划分改革的决策部署,现就医疗卫生领域中央与地方财政事权和支出责任划分改革制定如下方案:
一、总体要求
(一)改革的必要性。
人民健康是民族昌盛和国家富强的重要标志,医疗卫生是保障人民健康的重要民生事业。按照我国医疗卫生体制,医疗卫生领域财政事权主要包括公共卫生、医疗保障、计划生育、能力建设等四个方面。目前,我国医疗卫生领域中央与地方财政事权和支出责任划分的体系框架初步形成,但也存在一些问题,主要是划分体系不够完整,缺乏系统的制度规范;部分事项财政事权划分不明确,地方执行缺乏依据;部分事项财政事权划分不科学,职责交叉重叠;存在多种中央和地方分担比例,支出责任划分不尽合理;部分项目分散、多头管理,财政资金使用效益不高等,需要通过财政事权和支出责任划分改革加以解决。
(二)指导思想。
全面贯彻党的十九大和十九届二中、三中全会精神,以习近平新时代中国特色社会主义思想为指导,坚持稳中求进工作总基调,坚持新发展理念,紧扣我国社会主要矛盾变化,按照高质量发展的要求,统筹推进“五位一体”总体布局和协调推进“四个全面”战略布局,充分发挥中央统一领导、地方组织落实的制度优势,按照加快建立现代财政制度,建立权责清晰、财力协调、区域均衡的中央和地方财政关系的要求,坚持把人民健康放在优先发展的战略地位,大力支持实施健康中国战略,深化医药卫生体制改革,促进生育政策和相关经济社会政策配套衔接,努力为人民群众提供全方位全周期健康服务,推动建立医疗卫生领域可持续的投入保障长效机制并平稳运行。通过改革,形成中央领导、权责清晰、依法规范、运转高效的医疗卫生领域中央与地方财政事权和支出责任划分模式,提高基本医疗卫生服务的供给效率和水平。
(三)基本原则。
——坚持政府主导,促进人人公平享有。科学界定政府、社会和个人投入责任,坚持政府在提供基本医疗卫生服务中的主导地位,加大政府卫生投入,大力支持深化医药卫生体制改革,促进完善生育政策,加大对贫困地区和贫困人口的支持力度,推动实现人人享有基本医疗卫生服务。坚持政府主导与发挥市场机制作用相结合,完善财政投入机制,鼓励通过政府购买服务等方式提高医疗卫生领域投入效益。
——坚持遵循规律,适度强化中央权责。遵循财政事权和支出责任划分的一般规律,科学合理划分医疗卫生领域中央与地方财政事权和支出责任。以全国性或跨区域的公共卫生服务为重点,适度强化中央财政事权和支出责任。属于中央与地方共同财政事权的,由中央统一制定国家基础标准或提出原则要求。
——坚持问题导向,统筹兼顾突出重点。聚焦当前划分体系存在的主要问题,坚持医疗卫生领域全覆盖,提高划分体系的完整性;深入分析各项基本医疗卫生服务的性质和特点,提高划分体系的科学性;合理确定中央与地方支出责任分担方式,提高划分体系的规范性;统筹推进项目优化整合,提高财政资金的使用效益。
——坚持积极稳妥,分类施策扎实推进。在保持现有财政事权和支出责任框架总体稳定的基础上,兼顾当前和长远,分类推进改革。对现行划分较为科学合理且行之有效的事项,予以确认;对现行划分不尽合理且改革条件成熟的事项,进行改革调整;对尚不具备改革条件的事项,暂时延续现行划分格局,并根据相关领域体制机制改革进展情况及时作相应调整。
二、主要内容
根据《国务院关于推进中央与地方财政事权和支出责任划分改革的指导意见》(国发〔2016〕49号),按照实施《“健康中国2030”规划纲要》、深化医药卫生体制改革的总体要求,分别划分公共卫生、医疗保障、计划生育、能力建设四个方面的财政事权和支出责任。
(一)公共卫生方面。
主要包括基本公共卫生服务和重大公共卫生服务,划分为中央财政事权、中央与地方共同财政事权两类。
1.基本公共卫生服务。基本公共卫生服务包括健康教育、预防接种、重点人群健康管理等原基本公共卫生服务内容,以及从原重大公共卫生服务和计划生育项目中划入的妇幼卫生、老年健康服务、医养结合、卫生应急、孕前检查等内容。其中,原基本公共卫生服务项目内容、资金、使用主体等保持相对独立和稳定,按照相应的服务规范组织实施;新划入基本公共卫生服务的项目由各省份结合地方实际自主安排,资金不限于基层医疗卫生机构使用。基本公共卫生服务内容根据经济社会发展、公共卫生服务需要和财政承受能力等因素适时调整。
基本公共卫生服务明确为中央与地方共同财政事权,由中央财政和地方财政共同承担支出责任。中央制定基本公共卫生服务人均经费国家基础标准,并根据经济社会发展情况逐步提高。基本公共卫生服务支出责任实行中央分档分担办法:第一档包括内蒙古、广西、重庆、四川、贵州、云南、西藏、陕西、甘肃、青海、宁夏、新疆12个省(自治区、直辖市),中央分担80%;第二档包括河北、山西、吉林、黑龙江、安徽、江西、河南、湖北、湖南、海南10个省,中央分担60%;第三档包括辽宁、福建、山东3个省,中央分担50%;第四档包括天津、江苏、浙江、广东4个省(直辖市)和大连、宁波、厦门、青岛、深圳5个计划单列市,中央分担30%;第五档包括北京、上海2个直辖市,中央分担10%。
2.重大公共卫生服务。全国性或跨区域的重大传染病防控等重大公共卫生服务,主要包括纳入国家免疫规划的常规免疫及国家确定的群体性预防接种和重点人群应急接种所需疫苗和注射器购置,艾滋病、结核病、血吸虫病、包虫病防控,精神心理疾病综合管理,重大慢性病防控管理模式和适宜技术探索等内容,上划为中央财政事权,由中央财政承担支出责任。将原重大公共卫生服务中的中医药事业传承与发展划入能力建设方面。除上述项目之外的原重大公共卫生服务项目,纳入基本公共卫生服务统筹安排。
(二)医疗保障方面。
主要包括城乡居民基本医疗保险补助和医疗救助,明确为中央与地方共同财政事权,由中央财政和地方财政共同承担支出责任。
1.城乡居民基本医疗保险补助。中央财政和地方财政按规定对城乡居民基本医疗保险予以缴费补助。中央财政按照一定补助标准,参照上述基本公共卫生服务支出责任中央分档分担办法安排补助资金。
2.医疗救助。医疗救助主要包括城乡医疗救助和疾病应急救助。中央财政根据救助需求、工作开展情况、地方财力状况等因素分配对地方转移支付资金。
(三)计划生育方面。
主要包括农村部分计划生育家庭奖励扶助、计划生育家庭特别扶助、计划生育“少生快富”补助3个计划生育扶助保障项目,明确为中央与地方共同财政事权,由中央财政和地方财政共同承担支出责任。除上述3个项目之外的原计划生育项目,纳入基本公共卫生服务统筹安排。
中央制定计划生育扶助保障补助国家基础标准,并根据经济社会发展情况逐步提高。中央财政参照上述基本公共卫生服务支出责任中央分档分担办法安排补助资金。
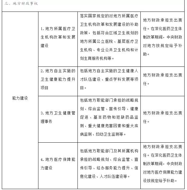
(四)能力建设方面。
主要包括医疗卫生机构改革和发展建设、卫生健康能力提升、卫生健康管理事务、医疗保障能力建设、中医药事业传承与发展。
1.医疗卫生机构改革和发展建设。国家对医疗卫生机构改革和发展建设的补助,按照隶属关系分别明确为中央财政事权或地方财政事权,由同级财政承担支出责任。符合区域卫生规划的中央所属医疗卫生机构改革和发展建设明确为中央财政事权,由中央财政承担支出责任;中央所属医疗卫生机构承担地方政府委托的公共卫生、紧急救治、援外、支农、支边等任务的,由地方财政给予合理补助。符合区域卫生规划的地方所属医疗卫生机构改革和发展建设明确为地方财政事权,由地方财政承担支出责任;地方所属医疗卫生机构承担中央财政事权任务的,由中央财政给予合理补助。在深化医药卫生体制改革期间,中央财政对地方推进公立医院综合改革、实施国家基本药物制度、提升困难地区服务能力等按规定给予补助。加大对社会力量办医的支持力度,中央财政和地方财政按照规定落实对社会力量办医的补助政策。
2.卫生健康能力提升。卫生健康能力提升主要包括卫生健康人才队伍建设、重点学科发展等。国家根据战略规划统一组织实施的卫生健康人才队伍建设、重点学科发展等项目明确为中央与地方共同财政事权,由中央财政和地方财政共同承担支出责任,中央财政根据工作任务量、补助标准、绩效考核情况等因素分配对地方转移支付资金。地方自主实施的能力提升项目明确为地方财政事权,由地方财政承担支出责任。
3.卫生健康管理事务。卫生健康管理事务主要包括战略规划、综合监管、宣传引导、健康促进、基本药物和短缺药品监测、重大健康危害因素和重大疾病监测、妇幼卫生监测等,按照承担职责的相关职能部门隶属关系分别明确为中央财政事权或地方财政事权,由同级财政承担支出责任。
4.医疗保障能力建设。医疗保障能力建设主要包括战略规划、综合监管、宣传引导、经办服务能力提升、信息化建设、人才队伍建设等,按照承担职责的相关职能部门及其所属机构隶属关系分别明确为中央财政事权或地方财政事权,由同级财政承担支出责任。在深化医药卫生体制改革期间,中央财政对地方医疗保障能力建设按规定给予补助。
5.中医药事业传承与发展。中医药事业传承与发展主要包括中医药临床优势培育、中医药传承与创新、中医药传统知识保护与挖掘、中医药“治未病”技术规范与推广等,明确为中央与地方共同财政事权,由中央财政和地方财政共同承担支出责任,中央财政根据工作任务量、绩效考核情况、地方财力状况等因素分配对地方转移支付资金。
医疗卫生领域其他未列事项,按照改革的总体要求和事项特点具体确定财政事权和支出责任。党中央、国务院明确规定比照享受相关区域政策的地区继续按相关规定执行。中央基本建设支出按国家有关规定执行。军队、国有和集体企事业单位等举办的医疗卫生机构按照现行体制和相关领域改革要求落实经费保障责任。中央与新疆生产建设兵团财政事权和支出责任划分,参照中央与地方划分原则执行;财政支持政策原则上参照新疆维吾尔自治区执行,并适当考虑兵团的特殊因素。
明确为中央财政事权且确需委托地方行使的事项,受委托地方在委托范围内,以委托单位名义行使职权,承担相应的法律责任,并接受委托单位监督。明确为中央与地方共同财政事权的事项中,基本公共卫生服务、计划生育扶助保障等中央制定国家基础标准的事项,地方政府可以在确保国家基础标准全部落实到位的前提下,在国家基础标准之上合理增加保障内容或提高保障标准,增支部分由地方财政负担。对于医疗救助、卫生健康人才队伍建设、重点学科发展等不易或暂不具备条件统一制定国家基础标准的事项,中央提出原则要求并设立绩效目标,地方据此自主制定本地区标准,中央财政给予适当补助。地方政府制定出台地区标准要充分考虑区域间基本医疗卫生服务的公平性、当地经济社会发展水平和财政承受能力,确保财政可持续。地区标准高于国家基础标准的,需事先按程序报上级备案后执行;地方政府出台涉及重大政策调整等事项的,需事先按程序报中央有关部门备案后执行。
按照保持现有中央与地方财力格局总体稳定的原则,上述改革涉及的中央与地方支出基数划转,按预算管理有关规定办理。
三、配套措施
医疗卫生领域财政事权和支出责任划分是中央与地方财政事权和支出责任划分改革的重要内容,各地区、各部门要高度重视,加强组织领导,密切协调配合,结合实际细化政策措施,精心组织实施,确保改革顺利推进。
(一)协同推进相关改革。将中央与地方财政事权和支出责任划分改革同深化医药卫生体制改革紧密结合、统筹推进,着重健全城乡居民基本医疗保险稳定可持续的筹资和报销比例调整机制,合理确定政府与个人分担比例,推进公立医院体制机制改革,强化区域卫生规划约束力等,形成两项改革良性互动、协同促进的局面。
(二)完善省以下分担机制。省级政府要参照本方案的要求,结合省以下财政体制,合理划分医疗卫生领域省以下各级政府的财政事权和支出责任。要明确省级政府在推进区域内基本公共服务均等化方面的职责,加大对区域内困难地区的转移支付力度。要将适宜由更高一级政府承担的基本医疗卫生服务支出责任上移,避免过多增加基层政府支出压力。
(三)强化支出责任落实。中央财政和地方财政要按照确定的支出责任合理安排预算,根据“谁使用、谁负责”的原则全面实施绩效管理,保障基本医疗卫生服务的有效提供。对地方政府合理制定保障标准、落实支出责任存在的收支缺口,除符合区域卫生规划的医疗卫生机构基本建设等资本性支出可通过依法发行地方政府债券方式安排外,主要通过上级政府给予的一般性转移支付弥补。中央财政加大对困难地区的均衡性转移支付力度,促进基本公共服务均等化。
(四)修订完善规章制度。财政部、卫生健康委、医保局、中医药局等部门要根据本方案,在全面系统梳理的基础上,抓紧修订完善具体项目管理办法和转移支付资金管理办法等规章制度,并在今后制修订相关法律、行政法规时,体现医疗卫生领域中央与地方财政事权和支出责任划分有关内容。各地区相关部门要及时推动将地方各级政府间的财政事权和支出责任划分相关制度以地方性法规、政府规章的形式规定,加强法治化、规范化建设,确保行政权力在法律和制度的框架内运行。
四、实施时间
本方案自2019年1月1日起实施。
附件:医疗卫生领域中央与地方财政事权和支出责任划分情况表




邮政编码:200052 电话:021-63800152 传真:021-63800151 京ICP备15010734号-10 技术:网至普网站建设