
本次发布的要点是各级各类医疗机构实施医疗质量安全核心制度的基本要求。《要点》对18项医疗质量安全核心制度有了明确的定义及基本要求。
近日,国家卫健委发布《关于印发医疗质量安全核心制度要点的通知》,要求各级各类医疗机构根据要点完善本机构核心制度、配套文件和工作流程,加强对医务人员的培训、教育和考核,确保医疗质量安全核心制度得到有效落实。
据了解,根据《医疗质量管理办法》,医疗质量安全核心制度共18项。本次发布的要点是各级各类医疗机构实施医疗质量安全核心制度的基本要求。《要点》对18项医疗质量安全核心制度有了明确的定义及基本要求
18项制度具体如下:
一、首诊负责制度;
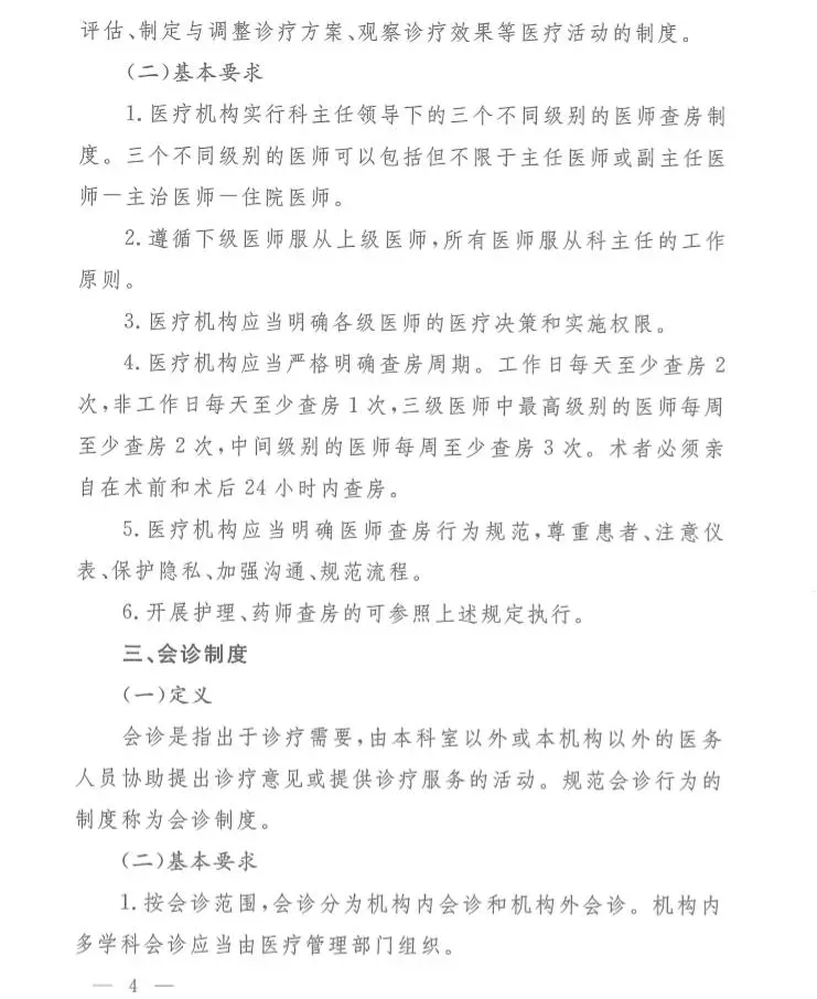
二、三级查房制度;
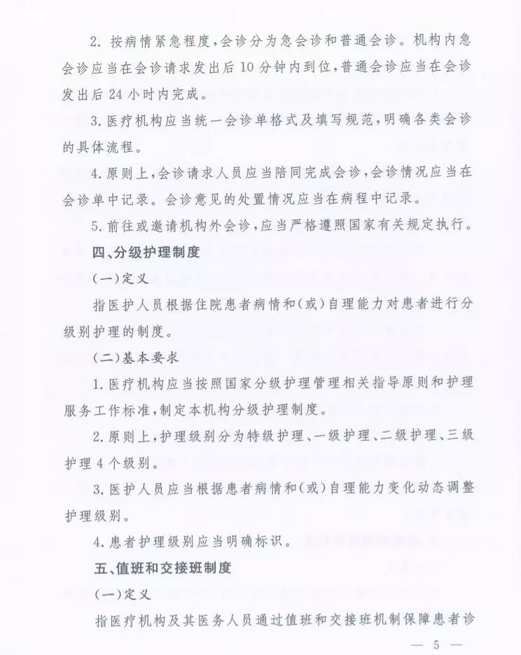
三、会诊制度;
四、分级护理制度;
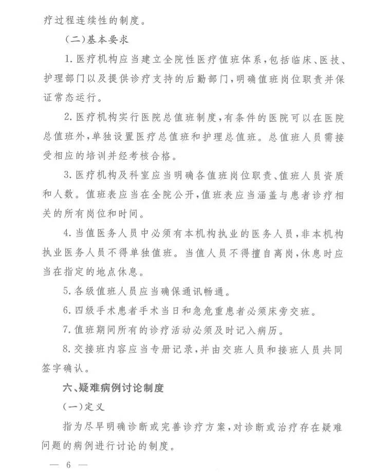
五、值班和交接班制度;
六、疑难病例讨论制度;
七、急危重患者抢救制度;
八、术前讨论制度;
九、死亡病例讨论制度;
十、查对制度;
十一、手术安全核查制度;
十二、手术分级管理制度;
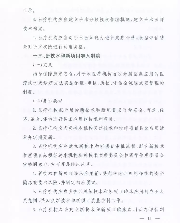
十三、新技术和新项目准入制度;
十四、危急值报告制度;
十五、病历管理制度;
十六、抗菌药物分级管理制度;
十七、临床用血审核制度;
十八、信息安全管理制度。
附1:医疗质量安全核心制度要点
















附2:网传巧记十八项医疗核心制度
通过几句通俗易懂的语言就可以将其串联起来。
1.有个病人来了(首诊负责制);
2.有点重,请上级一起看(三级查房制度);
3.上级也觉得重,请其他科一起看(会诊制度);
4.大家都觉得很重,是个疑难病人(疑难病例讨论制度);
5.大家商量一下,要抢救啊(急危重患者抢救制度);
6.要手术啊,谁做(手术分级管理制度);
7.怎么做(术前讨论制度);
8.这个手术是新开展的手术,打个电话给医务科(新技术和新项目准入制度);
9.常规备血(临床用血审核制度);
10.术前要用抗生素吧,用什么抗生素(抗菌药物分级管理制度);
11.护士姐姐来打针(查对制度);
12.送到手术室,麻醉师叫护士姐姐查对一下做什么手术(手术安全核查制度);
13.楼下护士打电话来了,你这个病人,几级护理啊?(分级护理制度);
14.化验室帅锅又打电话来了危急值啊!(危急值报告制度);
15.遗憾的病人还是去世了(死亡病历讨论制度);
16.这个时候天亮了,交班了(值班和交接班制度);
17.交完班还得写病历(病历管理制度);
18.看看病历是否保存了(信息安全管理制度)。
邮政编码:200052 电话:021-63800152 传真:021-63800151 京ICP备15010734号-10 技术:网至普网站建设