
近日,国家卫计委发布了《国家卫生计生委关于印发2018年卫生计生重点工作任务及分工方案的通知》(国卫办函〔2018〕25号)》。(以下简称《通知》)。
《通知》公布了52项2018年国家医改重点工作,从终端医院到医疗器械行业,医改政策时时刻刻影响行业。
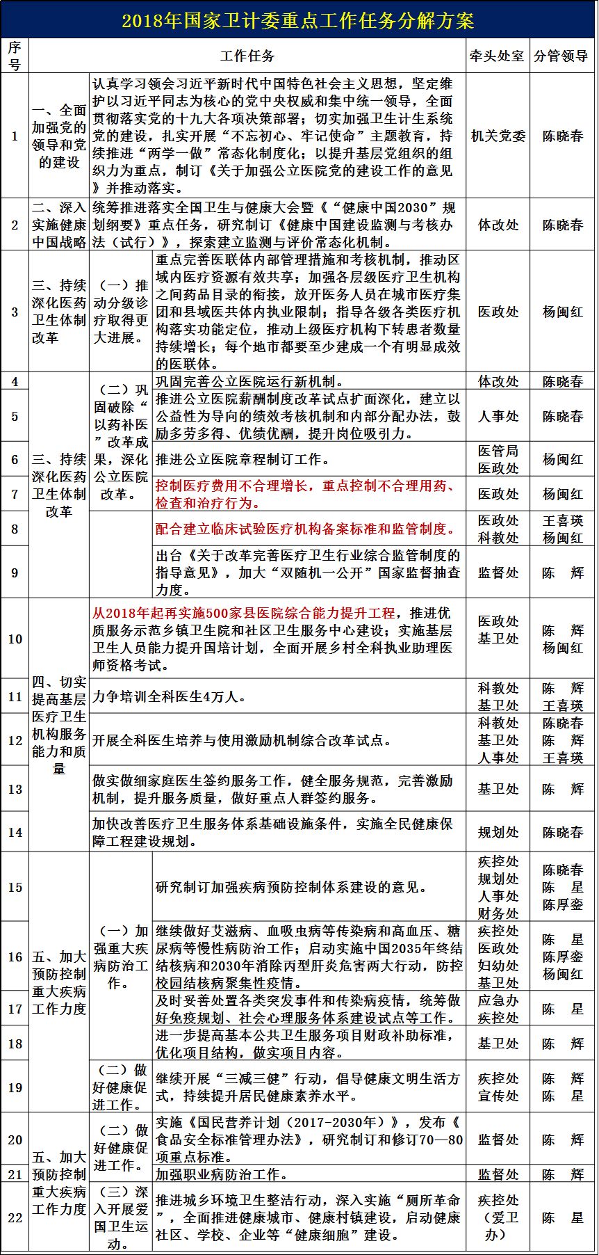
一、切实提高基层医疗卫生机构服务能力和质量
1.从2018年起再实施500家县医院综合能力提升工程,推进优质服务示范乡镇卫生院和社区卫生服务中心建设;
2.加快改善医疗卫生服务体系基础设施条件,实施全民健康保障工程建设规划。
解读:目前,全国已完成500家县医院综合能力提升工程,随着分级诊疗政策的实施,县级医院在承上启下的转诊过程中起到了重要作用,也是国家医改、财政重点的支持对象。
二、持续深化医药卫生体制改革
1.控制医疗费用不合理增长,重点控制不合理用药、检查和治疗行为。
2.配合建立临床试验医疗机构备案标准和监管制度。
三、持续提升医疗服务质量安全水平
1.实施国家医学中心和国家区域医疗中心设置规划,推进疑难病症诊治能力提升工程建设。
2.启动实施科技创新2030健康保障工程,继续组织实施两个科技重大专项,加快癌症等重大疾病防治攻关,加快推进国家临床医学研究中心布局建设,全面开展卫生与健康适宜技术推广应用。
四、大力发展健康产业
深化医工协同,加快实施优秀医疗设备产品遴选,推进高端医疗设备应用示范项目和骨科手术机器人应用中心建设,促进创新产业应用推广。
解读:近日,国家发改委和进出口银行签署协议,将出资8000亿重点支持《“十三五”国家战略性新兴产业发展规划》中的明确的新兴产业集群发展、重大工程及相关创新平台建设等。医疗器械行业医学影像设备、先进治疗设备、医用检查检验仪器、植介入生物医用材料4大类将被重点支持。
五、统筹提高卫生计生治理能力
切实加强行风建设,严格执行“九不准”规定,严厉查处医药购销领域商业贿赂等违法犯罪行为,深入开展医用耗材等领域专项整治。


邮政编码:200052 电话:021-63800152 传真:021-63800151 京ICP备15010734号-10 技术:网至普网站建设