

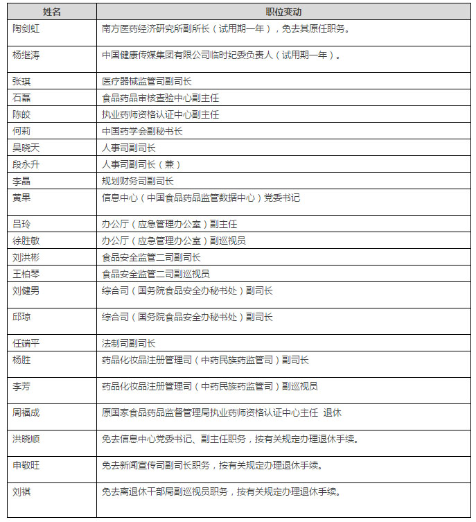
近日,国家食品药品监督管理总局发布9则人事任免的通知,共涉及23位领导的职位变动如下:

以下为通知原文:
1.中共国家食品药品监督管理总局党组研究决定,任命陶剑虹同志为南方医药经济研究所副所长(试用期一年),免去其原任职务。
2.中共国家食品药品监督管理总局党组研究决定,原国家食品药品监督管理局执业药师资格认证中心主任周福成同志到龄退休,按有关规定办理退休手续。
3.根据《中央国家机关贯彻落实全面从严治党要求实施方案》有关要求,为充分发挥机关党委的协助监督职能,中共国家食品药品监督管理总局党组研究决定,任命段永升同志为人事司副司长(兼)。
4.中共国家食品药品监督管理总局党组研究决定,任命黄果同志为信息中心(中国食品药品监管数据中心)党委书记;免去洪晓顺同志信息中心党委书记、副主任职务,按有关规定办理退休手续。
5.中共国家食品药品监督管理总局党组研究决定,任命:
徐胜敏同志为办公厅(应急管理办公室)副巡视员;
王柏琴同志为食品安全监管二司副巡视员;
李芳同志为药品化妆品注册管理司(中药民族药监管司)副巡视员。
免去以上3名同志原任职务。
6.中共国家食品药品监督管理总局党组研究决定,任命:
吕玲同志为办公厅(应急管理办公室)副主任;
刘健男同志为综合司(国务院食品安全办秘书处)副司长;
邱琼同志为综合司(国务院食品安全办秘书处)副司长;
任端平同志为法制司副司长;
刘洪彬同志为食品安全监管二司副司长;
杨胜同志为药品化妆品注册管理司(中药民族药监管司)副司长;
张琪同志为医疗器械监管司副司长;
吴晓天同志为人事司副司长;
李晶同志为规划财务司副司长。
免去吕玲、刘洪彬、杨胜、张琪、李晶5名同志原任职务。上述9名同志任职试用期一年。
7.中共国家食品药品监督管理总局党组研究决定,任命杨继涛同志为中国健康传媒集团有限公司临时纪委负责人(试用期一年)。
8.中共国家食品药品监督管理总局党组研究决定,任命:
石磊同志为食品药品审核查验中心副主任;
陈皎同志为执业药师资格认证中心副主任;
何莉同志为中国药学会副秘书长。
免去石磊、何莉同志原任职务,以上3名同志任职试用期一年。
9.中共国家食品药品监督管理总局党组研究决定,免去申敬旺同志新闻宣传司副司长、刘祺同志离退休干部局副巡视员职务,按有关规定办理退休手续。
邮政编码:200052 电话:021-63800152 传真:021-63800151 京ICP备15010734号-10 技术:网至普网站建设