
各区卫生计生委、市场监督管理局,申康医院发展中心、有关大学、中福会,有关单位,各委直属单位,有关医疗机构:
根据《干细胞临床研究管理办法(试行)》和《干细胞制剂质量控制及临床前研究指导原则(试行)》规定,上海市卫生和计划生育委员会、上海市食品药品监督管理局共同成立了由干细胞基础及临床相关专业、干细胞制剂制备和质量控制等领域21位专家组成的上海市干细胞临床研究专家委员会,为本市干细胞临床研究规范管理提供技术支撑。本市干细胞临床研究伦理检查与指导等工作由上海市卫生和计划生育委员会医学伦理专家委员会承担。
特此通知。
上海市卫生和计划生育委员会 上海市食品药品监督管理局


各区卫生计生委、市场监督管理局,申康医院发展中心、有关大学、中福会,有关单位,各直属单位,有关医疗机构:
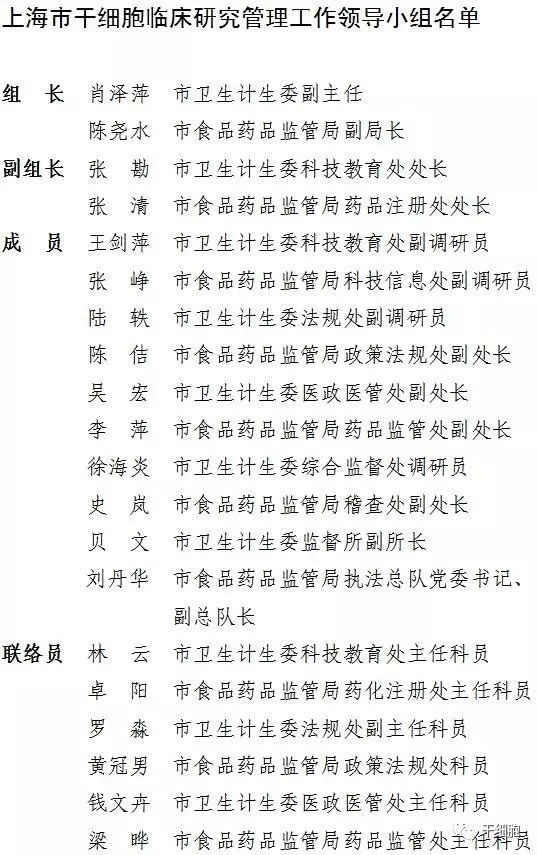
为贯彻落实《干细胞临床研究管理办法(试行)》和《干细胞制剂质量控制及临床前研究指导原则(试行)》,加强干细胞临床研究的组织领导工作,参照国家干细胞临床研究管理工作领导小组架构,上海市卫生和计划生育委员会、上海市食品药品监督管理局共同成立了上海市干细胞临床研究管理工作领导小组,负责全市干细胞临床研究监督管理的组织领导,研究和部署干细胞临床研究监督管理工作,协调解决有关重大问题。各区可根据工作需要,参照成立干细胞临床研究管理工作领导小组。
特此通知。
上海市卫生和计划生育委员会 上海市食品药品监督管理局


邮政编码:200052 电话:021-63800152 传真:021-63800151 京ICP备15010734号-10 技术:网至普网站建设