
继11月15日,CFDA医疗器械技术评审中心(以下称CMDE)公布包括杭州承诺医疗的骶神经刺激系统共计7个创新医疗器械拟进入特批程序后,11月22日,CMDE再次发布了2016年第11号创新医疗器械特别审批申请审查结果公示,拟同意1个申请项目进入创新特别审批程序。
本文盘点了今年截止到2016年12月7日,通过2016年创新医疗器械特别审批申请审查的45款产品;其中有2家公司(标有上标)各有3项产品入围,关于体外诊断的项目(背景为绿色)共有8项。



附:近2年获批进入“创新医疗器械特别审批程序”的产品
2015年共有29项产品进入CFDA创新医疗器械特别审批申请审查,其中上海微创有2项产品入围,关于体外诊断的项目(背景为绿色)共有5项。


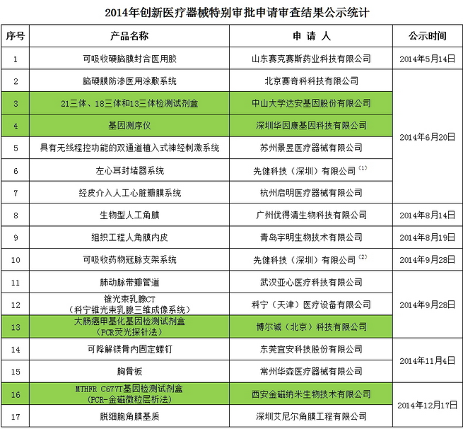
2014年共有17项产品进入CFDA创新医疗器械特别审批申请审查,其中先健科技(深圳)有限公司有2项产品入围,关于体外诊断的项目(背景为绿色)共有4项。

邮政编码:200052 电话:021-63800152 传真:021-63800151 京ICP备15010734号-10 技术:网至普网站建设