
近日,国家卫健委发布基层慢性病健康管理服务能力建设指引的通知。其中糖化血红蛋白检测设备、动态血糖监测仪纳入推荐,详细内容如下:
各省、自治区、直辖市及新疆生产建设兵团卫生健康委:
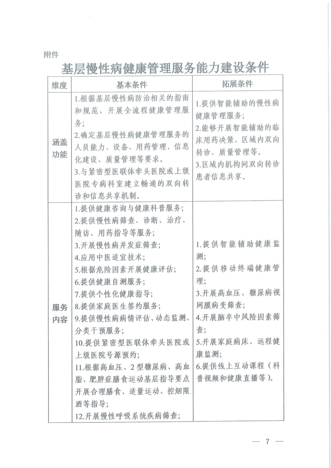
根据国家卫生健康委、国家发展改革委、财政部、国家医保局、国家中医药局、国家疾控局《关于加强基层慢性病健康管理服务的指导意见》(国卫基层发〔2025〕15号),乡镇卫生院和社区卫生服务中心通过功能整合,可设立分区合理、动线流畅的“一站式”基层慢性病健康管理中心。为指导各地根据需要促进基层慢性病健康管理服务能力建设,优化服务流程,提高服务质量,适应城乡居民慢性病健康管理服务需求,我委制定了《基层慢性病健康管理服务能力建设指引》,现印发给你们,请结合实际参照执行。
国家卫生健康委办公厅
2025年11月14日
附件:基层慢性病健康管理服务能力建设指引
邮政编码:200052 电话:021-63800152 传真:021-63800151 京ICP备15010734号-10 技术:网至普网站建设