
DNA5-甲基胞嘧啶(5mC)是重要的表观遗传修饰,参与调控基因转录、基因组印记、表观遗传等多种生物学过程,是多个生物学领域的研究重点。5mC的异常甲基化模式与发育、衰老和癌症等多种疾病的发生发展密切相关。
亚硫酸氢盐测序(BS-seq)是5mC检测的金标准,但传统BS-seq存在DNA损伤严重、高GC含量区域转化不完全、高估5mC水平及处理时间长等不足,严重限制了其在低输入或碎片化样本中的应用。为了解决这些限制,美国芝加哥大学何川教授团队于2024年报道了超快速亚硫酸氢盐测序(UBS-seq),大大缩短了反应时间,提高了BS效率,减少了假阳性率和对5mC水平的高估。但DNA降解,特别是低输入DNA样本的问题,仍然是一个关键的挑战。
近日,何川教授团队在5mC检测领域再次获得突破,其团队在预印本bioRxiv报道了超温和亚硫酸氢盐测序(UMBS-seq)技术。UMBS-seq是一种检测5mC的方法,可以最大限度地减少DNA降解和背景噪声。当用于低输入量的DNA样本时,UMBS-seq在文库产量、复杂性以及转化率方面,均优于传统BS-seq和酶法甲基化测序(EM-seq)方法。该技术对低输入量的细胞游离DNA(cfDNA)以及基于杂交的靶向捕获具有较高的检测效率,这凸显了其在5mC生物标志物检测和疾病早期诊断等临床应用中的巨大潜力。
主要研究内容
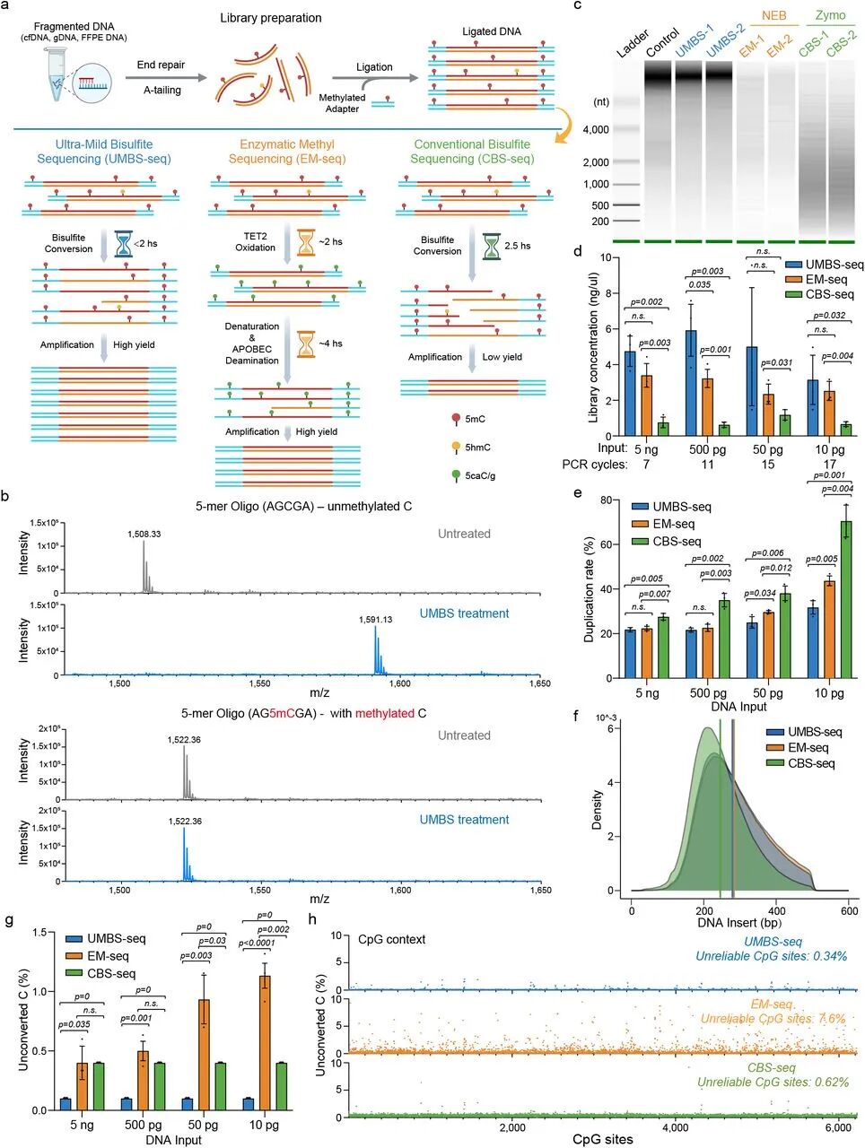
研究团队改进了亚硫酸氢盐转化。传统BS-seq和EM-seq都依赖于未修饰的C转化为尿嘧啶(U),实现C和5mC之间的碱基分辨。亚硫酸氢盐介导的C转化高度依赖于亚硫酸氢盐浓度,浓度越高,转化效率越高。研究假设,在最佳pH值下最大化亚硫酸盐浓度允许的超温和条件的有效的C-U转化,从而最大限度地减少DNA损伤。为此,研究团队调整、确定了试剂KOH和亚硫酸氢铵的最佳配方:100μL 72%亚硫酸氢铵和1μL 20μM KOH,比此前的UBS配方表现出更高的转化效率(63.8%对55.6%)(图1b)。随后,研究确定了55°C 90分钟的最佳反应条件,并通过添加碱性变性步骤和DNA保护缓冲液进一步提高了亚硫酸氢盐的效率并保持了DNA的完整性。这一改进的亚硫酸氢盐配方和反应方案被命名为超温和亚硫酸氢盐(UMBS)转化。
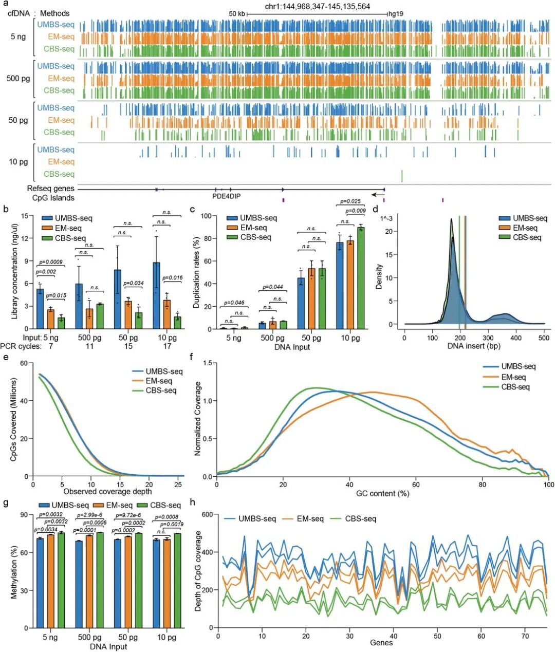
图1.UMBS-seq在各项关键性能指标上均优于传统的酶法及BS处理方法。
片段大小分析表明,UMBS处理造成的DNA损伤明显小于此前的UBS方案。此外,用UMBS-seq和UBS-seq制备的文库比较表明,UMBS-seq在所有性能指标上始终优于UBS-seq,可产生更长的片段、更高的文库产量、更高的转换率、改进的GC覆盖均匀性和更准确的DNA甲基化估计。
为了更全面地评估UMBS-seq的性能,研究团队将其与传统BS-seq、市售亚硫酸氢盐试剂盒(EZ DNA甲基化金试剂盒)以及领先的酶替代品(NEBNext EM-seq试剂盒)进行了比较(图1c-f)。与传统BS-seq相比,UMBS-seq显著减少了DNA断裂。EM-seq和UMBS-seq在很大程度上保留了lambda DNA的完整性,EM-seq产生的DNA回收率明显较低。在5ng-10pg的DNA样本输入水平下,UMBS-seq始终产生更高的文库产量,表明DNA保存得到改善。与传统BS-seq文库相比,UMBS-seq文库显示出更高的复杂性(更低的重复率),并且性能优于EM-seq或与之相当。UMBS-seq的片段长度与EM-seq相当,比传统BS-seq的片段长得多。此外,与传统BS-seq相比,UMBS-seq在CpG覆盖均匀性方面有显著改善,仅略低于EM-seq。
在所有DNA输入水平中,UMBS-seq始终产生非常低的背景水平未转化C(~ 0.1%),即使在最低输入量下变化也很小。相比之下,传统BS-seq显示出较高但可接受的背景水平(<0.5%),EM-seq在较低输入(最低输入超过1%)下显示出明显较高的背景信号,并且三次重复之间的一致性较差(图1g)。值得注意的是,EM-seq容易出现假阳性,大部分未甲基化的C(7.6%)的未转化比率大于1%(图1)。
研究团队评估了UMBS-seq在临床中的5mC检测应用,在5ng-10pg的低输入样本量比较了EM-seq和传统BS-seq(图2)。在所有输入水平上,与EM-seq相比,UMBS-seq始终能产生更高的文库产量和更大的复杂性,同时qPCR Ct值更低,复制率更低。此外,生物分析仪电泳显示,在UMBS-seq文库中,较长的cfDNA片段的相对丰度更高,表明与传统BS-seq相比,DNA降解程度更低。值得注意的是,在插入片段大小分布方面,UMBS-seq的表现也与EM-seq相当。
图2.使用低输入量的cfDNA样本对UMBS-seq、EM-seq和传统BS-seq进行比较。
重要的是,UMBS-seq和EM-seq都表现出更好的基因组覆盖范围和更好的关键基因组特征表征,特别是在富含GC的调控元件中,如启动子和CpG岛。两种方法在较低的测序深度下都比传统BS-seq鉴定出更多的CpG位点,并且表现出更好的GC覆盖均匀性(图2e-f),从而更全面地分析CpG甲基化,减少假甲基化检测。与lambda DNA的分析一致,在所有测试的输入量中,与EM-seq和传统BS-seq相比,在稀疏甲基化的CHG和CHH位点上,UMBS-seq的背景甲基化水平较低。在CpG位点,EM-seq和传统BS-seq的甲基化水平相对被夸大,这表明由于其不完全转化,高估了甲基化水平(图2g)。值得注意的是,每种方法都准确重建了启动子区域和基因内5ng cfDNA的已知DNA甲基化模式。
研究团队进一步评估了UMBS-seq在疾病生物标志物发现中的潜力,实现了比EM-seq和传统BS-seq了更大的目标CpG位点覆盖率(图2h),强调了UMBS-seq在临床生物标志物应用中靶向甲基化分析的适用性和优势,特别是在处理具有挑战性的低输入cfDNA样本时。
以上结果表明,在多个关键性能指标上,UMBS-seq优于EM-seq,包括文库产量、复杂性、C-U转化效率,以及工作流程的简单性和鲁棒性。与传统BS-seq相比,UMBS-seq在所有评估参数上的性能都得到了显著提高。
结语
UMBS-seq代表了亚硫酸氢盐测序的重大进步。UMBS-seq最大限度地减少了DNA损伤和背景噪声,同时保持BS-seq的鲁棒性和效率。在简化的工作流程中,UMBS-seq在关键指标上优于传统BS-seq和无亚硫酸氢盐的EM-seq方法,包括文库产量、复杂性、转换率和信噪比。当与靶向捕获相结合时,UMBS-seq能够从低输入cfDNA中敏感和特异性地检测临床相关的5mC生物标志物。总之,UMBS-seq将亚硫酸盐化学的准确性与转化和临床应用所需的实用性相结合,从而推动BS-seq在临床领域的更广泛应用,将为5mC生物标志物的发现与检测树立新标准。
原文链接:
https://www.biorxiv.org/content/10.1101/2025.10.09.681456v2.full
邮政编码:200052 电话:021-63800152 传真:021-63800151 京ICP备15010734号-10 技术:网至普网站建设