
研究聚焦尿液细胞EV DNA甲基化检测技术。尿液样本具有无创、易获取等优势,且EV由活细胞主动分泌,其DNA稳定性高,能更完整反映源细胞基因组状态,是理想的液体活检靶标。
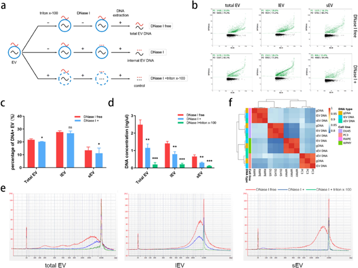
研究团队系统分析了不同EV DNA的特性,并优化了EV DNA甲基化检测流程,通过全基因组简化甲基化测序(RRBS)筛选前列腺癌特异性甲基化区域,同时整合了TCGA公共数据库及文献标志物,构建了前列腺癌特异性靶向测序组合。进一步利用机器学习,基于尿液EV DNA甲基化数据建立了鉴别良恶性及侵袭性癌的诊断模型,并锁定6个核心标志物进行PCR验证(图2)。
研究共纳入195例样本(86例BPH,109例PCa),设立筛选、测序验证与PCR验证三个独立队列,确保结果稳健可靠。该体系为前列腺癌无创诊断与风险分层提供了新的技术路径。
研究进一步锁定6个核心甲基化位点,并采用甲基化PCR在独立验证队列中验证其诊断效能(图7)。结果显示:
6位点联合模型在区分BPH与前列腺癌中AUC为0.71,联合PSA后提升至0.79;
在区分侵袭性前列腺癌方面,6位点模型AUC达0.80,联合PSA后提升至0.88。
本研究成功开发并验证了一种基于尿液细胞EV DNA甲基化的新型前列腺癌无创诊断方法。研究不仅系统建立了EV DNA甲基化检测的标准化流程,还通过大规模筛选,首次构建了针对前列腺癌,特别是侵袭性前列腺癌的高精度诊断模型。系统证实了尿液EV DNA甲基化在前列腺癌诊断与风险分层中的临床应用价值,为解决PSA筛查的“过度诊断”与“分类不足”问题提供了新的分子工具。
西安交通大学第二附属医院丁汀博士、西京医院刁艳君博士、鹍远生物付睿卿博士和巩成相博士为本文的共同第一作者。西北大学医学院郝晓柯教授和澳门科技大学医学院张康教授为本文共同通讯作者。该研究由国家自然科学基金(8217102695)、陕西省秦创原“科学家+工程师”队伍建设项目(2022KXJ-103)等项目资助。
参考文献
[1] Ding T, Diao Y, Fu R, Gong C, He Q, He W, et al. The significance of urine extracellular vesicle DNA methylation detection in the diagnosis and classification of prostate cancer. J Adv Res. 2025.
[2] Louie KS, Seigneurin A, Cathcart P, Sasieni P. Do prostate cancer risk models improve the predictive accuracy of PSA screening? A meta-analysis. Ann Oncol. 2015;26(5):848-64.
[3] Dushimova Z, Iztleuov Y, Chingayeva G, Shepetov A, Mustapayeva N, Shatkovskaya O, et al. Overdiagnosis and Overtreatment in Prostate Cancer. Diseases. 2025;13(6).
邮政编码:200052 电话:021-63800152 传真:021-63800151 京ICP备15010734号-10 技术:网至普网站建设