
靶向AMH信号通路可预防和治疗多囊卵巢综合征
文献导读
多囊卵巢综合征(PCOS)是一种常见的生殖内分泌代谢性疾病,影响全球高达13%的育龄女性,以高雄激素、排卵障碍和卵巢多囊样改变为主要特征,常伴随胰岛素抵抗、肥胖及2型糖尿病等代谢问题。该病病因复杂,涉及遗传易感性与环境因素交互作用。近年来研究发现,抗穆勒氏管激素(AMH)在PCOS发病中起关键作用。PCOS患者AMH水平显著升高,不仅抑制卵泡发育,还可能通过影响下丘脑-垂体-性腺轴功能导致神经内分泌失调,甚至可能通过宫内或产后早期暴露参与疾病编程。
2025年4月,来自法国里尔大学的Paolo Giacobini团队及合作者在Cell Metabolism期刊发表了题为“Preventing and correcting polycystic ovary syndrome by targeting anti-Müllerian hormone signaling in minipuberty and adulthood in mice”的研究论文。该研究通过动物模型表明,微小青春期(出生后HPG轴短暂激活阶段)的高AMH暴露,可诱导雌性小鼠出现PCOS表型。在微小青春期阶段给予抗AMHR2抗体阻断AMH信号,能有效预防PCOS发生与代际传递,且成年期干预也可逆转PCOS表型。这一发现为PCOS的早期预防和靶向治疗提供了新方向。
研究内容
本研究采用了多维度实验设计思路,以模型构建-抗体开发-靶向干预为轴展开实验,系统解析AMH在PCOS发病中的作用。首先通过构建“微小青春期AMH暴露”小鼠模型模拟临床特征,显示其成功诱导出典型PCOS表型;然后通过晶体结构指导开发出AMHR2中和抗体Ha13;最后利用开发出的Ha13进行干预实验——既在微小青春期预防性给药阻断疾病发生,又在成年期治疗性给药逆转症状,也证实了其阻断PCOS代际传递的潜力。
1. 微小青春期暴露于高AMH诱导雌性小鼠PCOS样表型
本研究构建了微小青春期暴露于高AMH模型(mAMH模型),对成年雌鼠的表型分析显示,mAMH小鼠表现出典型的PCOS特征:发情周期延长,完整排卵周期数量减少,生育能力下降;卵巢中黄体数量减少;高雄激素血症;LH平均浓度及脉冲频率显著增加,脉冲间隔缩短。同时也发现暴露于高AMH的雌性和雄性小鼠均表现出显著的代谢异常,包括体重和脂肪量增加、糖耐量受损、胰岛素抵抗及内脏白色脂肪细胞肥大。
图1 微小青春期暴露于高AMH诱导雌性小鼠PCOS样表型
2. AMHR2阻断功能抗体Ha13的开发
本研究进一步开发并表征了一种靶向AMHR2的阻断抗体(命名为Ha13)。通过生物信息学分析,研究人员首先筛选出在人类与小鼠等物种中高度保守的AMHR2胞外区特异性肽段作为抗原,并证实其三维结构在预测模型中与天然蛋白高度一致。利用该肽段免疫小鼠,获得了具有高亲和力的单克隆抗体Ha13。体外功能实验表明,Ha13能有效抑制AMH-AMHR2信号通路,显著降低下游SMAD1/5的磷酸化水平。更重要的是,在PCOS模型小鼠的离体脑切片中,Ha13可特异性抑制过度活跃的GnRH神经元放电,且该效应在洗脱抗体后可逆,证明了其靶向作用的有效性和特异性。
图2 AMH-AMHR2信号通路及抗体Ha13开发
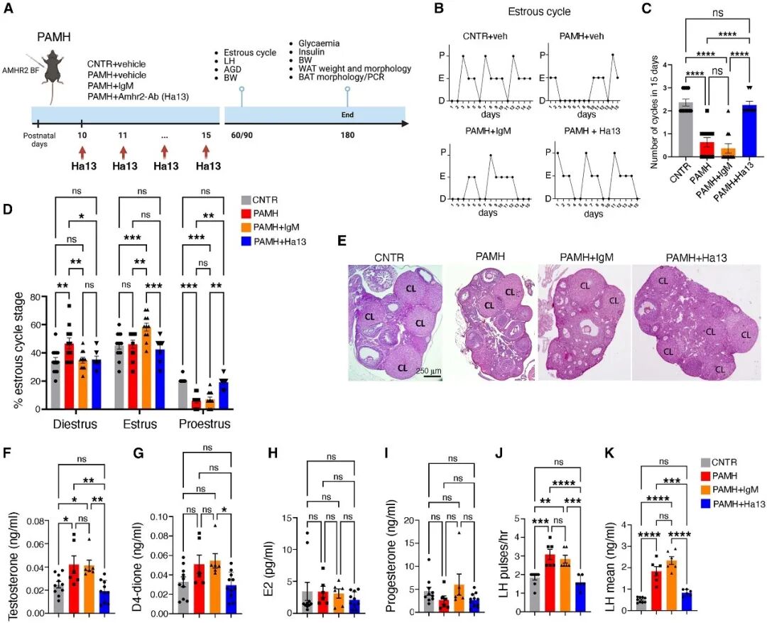
3. 微小青春期Ha13治疗可预防PCOS样表型
研究人员在PCOS样小鼠模型的"微小青春期"关键窗口期(P10-P15)进行短期AMHR2阻断抗体(Ha13)治疗,发现可有效预防成年期PCOS表型的发生。治疗不仅可改善神经内分泌紊乱(表现为LH脉冲正常化)、恢复规律的排卵周期并纠正高雄激素血症,还预防了体重增加、胰岛素抵抗和脂肪组织功能障碍等代谢异常。
图3 微小青春期Ha13治疗可预防PCOS样表型
4. 微小青春期Ha13治疗可阻断PCOS代际传递
在微小青春期对PCOS样模型小鼠(PAMH F1代)进行短期AMHR2阻断抗体Ha13治疗,能够有效阻止PCOS表型向下一代(F2代)的遗传。实验显示,未经治疗的PAMH F1代所生的F2代雌鼠,表现出典型PCOS特征,包括高雄激素血症、排卵周期紊乱、LH脉冲频率增加、体重升高及胰岛素敏感性降低。然而,当F1代在发育关键窗口期接受Ha13干预后,其F2代后代的所有这些生殖内分泌与代谢异常均被成功阻止,未出现PCOS样性状。这一发现表明,在发育早期靶向干预AMH信号通路,不仅能治疗个体,而且可阻断PCOS的代际传递。
图4 微小青春期Ha13治疗可阻断PCOS代际传递
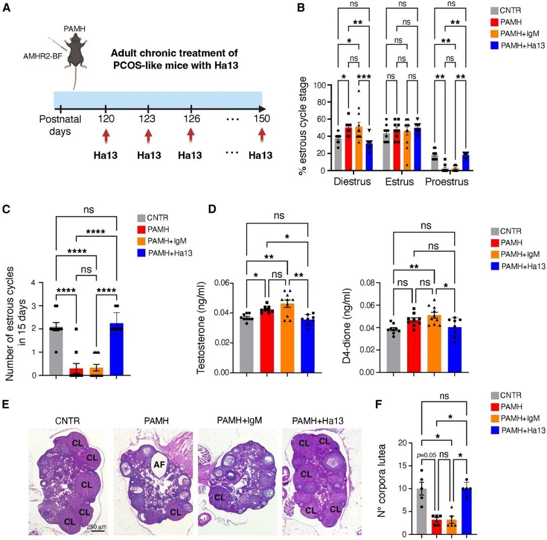
5. 成年期给予Ha13可逆转PCOS表型
本研究进一步证实,AMHR2阻断抗体Ha13对成年期已确立的PCOS表型具有显著治疗作用。通过对成年PCOS样模型小鼠(PAMH)进行为期一个月、每周三次的Ha13治疗,研究发现该干预能有效逆转核心生殖内分泌异常:Ha13不仅完全恢复了紊乱的发情周期,使排卵模式正常化,还显著改善了卵巢的组织学结构,增加了排卵后黄体的数量。同时,治疗成功纠正了PCOS特征性的高雄激素血症。结果表明靶向AMH信号通路的干预策略不仅在预防层面有效,也能够直接治疗成年个体的PCOS病症,为该疾病的临床治疗提供了潜在途径。
图5 成年期给予Ha13可逆转PCOS表型
研究亮点
该研究的核心发现和科学意义表现为以下多维度:
1. 模型构建:首次建立"微小青春期AMH暴露"小鼠模型,成功模拟人类PCOS的典型特征,通过电生理记录发现GnRH神经元放电频率显著增加,证实AMH直接激活下丘脑神经元的关键机制。
2. 干预策略:基于AMH-AMHR2晶体结构设计的中和抗体Ha13,在微小青春期预防性给药可有效阻断PCOS表型发展,成年期治疗性给药则能逆转已建立的神经内分泌和代谢异常。
3. 转化价值:该研究不仅揭示了AMH升高与PCOS发病之间的因果关系,而且建立了从"症状管理"到"病因治疗"的新范式,为临床防治提供了新靶点。
原文链接:https://doi.org/10.1016/j.cmet.2025.03.013
邮政编码:200052 电话:021-63800152 传真:021-63800151 京ICP备15010734号-10 技术:网至普网站建设