
近日,国际学术期刊Science Advances刊发北京大学人民医院黄晓军院士、赵翔宇教授团队的研究成果。该研究首次在健康人体内鉴定出一类具有天然免疫调节功能的CD8+T细胞亚群(CD8 Trp),揭示了免疫系统调控的新机制,为异基因造血干细胞移植后移植物抗宿主病(GVHD)防治、自身免疫性疾病干预及肿瘤免疫治疗提供了新靶点。
自20世纪70年代调节性T细胞(Treg)被发现以来,CD4+FoxP3+Treg的免疫抑制功能已被广泛研究。然而,占人体T细胞总量30%-40%的CD8+T细胞群体中,是否存在类似功能的亚群始终未被明确。
黄晓军团队的研究聚焦于异基因造血干细胞移植(allo-HSCT)领域,通过长期临床观察发现,移植后免疫重建成功的患者体内,一类特殊的CD8+T细胞会显著扩增,且与GVHD发生率呈负相关。
“我们一直在思考,CD8+T细胞是否只是单纯的‘杀手’角色?” 郭惠东副研究员介绍,“临床数据提示,这类细胞可能在免疫稳态中扮演更复杂的角色。”
团队通过单细胞测序、流式细胞术等技术,最终锁定其身份标签——CD8+HLA-DR+CD27+,并将其命名为CD8 Trp(CD8 Treg precursor)。
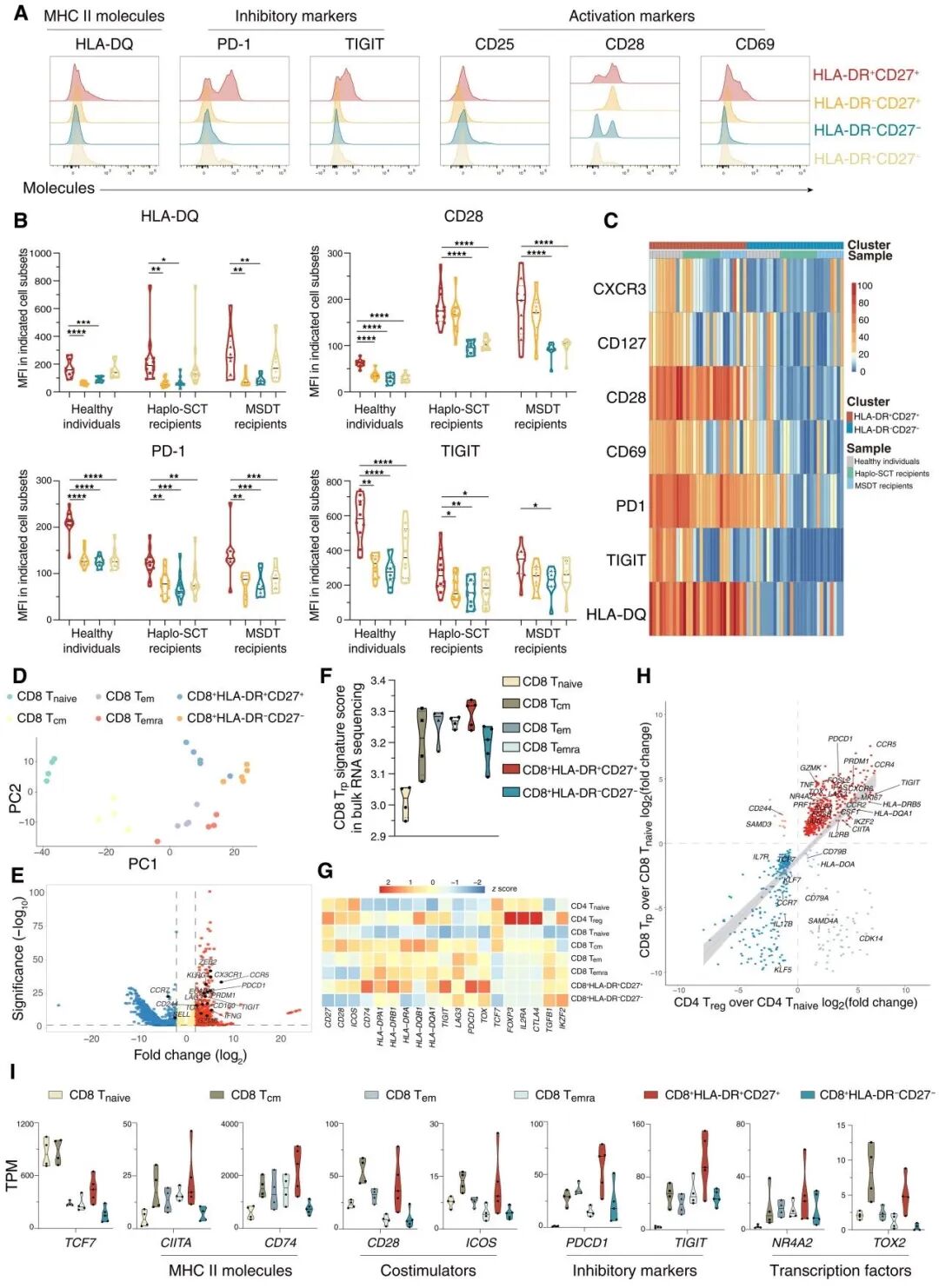
CD8 Trp细胞的表观基因组特征
研究显示,CD8 Trp在健康人群外周血中占比约1%-3%,具有以下核心特征:
同时高表达共刺激与共抑制分子:稳态水平该亚群呈现出共刺激分子CD28,ICOS与抑制型分子PD-1,TIGIT高水平表达;
具有前体细胞特征:高表达TCF7(前体细胞标志物),低表达T细胞终末分化标志如CD45RA,GZMB等;
通过双重路径发挥免疫调节作用:可以直接分化为CD8+FOXP3+T细胞,或者间接促进CD4 Treg 亚群FOXP3表达上调,共同发挥免疫调节作用。
“这相当于在免疫系统中发现了一支‘预备役部队’,平时处于静息状态,关键时刻迅速扩增并主导免疫平衡。” 赵翔宇教授表示,CD8 Trp的发现为理解免疫调控机制提供了新视角。
CD8+HLA-DR+CD27+ T 细胞的蛋白质与转录组表达模式
作为全球领先的造血干细胞移植中心,黄晓军团队创立的“北京方案”已成功解决供体来源问题。
然而,对于接受造血干细胞移植的血液肿瘤患者而言,战胜肿瘤往往只是第一步,更大的挑战在于如何安全度过移植后的免疫重建阶段。移植物抗宿主病(GVHD)是致命并发症,供者来源的免疫细胞将患者自身组织视为“敌人”进行攻击,严重时可危及生命。传统免疫抑制剂因缺乏靶向性,抑制GVHD的同时,也不可避免地削弱了抗白血病效应(GVL),导致患者面临感染和复发的双重风险。多年来,国际血液学界一直在寻找一种能够精准调控免疫平衡的策略。
“CD8 Trp的发现为精准调控提供了可能。”赵翔宇教授介绍,团队研究表明,CD8 Trp不仅作为前体细胞诱导自身分化产生CD8+FOXP3+亚群,同时间接促进CD4 Treg亚群中FOXP3表达活化,共同发挥免疫调节功能。
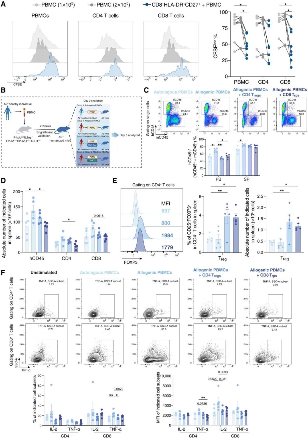
CD8 Trp 细胞对T细胞增殖与活化的体内外抑制作用
研究证明CD8Trp不仅能抑制排异,还能保留移植物抗白血病(GVL)效应,突破了现有疗法的局限性,帮助患者更平稳度过移植后的免疫重建期,同时保持抗白血病的免疫效应,提高长期生存质量,有望成为精准调控的新策略。
CD8 Trp亚群的发现不仅填补了长期以来人类天然CD8调节细胞缺失的认知空白,也为更多免疫治疗临床方案提供了潜在靶点。
对于系统性红斑狼疮、类风湿关节炎等自身免疫病,利用CD8 Trp细胞的天然调控能力,有望减少免疫系统的过度攻击,从根源上改善疾病控制,降低患者对长期免疫抑制剂的依赖。
对于肝脏、肾脏、心脏等实体器官移植, CD8 Trp细胞的发现为未来设计更精准的免疫调控策略提供了可能,延长移植存活时间。这项在免疫机制层面发现的新"维稳机制",为免疫调控研究提供了新思路。
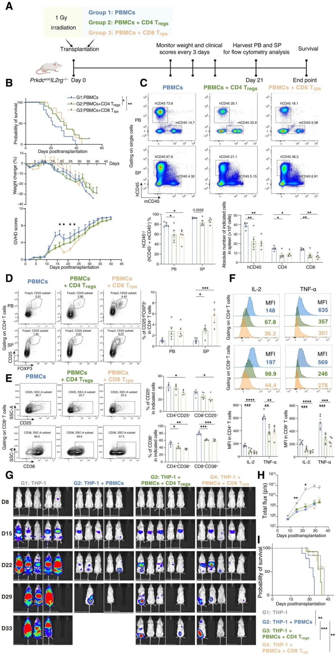
CD8 Trp 细胞在人源化异基因移植物抗宿主病模型中对GVHD损伤的抑制作用
健康个体、异基因造血干细胞移植后稳态恢复受者及慢性移植物抗宿主病受者中CD8 Trp细胞的比例与特征
该项研究成果不仅代表着我国在免疫学基础研究领域取得重大原始创新,更彰显了中国临床医学科学家解决世界性医疗难题的能力与担当。
从“北京方案”开创造血干细胞移植的“中国模式”,到CD8 Trp细胞新机制的发现破解移植后免疫平衡难题,北京大学人民医院血液病团队始终以临床需求为导向的自主创新之路。
从跟跑、并跑再到领跑,中国医者将持续推动科技创新,加速从科研向临床应用的转化,让更多患者受益于科研成果,为健康中国建设贡献更多的“人民智慧”和“人民方案”。
作者信息
北京大学人民医院血液科副研究员郭惠东,博士生王碧霞,吴志桂为本文共同第一作者。北京大学血液病研究所所长,国家血液系统疾病临床医学研究中心主任,北京大学人民医院血液科主任黄晓军院士,北京大学人民医院副院长赵翔宇教授为本文通讯作者。
邮政编码:200052 电话:021-63800152 传真:021-63800151 京ICP备15010734号-10 技术:网至普网站建设