
10月10日,国家药品监督管理局医疗器械技术审评中心发布关于公开征求《ABO、RhD血型抗原检测卡(柱凝集法)注册技术审查指导原则(2025年修订版)(征求意见稿)》等3项医疗器械注册审查指导原则意见的通知。具体内容如下:
各有关单位:
根据国家药品监督管理局2025年度医疗器械注册审查指导原则制修订计划的有关要求,我中心组织编制了《ABO、RhD血型抗原检测卡(柱凝集法)注册技术审查指导原则(2025年修订版)(征求意见稿)》等3项医疗器械注册审查指导原则,经调研、讨论,现已形成征求意见稿(附件1),即日起在网上公开征求意见。
如有意见和建议,请填写意见反馈表(附件2),以电子邮件的形式于2025年11月10日前反馈至我中心相应联系人。邮件主题及文件名称请以“《XX注册审查指导原则(征求意见稿)》意见反馈+反馈单位名称”格式命名。
联系人及方式:
1.ABO、RhD血型抗原检测卡(柱凝集法)注册技术审查指导原则(2025年修订版)(征求意见稿)
联系人:雷山、刘璇
电话:010-86452583,010-86452531
电子邮箱:leishan@cmde.org.cn,liuxuan@cmde.org.cn
2.基于高通量测序法的胎儿染色体非整倍体(T21、T18、T13)检测试剂盒注册审查指导原则(2025年修订版)(征求意见稿)
联系人:龚雪蕊、刘璇
联系电话:010-86452593、010-86452531
电子邮箱:gongxr@cmde.org.cn,liuxuan@cmde.org.cn
3.登革病毒NS1抗原检测试剂注册审查指导原则(征求意见稿)
联系人:李鹏飞、方丽
联系电话:010-86452877、010-86452538
电子邮箱:lipf@cmde.org.cn,fangli@cmde.org.cn
附件:
1.《ABO、RhD血型抗原检测卡(柱凝集法)注册技术审查指导原则(2025年修订版)(征求意见稿)》等3项医疗器械注册审查指导原则征求意见稿
2.意见反馈表
国家药品监督管理局
医疗器械技术审评中心
2025年10月9日
ABO、RhD血型抗原检测卡(柱凝集法)注册技术审查指导原则(2025年修订版)(征求意见稿)
基于高通量测序法的胎儿染色体非整倍体(T21、T18、T13)检测试剂盒注册审查指导原则(2025年修订版)(征求意见稿)
登革病毒NS1抗原检测试剂注册审查指导原则(征求意见稿)
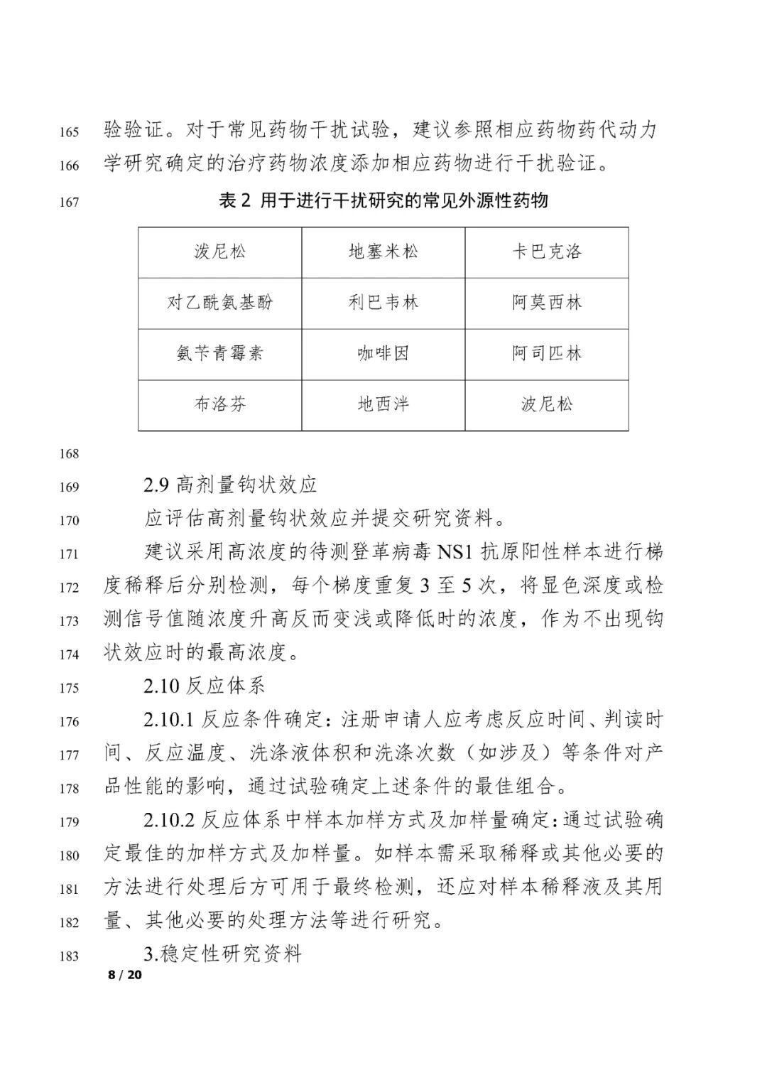
邮政编码:200052 电话:021-63800152 传真:021-63800151 京ICP备15010734号-10 技术:网至普网站建设