
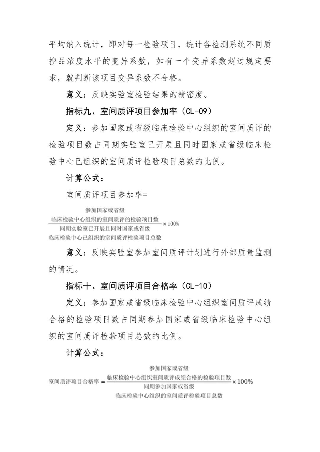
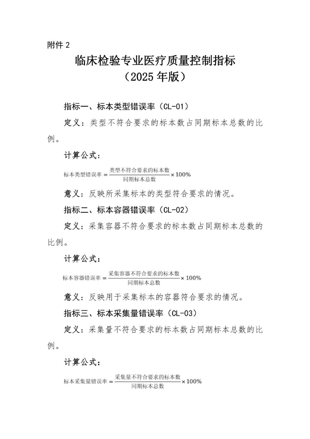
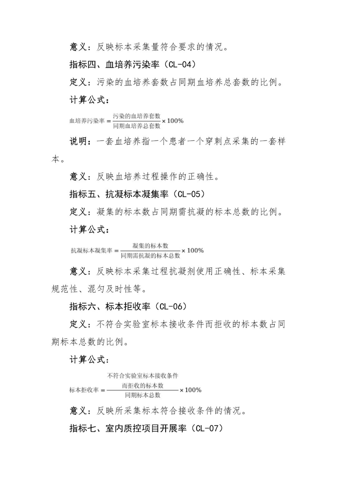
9月8日,国家卫健委发布了3个专业医疗质量控制指标,分别是:药事管理专业医疗质量控制指标(2025年版)、临床检验专业医疗质量控制指标(2025年版)、核医学专业医疗质量控制指标(2025年版)。自通知印发之日起施行。2015年3月31日印发的《临床检验专业医疗质量控制指标(2015年版)》(国卫办医函〔2015〕252号)同时废止。
附件:临床检验专业医疗质量控制指标(2025年版)
邮政编码:200052 电话:021-63800152 传真:021-63800151 京ICP备15010734号-10 技术:网至普网站建设