
代谢功能障碍相关脂肪性肝病(MASLD,原称NAFLD)是全球流行的慢性肝病,患病率高达30%,但目前治疗选择极为有限。肥胖和胰岛素抵抗是MASLD的主要驱动因素,其中从头脂肪生成(DNL)增加是肝脏脂质过度积累的关键特征。然而,传统观点认为碳水化合物(如葡萄糖)是DNL的主要碳源,但研究发现其贡献率极低(仅1%-2%),且近期研究表明乳酸、乙酸盐等次级代谢物可能更重要。尽管如此,肝脏DNL中约50%的碳来源仍未明确,限制了针对MASLD的精准干预策略的开发。
2024年,广州实验室傅肃能团队在Cell Metabolism(IF:27.7)杂志上发表了题为Amino acid is a major carbon source for hepatic lipogenesis的文章,研这项研究发现膳食蛋白质而非碳水化合物或脂肪是人类代谢功能障碍相关脂肪性肝病(MASLD)的主要营养风险因素。通过体外和体内实验证实,氨基酸是肝细胞中三羧酸循环和脂肪生成的主要碳供体,其向肝脏脂肪酸转化的效率是葡萄糖的两倍。肥胖状态会通过还原性羧化作用进一步增强氨基酸参与脂肪合成的过程。研究还表明,通过基因或化学手段阻断氨基酸碳流向脂肪生成可有效减轻肝脏脂肪变性,而低蛋白饮食不仅能预防肥胖小鼠体重增加,还能显著减少肝脏脂质积累和肝损伤。这些发现揭示了氨基酸在肝脏脂肪生成中的关键作用,为MASLD的治疗提供了新的营养干预靶点。
主要内容
1. 蛋白质摄入量与代谢相关脂肪性肝病 / 代谢相关脂肪性肝炎(MASLD/MASH)的发病率呈正相关
为了探究常量营养素在代谢相关脂肪性肝病 / 代谢相关脂肪性肝炎(MASLD/MASH)中所起的作用,研究者首先对美国国家健康与营养检查调查(NHANES)数据集进行了流行病学分析(涉及 4693 名信息完整的参与者;图 1A)。与普遍观点相反的是,碳水化合物摄入量和总脂肪摄入量均与代谢相关脂肪性肝病(MASLD)发病率的上升无显著关联,而且低碳水化合物摄入量与代谢相关脂肪性肝炎(MASH)进展风险升高约两倍相关。相反,膳食蛋白质含量与代谢相关脂肪性肝病(MASLD)发病风险增加呈正相关(在中 / 高蛋白质摄入量组中,风险分别增加约 1.45 倍)。此外,高蛋白质摄入量使患代谢相关脂肪性肝炎(MASH)的风险增加一倍,这与中 / 高脂肪摄入量所观察到的情况类似。这些关联仅在肥胖参与者中出现(图 1B),尤其是在 60 岁及以上的亚人群中。使用美国国家健康与营养检查调查第三次(NHANES III,1988-1994 年)的早期数据(涉及 11012 人)也观察到了类似的结果。这些结果揭示了膳食蛋白质在肝脏脂质积累中此前未得到充分重视但可能十分重要的作用(图1)。图1:美国人群中不同常量营养素摄入水平下患代谢相关脂肪性肝病 / 代谢相关脂肪性肝炎(MASLD/MASH)的风险
2. 氨基酸而非葡萄糖是肝脏TCA循环的主要底物
图2:氨基酸是肝脏三羧酸循环的主要底物
3. 氨基酸是肝脏脂肪生成的重要碳源
柠檬酸可以脱离TCA循环,为脂肪生成提供原料。研究发现,氨基酸(而非葡萄糖)是氧化磷酸化的主要底物,这表明肝细胞中的脂肪生成不太可能由葡萄糖驱动。为验证这一假设,研究人员采用相似的方法,比较了进食状态下野生型小鼠原代肝细胞中葡萄糖和谷氨酰胺向甘油三酯和脂肪酸合成的通量。他们通过给小鼠饲喂含均匀标记葡萄糖或氨基酸的饮食混合物(15%葡萄糖+5%氨基酸,3:1,w/w),定量分析了氨基酸对肝脏脂肪生成的贡献。离体实验结果表明,谷氨酰胺等氨基酸掺入棕榈酸的效率是葡萄糖的8-40倍(图3A-3C),且培养基浓度变化不影响这一代谢优势。比较研究发现,氨基酸和乙酸、乳酸对成脂的贡献相当,且均显著高于葡萄糖(图3D-3E)。体内实验采用双标记饮食示踪显示,尽管氨基酸的摄入量为葡萄糖的1/3,氨基酸仍贡献了30%的新合成棕榈酸碳骨架,其单位摩尔成脂效率是葡萄糖的1.25倍(图4A-4C)。通过MIE算法估算,肝脏30%的脂肪酸来源于DNL,其中75%的碳源来自氨基酸和葡萄糖(图4D)。这些结果证实了氨基酸在肝脏脂肪生成中的关键作用,并揭示了膳食葡萄糖必须经过外周转化为有机酸或氨基酸后,才能被肝脏有效利用的代谢特征。图3:氨基酸是肝脏从头合成脂肪过程中一种重要的碳源供应物质
图4:体内葡萄糖和氨基酸的代谢通量
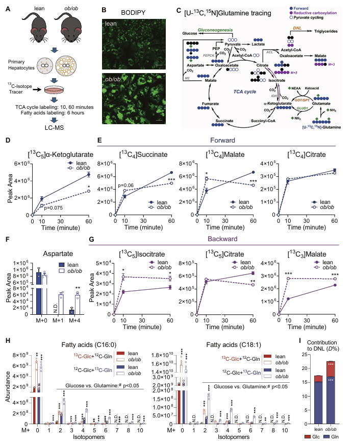
4. 肥胖小鼠肝脏中氨基酸代谢的重编程
膳食营养素与MASLD/MASH风险的关联在肥胖亚群中更为显著(图1B)。既往研究揭示肥胖状态下氨基酸-mTORC-SREBP1轴过度激活,可能增强氨基酸对脂肪生成的贡献。为探究MASLD发展过程中氨基酸代谢通量是否发生改变,研究人员对瘦型和肥胖(ob/ob)小鼠分离的原代肝细胞进行同位素示踪(图5A-C)。值得注意的是,肥胖使代谢通量从氧化性谷氨酰胺分解(正向反应,图5D-E)转向转氨基作用(图5F)和还原性羧化(逆向反应,图5G),其产物可直接参与脂肪生成。基于模型的通量估算进一步显示,肥胖小鼠肝细胞中糖酵解和TCA循环通量整体升高,并伴有独特的底物代谢重编程(表1)。瘦型小鼠原代肝细胞中谷氨酰胺分解为α-酮戊二酸的速率是糖酵解的2-3倍,证实谷氨酰胺对TCA循环的贡献大于葡萄糖。通过比较不同营养条件下的TCA流入速率(表S1),研究人员确定了两个促使肝脏优先利用氨基酸而非葡萄糖的代谢节点:(1)PDH通量仅为GLS和GDH催化的谷氨酰胺分解通量的1/2∼1/4,与BioGPS中肝脏酶表达水平一致;(2)氨基酸存在时TCA回补(ME/PEPCK)和糖异生通量增加,从而限制葡萄糖进入TCA循环。肥胖状态下,肝脏糖酵解通量和相应的TCA回补升高3-5倍,导致肥胖动物肝细胞中13C-葡萄糖和谷氨酰胺掺入脂肪酸显著增加(图5H-I)。图5:瘦型和 ob/ob 肥胖型小鼠原代肝细胞中的葡萄糖通量
表1:基于建模对原代肝细胞中代谢通量速率的估算
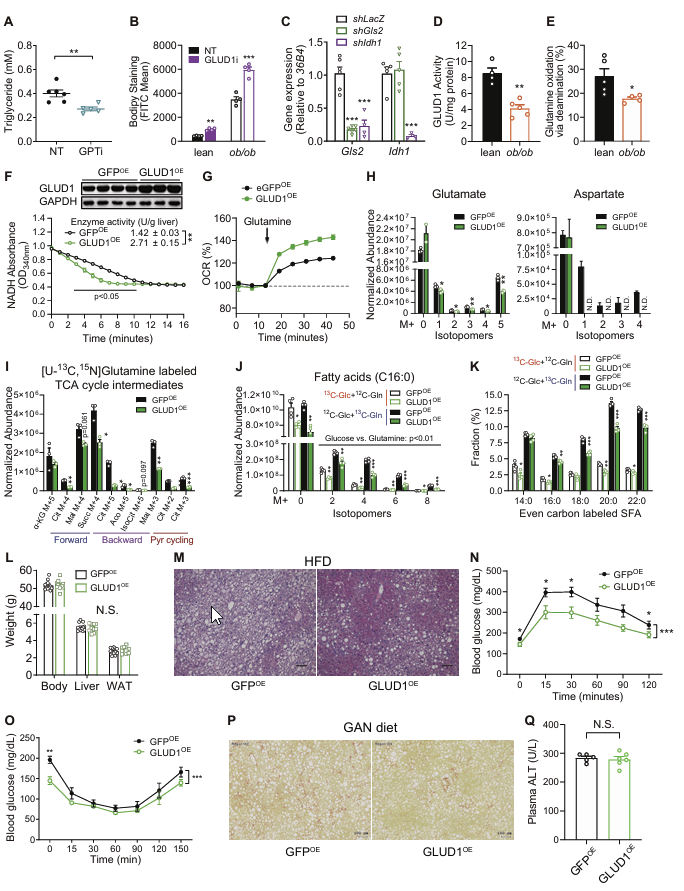
6. 增强谷氨酰胺氧化抑制还原性羧化与脂肪生成
为阐明氨基酸代谢重编程在MASLD中的生理意义,该研究采用化学和遗传学方法系统评估了谷氨酸与谷氨酰胺的代谢去向及其成脂效应(图6A)。通过抑制谷氨酰胺摄取(GPNA)和转氨基作用(AOA/GPTi)可显著减少原代肝细胞脂质积累(图6B-6C、7A),而抑制GLUD1则产生相反效应(图7B)。遗传干预证实抑制谷氨酰胺分解(shGls2)或还原性羧化(shIdh1)均能改善肝脏脂肪变性(图6D、7C)。GLUD1过表达通过重建氧化脱氨途径,使肥胖肝细胞谷氨酰胺氧化速率倍增(图7G),同时抑制转氨基和还原性羧化(图S8H-S8I),最终减少脂肪酸合成(图6E、7J-7K)。在ob/ob和HFD喂养小鼠模型中,GLUD1OE可显著减轻肝脏脂质沉积(图5F-5G、S8L-S8M)、改善糖代谢(图7N-7O)并缓解纤维化(图7P-7Q)。图6:肥胖肝脏中氨基酸代谢重塑促进肝脂肪变性形成
图7:通过广泛且针对特定途径地靶向谷氨酰胺代谢来减轻肝脏脂肪变性
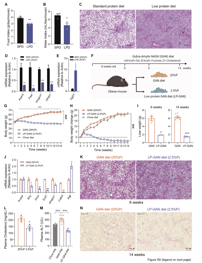
7. 膳食蛋白质限制缓解肝脂肪变性
为深入探究氨基酸驱动脂肪生成对MASLD的影响,该研究对已出现肝脂肪变性的ob/ob小鼠进行为期3周的自由摄食实验,分别给予标准蛋白饮食(25%热量来自蛋白质)和低蛋白饮食(LPD,5%热量来自蛋白质)(图8A;表2)。结果发现,低蛋白饮食(LPD)在3周内显著降低食物摄入并抑制体重增加(图8B-C, 9A-B),同时减轻肝脏脂质沉积(图8D)和肝损伤(图8E)。分子机制研究表明LPD下调脂肪生成关键基因(Scd1/2、Fasn等)和MASLD风险基因Pnpla3(图8F,9D-E),而显著诱导Fgf21表达(图6F,S9E)。GSEA分析显示脂肪酸代谢通路最显著受抑(图8G-H)。在GAN饮食诱导的NASH模型中,LPD同样显示出减轻肝脂肪变性(图9G-I)、改善血脂谱(图9K-M)和促进脂解(Atgl上调,图9J)的作用,但对已形成的肝纤维化无显著逆转效果(图9N)。该研究证实膳食蛋白质限制可通过多途径缓解MASLD的核心病理特征,为临床营养干预提供了实验依据。图8:低蛋白饮食可改善肝脏脂肪变性
图9:低蛋白饮食可改善肝脏脂质蓄积并减轻肝脏损伤
研究总结
本研究探讨了蛋白质摄入量、氨基酸代谢及膳食干预对代谢相关脂肪性肝病(MASLD)和代谢相关脂肪性肝炎(MASH)的影响。流行病学分析显示,膳食蛋白质摄入与MASLD和MASH发病率呈正相关,尤其在肥胖人群中,低碳水化合物摄入与MASH进展风险增加相关。进一步研究发现,氨基酸,尤其是谷氨酰胺,成为肝脏TCA循环的主要底物,贡献约33%的线粒体呼吸,而葡萄糖的贡献极低。氨基酸在脂肪生成中的作用也得到了证实,谷氨酰胺的代谢效率显著高于葡萄糖。肥胖小鼠肝脏中,氨基酸代谢重编程导致脂肪生成通量增加。通过遗传和化学干预,恢复谷氨酰胺氧化途径或抑制还原性羧化,可显著减轻肝脏脂质沉积和改善代谢。此外,低蛋白饮食显著改善肝脏脂肪变性并减轻肝损伤,提示膳食蛋白质限制可能成为MASLD的有效干预策略。这些结果为临床营养干预提供了有力支持。
邮政编码:200052 电话:021-63800152 传真:021-63800151 京ICP备15010734号-10 技术:网至普网站建设