
为进一步加强医疗器械监督管理,持续规范医疗器械生产行为,提升企业质量管理合规能力和水平,根据《医疗器械监督管理条例》《医疗器械生产监督管理办法》,国家药监局组织起草了《医疗器械生产质量管理规范(修订草案征求意见稿)》,现向社会公开征求意见。
公开征求意见时间是2025年1月16日—2月14日。有关单位和个人可以将意见反馈至mdgmp@cfdi.org.cn,请在电子邮件主题注明“医疗器械生产质量管理规范—意见建议反馈”字样。
附件:1.医疗器械生产质量管理规范(修订草案征求意见稿)
2.意见建议反馈表模板
国家药监局综合司
2025年1月15日
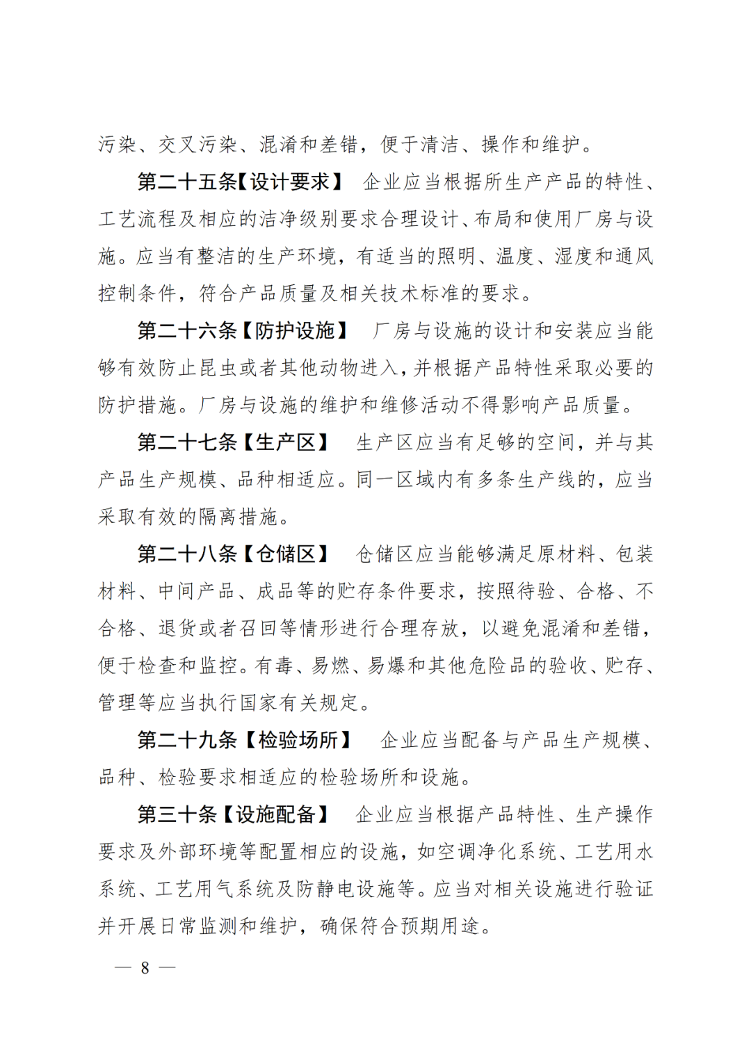
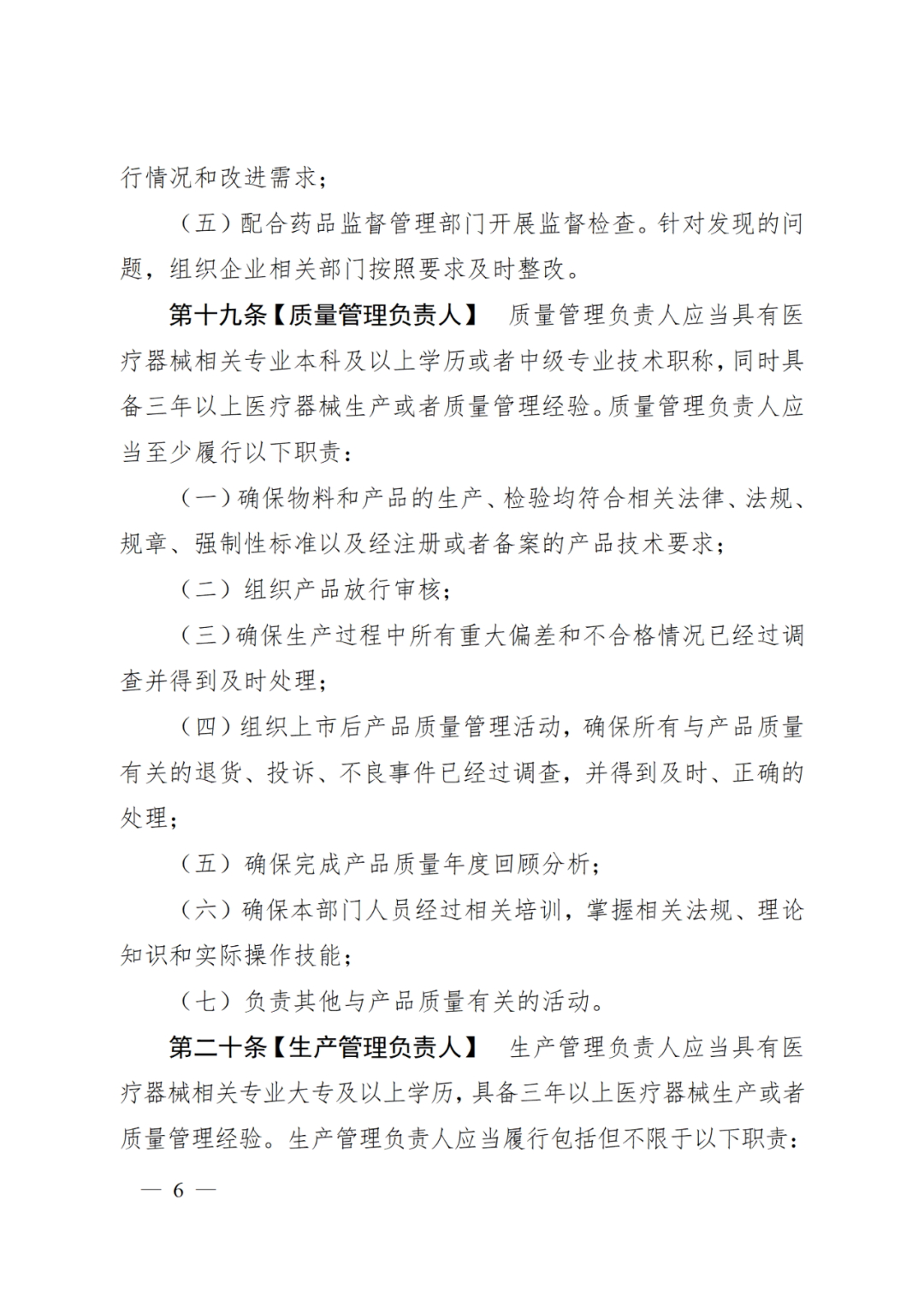
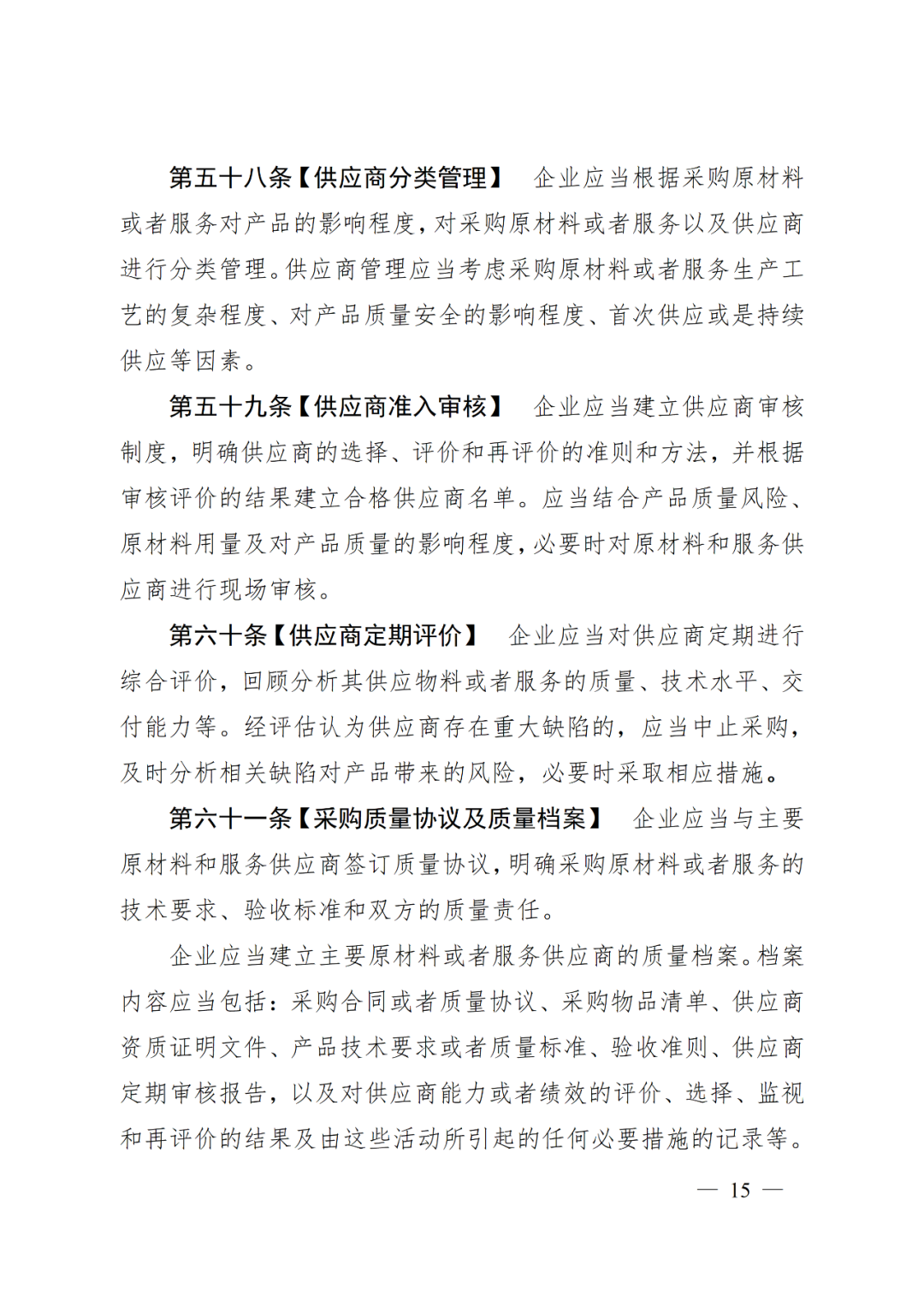
管理规范征求意见稿全文
邮政编码:200052 电话:021-63800152 传真:021-63800151 京ICP备15010734号-10 技术:网至普网站建设