中文 | English | 您是第 110593785 个访问者!
您好,欢迎来到全国体外诊断网(全国实验医学网)!
热门搜索:分会介绍 | 会员名单 | 行业资讯
行业资讯
当前位置: 首页 > 行业资讯 > 业界动态

国家医保局办公室公示拟聘任医疗保障基金社会监督员名单

更新时间:2024/10/30 17:39:48 浏览次数:2496

图片


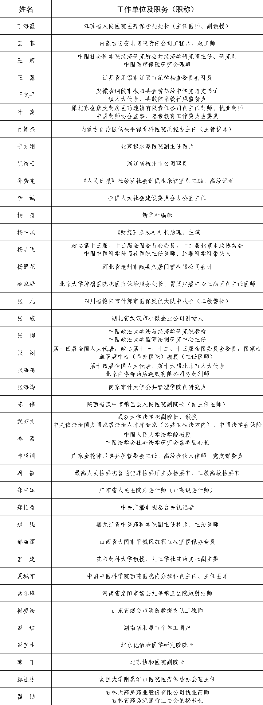
《国家医保局办公室关于公开选聘医疗保障基金社会监督员的公告》发布以来,社会各界人士积极踊跃报名,呼吁要扩大社会监督员规模,更好发挥医保基金监管社会监督作用。根据医疗保障基金社会监督员基本条件和有关工作要求,经综合考虑报名人员的职业、专长、所在地区、社会任职等因素,我们在原定20名社会监督员基础上适当增加名额,拟确定丁海霞等40名同志为国家医保局医疗保障基金社会监督员。
现将拟确定的社会监督员名单予以公示。公示期间如有问题,请向国家医保局基金监管司反映。
公示期间:2024年10月29日-10月31日监督电话:010-89061396电子邮箱:ganzhi@nhsa.gov.cn联系地址:北京市西城区月坛北小街甲2号邮政编码:100830附件:拟聘任医疗保障基金社会监督员名单
国家医保局办公室2024年10月29日


图片


相关阅读:国家再次出手!强化医保监管,规范医学检验

全国卫生产业企业管理协会医学检验产业分会 全国卫生产业企业管理协会实验医学分会
本网站部分内容来自互联网,如有涉及版权问题请及时告知,我们将尽快处理
上海市长宁区延安西路1118号龙之梦大厦1807室

邮政编码:200052 电话:021-63800152 传真:021-63800151 京ICP备15010734号-10  技术:网至普网站建设