
近日,2022年度北京市科学技术奖公布。北京协和医院检验科邱玲教授团队荣获北京市科学技术进步奖二等奖。
获奖项目介绍
基于质谱技术的内分泌代谢病
精准检测平台构建与推广应用
邱玲教授团队
项目从临床需要出发,基于液相色谱串联质谱、电感耦合等离子体质谱等现阶段检验领域先进而分析性能强大的质谱技术,创新性发展,极大的扩展了临床疑难、罕见内分泌代谢病重要生物标志物检测的项目内涵,提高了检测的准确度,为众多疾病,尤其是疑难、罕见内分泌代谢病的精准诊治提供了强有力的技术支持,在检验领域质谱技术发展及应用方面起到了引领作用。
北京协和医院质谱平台发展简介
依托国家临床重点专科建设项目,北京协和医院检验科始终以临床需求为导向,致力于新技术的方法转化和应用,利用前沿技术造福患者。在90年代色谱平台基础上,2012年购入第一台LC-MS/MS,正式成立质谱平台,后续依托国家高水平医院临床研究专项、国家重点研发计划、国自然等基金支持,在设备配置、人才培养、技术能力、临床服务、科研成果等方面,引领国内临床质谱技术发展。设备配置
目前质谱平台配备有十余台不同类型的质谱仪器,包括液相串联三重四级杆质谱、液相串联高分辨质谱、质谱成像、电感耦合等离子体质谱等。始终关注最前沿的质谱技术,以发展的眼光配置仪器,满足包括无机元素、小分子、多肽、蛋白的等不同类型待测物的临床检测需求,并积极探索空间质谱技术在临床的应用及转化。
人才培养
目前质谱平台有8名在职技术人员;依托该技术平台先后培养硕士、博士研究生8人,博士后2人;连续举办五届质谱专题国家继续教育项目;在国内首次开设面向临床检验诊断学研究生的质谱课程—《色谱质谱在临床检验中的应用及新进展》。此外,每年为来自全国多个医院的多批进修生提供相关技术培训及实践平台,对于质谱技术在临床的应用发挥了积极的辐射推动作用。
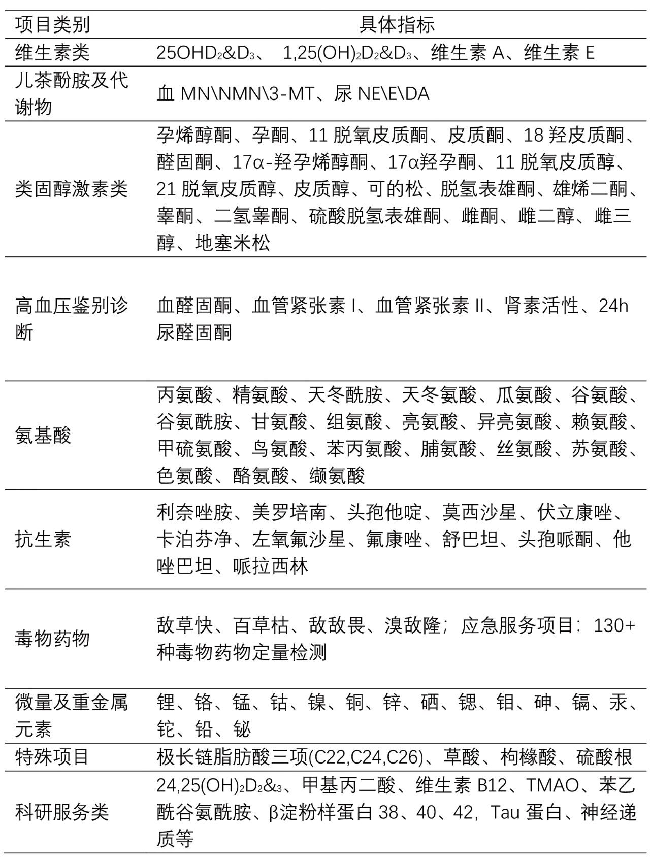
检测项目
表1 北京协和医院检验科质谱平台开展检测项目清单
科研成果
目前基于该平台,以临床需求为导向,重点关注“无法测”、“测不准”、“通量低”的难题,在质谱方法开发、自动化前处理系统研发等方面进行了大量的科研及临床转化工作。目前已在Clinical Chemistry、Analytical Chemistry、CCLM、Journal of Chromatography B、Clinica Chimica Acta、中华检验医学杂志等国内外权威期刊发表65篇质谱相关的文章(SCI 41篇),申请专利10余项,已获授权专利4项,专利转化2项,基于质谱技术临床应用推广获得北京市科技进步二等奖1项。
邮政编码:200052 电话:021-63800152 传真:021-63800151 京ICP备15010734号-10 技术:网至普网站建设