
作者:中国康复医学会医学检验与康复专业委员会 上海市医学会分子诊断专科分会 上海市免疫学会肿瘤免疫分会 上海中医药大学附属岳阳中西医结合医院 上海市临床检验中心 中国中西医结合学会检验医学专业委员会 上海市抗癌协会检验医学专业委员会 上海市抗癌协会肿瘤标志物专业委员会
中国康复医学会医学检验与康复专业委员会,上海市医学会分子诊断专科分会,上海市免疫学会肿瘤免疫分会,等. 肝癌三项(AFP、AFP-L3%、DCP)与GALAD、类GALAD模型临床应用专家共识[J]. 检验医学,2023,38(7):607-623.
摘要
原发性肝细胞肝癌(HCC)是常见的恶性肿瘤,中国每年约有50%的新发病例。改进肝癌风险人群高危预警和早筛、早诊策略,对提高肝癌患者5年生存率至关重要。建立科学且适合医疗机构和健康管理机构推广、应用的无创伤性血液检测技术是提升现有HCC诊断和随访有效性的关键途径之一。基于国内外相关指南、共识、文献和中国人群临床循证实践,中国康复医学会医学检验与康复专业委员会等机构共同制定《肝癌三项(AFP、AFP-L3%、DCP)与GALAD、类GALAD模型临床应用专家共识》,对肝癌三项[甲胎蛋白(AFP)、甲胎蛋白异质体百分比(AFP-L3%)、异常凝血酶原(DCP)]和基于肝癌三项的GALAD模型、类GALAD模型的临床意义、适用人群、检测技术、结果解读等提出建议,旨在提高肝癌三项无创检测临床应用的科学性、合理性和可操作性,最大程度地发挥其应用效能,助力提升中国肝癌人群高危预警和临床早诊能力,改善肝癌患者预后和生存质量。
原发性肝癌(primary hepatic carcinoma,PHC)是常见的恶性肿瘤,发病率居恶性肿瘤第6位,据全球癌症流行病学数据库(the Global Cancer Observatory,GLOBOCAN)估算,2020年全球PHC发病数为90.6万例,年龄标准化发病率为9.5/10万。PHC主要分为肝细胞肝癌(hepatocellular carcinoma,HCC)、肝内胆管癌(intrahepatic cholangiocarcinoma,ICC)和HCC-ICC混合型3种不同病理类型,其中HCC占所有PHC的93.0%。我国肿瘤登记中心数据显示,2016年肝癌发病例数和死亡例数分别为38.88万例和33.64万例,男性发病和死亡例数均约为女性的3倍。HCC高发于乙型肝炎、丙型肝炎和肝硬化人群,在我国和亚太地区,80%以上的HCC与肝炎病毒感染有关。《慢性乙型肝炎防治指南(2022年版)》明确指出:年龄>40岁、男性、肝硬化、有HCC家族史、乙型肝炎病毒(hepatitis B virus,HBV)高水平复制、饮酒、吸烟、合并糖尿病、肥胖、接触黄曲霉毒素等均与HCC高发相关。近年来,非酒精性脂肪性肝炎(non-alcoholic steatohepatitis,NASH)与肝癌的关联也日益受到关注。过去数十年中,我国肝癌患者5年相对生存率从10.1%增加至12.1%,显著低于全国所有恶性肿瘤合计5年相对生存率(40.5%)。2002—2011年,我国肝癌例均诊治费用成倍增长;2019年,我国肝癌所致经济负担约为767.0亿元。因此,进一步有效降低肝癌疾病负担,是目前我国亟待解决的重大公共卫生问题。
我国肝癌患者5年生存率低的关键原因在于高危人群预警和筛查不足,早期诊断率低,有70%~80%的患者在确诊时已处于中晚期,如果能够早期诊断,通过肝切除术和肝移植等方法治疗,可明显改善肝癌患者预后。近年来,血清学标志物甲胎蛋白(alpha-fetoprotein,AFP)、甲胎蛋白异质体百分比(alpha-fetoprotein heterogeneity-L3%,AFP-L3%)和异常凝血酶原[des-gamma-carboxy prothrombin,DCP;又称维生素K缺乏诱导蛋白(protein-induced by vitamin K absence or antagonistⅡ,PIVKA-Ⅱ)](简称肝癌三项)及其联合诊断模型GALAD、类GALAD(C-GALAD、C-GALAD Ⅱ、GALAD-C等)在肝癌患者健康管理中的价值已获得认可。《中国人群肝癌筛查指南(2022,北京)》推荐的AFP检测联合超声检查是目前被广泛采用的肝癌筛查方法,DCP等其他血清学标志物是其补充指标。《原发性肝癌诊疗指南(2022年版)》中的血液学指标不仅涉及肝癌三项,还纳入了基于肝癌三项的GALAD模型和类GALAD模型。2017年,本共识执笔团队联合临床检验、肝胆内科和外科专家,针对AFP-L3检测的适用人群和临床意义、关键检测流程、检测结果报告形式和释义等,发布了《多学科甲胎蛋白异质体临床应用专家共识》。但我国AFP-L3%和DCP临床开展时间相对较晚,对这2项指标及其临床应用的认识尚显不足。为进一步提高肝癌三项及其诊断模型临床应用的科学性和可操作性,最大程度地发挥其效能,本共识执笔团队与多学科临床和基础研究领域专家在充分讨论的基础上,就肝癌三项及其诊断模型的临床意义、适用人群、检测技术、结果解读等达成共识。
1 肝癌三项的临床意义
1.1 AFP
1956年,美国学者Bergastrand和Czar采用电泳图谱在胎儿血清中检测到一种新型甲种球蛋白。1963年,前苏联学者Abelev率先在HCC小鼠体内发现了一种新的蛋白,后被证实是AFP。1964年,Tatarinov首次报道抗胎儿血清的单价抗血清(抗体)能与HCC患者血清发生反应,提示HCC患者与胎儿血清中有相同的特定蛋白成分,并将其命名为甲种胎儿球蛋白,即AFP。自此,AFP相关研究蓬勃开展,AFP逐渐成为辅助诊断HCC和胚胎肿瘤的重要标志物。
AFP由妊娠期胎儿卵黄囊和肝脏合成,相对分子质量约为70 000 ,在胎儿血液循环中浓度较高;正常情况下,成人肝细胞基本不合成AFP,故其血清AFP水平较低。当肝细胞发生癌变时,AFP基因被重新激活,血清AFP水平升高。首个AFP血清定量检测方法诞生于1971年,基于125I标记放射免疫法测定血清AFP水平,在此基础上,AFP检测方法不断改进。目前,酶联免疫吸附试验(enzyme-linked immunosorbent assay,ELISA)、火箭电泳、荧光免疫检测法、(电)化学发光法、拉曼光谱法、电化学免疫传感器等多种技术被用于AFP检测。其中(电)化学发光法因反应时间短、敏感性高、特异性强、无放射性危害等优势被广泛应用于临床。
一项纳入18 816例合并HBV感染或肝硬化病例的随机对照研究结果表明:采用AFP检测联合超声检查筛查HCC高危人群,可使死亡率降低37%。HCC患者血清中高水平AFP与HCC复发/进展的高风险和生存率降低密切相关。另一项基于78 743例HCC患者的研究发现:AFP水平是HCC肿瘤分级、TNM分期、肿瘤大小和患者总体生存期的独立危险因素。
AFP诊断HCC的敏感性和特异性与临界值的设定密切相关:当临界值为20 ng/mL时,AFP诊断HCC的敏感性为40%~60%,特异性为80%~90%。我国多个中心的回顾性分析结果表明,AFP诊断HCC的敏感性和特异性为60%~70%,提示AFP的假阴性率和假阳性率为30%~40%。AFP诊断HCC的敏感性随AFP临界值的提升而下降,但特异性则相反,当AFP >100 ng/mL时,诊断HCC的敏感性为31.2%,特异性为98.8%;当AFP>200 ng/mL时,敏感性仅为22.4%。超声检查联合AFP检测用于监测HCC时,AFP的临界值可设定为200 ng/mL。排除妊娠、慢性或活动性肝病、生殖腺胚胎源性肿瘤和消化道肿瘤后,血清AFP≥400 μg/L可高度提示肝癌。有Meta分析结果表明,单独超声检查诊断HCC的敏感性仅为45%[95%可信区间(confidence interval,CI)为30%~62%],而超声检查联合AFP检测诊断HCC的敏感性为63%(95%CI为48%~75%)。
然而,AFP在诊断小肝癌方面存在严重不足。一项多中心研究发现,54%的小肝癌(<3 cm)患者AFP为阴性(<20 ng/mL)。另一项多中心研究发现,以11 ng/mL作为临界值时,AFP诊断HCC的敏感性为46.0%,诊断小肝癌(<2 cm)的敏感性仅为23.4%。
不同研究对是否将AFP纳入HCC筛查策略的观点不一致。如欧洲肝病研究学会(European Association for the Study of the Liver,EASL)2023年版肝硬化人群HCC筛查声明未涉及血清AFP检测,但我国和日本的相关指南仍将AFP检测联合超声检查作为HCC的主要筛查方法,并建议有病毒性肝炎、肝硬化、HCC家族史等的HCC高危人群每6个月进行1次AFP和腹部超声联合筛查。美国国家综合癌症网(the National Comprehensive Cancer Network,NCCN)和美国肝病学会(American Association for the Study of Liver Diseases,AASLD)2023年发布的肝癌指南均将AFP检测联合超声检查作为HCC的推荐筛查策略。
综上,血清AFP 是目前肝癌诊断和疗效监测常用且重要的指标,但其敏感性和特异性尚无法满足临床诊疗需求,亟需补充新的检测指标。
【共识要点1】AFP是目前肝癌高危人群筛查和诊断、疗效监测常用且重要的指标,建议结合临界值进行科学解读,并注重高危人群AFP阴性时的补充检测。
1.2 甲胎蛋白异质体
1970年,PURVES等对HCC患者血清进行凝胶电泳时,观察到AFP有不同的迁移速率。1973年,Smith等利用糖链与凝集素的结合发现AFP具有不同的糖型;1974年,Hansen等建立了AFP植物凝集素亲和电泳法,并开展临床研究,明确指出基于糖蛋白糖链结构差异区分出的AFP亚型具有肿瘤标志物的价值。1988年,武田和久等对AFP糖链结构丰度进行分析,根据AFP与小扁豆凝集素(Lens culinaris agglutinin,LCA)——一种能结合核心岩藻糖基化的植物凝集素亲和电泳获得的AFP条带,自阳极开始排序,依次命名为AFP-L1(LCA不反应型)、AFP-L2(中间反应型)、AFP-L3(LCA亲和型)。AFP-L1是AFP的主要成分,主要见于良性肝脏疾病患者;AFP-L2多见于卵黄囊等生殖胚胎性肿瘤患者,也可在孕妇血清中检测到;AFP-L3来源于癌变肝细胞。目前,学者们将氨基酸序列相同,而糖链结构、蛋白质等电点不同的AFP称为甲胎蛋白异质体。由于AFP-L3为HCC所特有,因此甲胎蛋白异质体一般特指AFP-L3,临床上将AFP-L3占总AFP的百分比称为AFP-L3%。
由于凝集素能相对特异地识别并结合某一特定结构的糖链,且抗特定糖链糖蛋白的抗体难以获取,因此国内外目前仍然沿用,并不断开发以凝集素识别为基础的AFP-L3%检测方法,包括微量离心柱法(亲和吸附离心)、微流控免疫荧光法、亲和免疫交叉电泳法、亲和层析技术和亲和免疫印迹法。基于微流控免疫荧光法和磁微粒化学发光免疫分析法的AFP-L3%检测试剂盒分别于2016年和2017年获得我国国家药品监督管理局(the National Medical Products Administration,NMPA)批准应用于临床。
AFP-L3%常被用于辅助鉴别AFP升高时的肝脏良性和恶性病变。AFP-L3%阳性HCC患者分化倾向较低,并且更易合并门静脉癌栓。有研究发现,AFP-L3%与肝癌的恶性程度有关,高水平AFP-L3%通常与肿瘤的侵袭性高、进展快和预后差有关。术前AFP-L3%≥10%的HCC患者复发时间显著早于AFP-L3%<10%的患者,且总体生存率显著低于AFP-L3%<10%的患者。AFP-L3%的诊断敏感性与HCC的临床分期和设定的临界值相关,AFP-L3%对HCC的总体敏感性为50%~60%。随着HCC肿瘤体积的增大,AFP-L3%的敏感性也随之升高,当HCC的肿瘤直径≥5 cm时,AFP-L3%的敏感性为80%~90%。
AFP-L3%在早期诊断HCC、识别小肝癌方面也有较高的临床价值。以5%为临界值时,AFP-L3%诊断单发且<3 cm的肝癌的敏感性为61.20%,特异性为73.80%;诊断AFP阴性(AFP <20 ng/mL)小肝癌(<2 cm)的敏感性为46.7%。一项前瞻性随访队列研究发现,在AFP低水平和影像学表现不显著时,有34.3%的HCC患者可在确诊前1年即出现AFP-L3%升高(AFP-L3%>7%)。
2005年,美国食品与药品监督管理局(U. S. Food and Drug Administration,FDA)批准将 AFP-L3%作为HCC的辅助筛查指标,并将阳性临界值设定为10%。日本肝病学会(Japan Society of Hepatology,JSH)2019年发布的《肝细胞癌临床实践指南》建议将AFP-L3%作为肝癌筛查的3项指标之一。《中国人群肝癌筛查指南(2022,北京)》建议将AFP-L3%作为肝癌筛查重要的补充指标。《原发性肝癌诊疗指南(2022年版)》亦指出,AFP-L3%检测有助于提高HCC的早期诊断率。
【共识要点2】AFP-L3%是AFP的重要补充,可用于鉴别AFP升高的性质(良性/恶性),结合不同的临界值,有助于早期筛查HCC、补充筛查小肝癌,对HCC进行辅助诊断、病程监测和预后判断。
1.3 DCP
DCP是一种脱γ羧基凝血酶原。正常凝血酶原前体N端有10个谷氨酸残基,当缺乏维生素K或存在维生素K拮抗时,凝血酶原前体的10个谷氨酸残基无法全部羧化,失去与Ca2+结合的能力,丧失凝血酶活性,从而形成异常凝血酶原。1981年,BLANCHARD等建立了基于125I标记竞争结合原理的血清DCP放射免疫学检测方法。1984年,LIEBMAN等采用相同方法,首次报道HCC患者血清DCP水平升高。1985年,MOTOHARA等开发了基于ELISA的DCP检测方法,检测灵敏度可达0.13 U/mL。随着技术的进步,DCP检测方法从竞争性放射免疫分析法和ELISA发展到目前的全自动化学发光免疫分析法。2015年以来,多个基于化学发光法原理的DCP试剂盒已获得NMPA批准上市,为DCP的临床应用奠定了基础。
多数研究结果均表明,与经典的肝癌标志物AFP相比,DCP具有更好的临床诊断性能。MITA等采用ELISA检测HCC患者血清DCP和AFP,结果显示,有62%(56/91)的HCC患者的DCP水平高于临界值(40 mAU/mL),而仅有47%(43/91)的HCC患者AFP水平高于临界值(20 ng/mL)。CARR等发现,DCP诊断HCC的敏感性(72.70%)显著高于AFP(67.70%)。一项多中心研究结果显示,DCP诊断HCC的准确性较AFP提升了6.20%~9.70%,特别是对HBV感染相关HCC,诊断准确性较AFP高12.30%~20.67%。DCP还可用于预测HCC复发和微血管侵犯(microvascular invasion,MVI),特别适用于AFP阴性患者的复发和随访监测。POTÉ等发现,DCP>90 mAU/mL 是发生MVI的独立危险因素[风险比(hazard ratio,HR)=3.5,95%CI为1.081~11.80,P=0.043],DCP用于预测MVI的敏感性和特异性分别为70%和63%。KIM等发现,有74.1%的肝癌患者在复发时出现DCP水平升高(>40 mAU/mL),提示DCP是肝癌患者复发的独立危险因素。
综上所述,DCP在HCC诊断和预后管理中发挥重要作用,特别适用于AFP阴性HCC患者的临床管理。我国相关指南和共识均将DCP列为HCC的补充筛查或辅助诊断指标。亚太肝病学会和JSH发布的相关指南也明确了DCP在HCC高危人群筛查或辅助诊断中的价值。
【共识要点3】血清DCP在HCC高危筛查、诊断和预后分层管理中发挥重要作用,推荐与AFP平行检测,以降低漏检率,建议作为AFP阴性HCC患者的随访指标。
2 肝癌三项互补性联合应用
AFP、AFP-L3%和DCP是诊断肝癌重要的血清学指标,需要指出的是,肝癌三项中单项指标的应用效率尚不能完全满足临床对于HCC诊断敏感性和特异性的要求,肝癌三项联合检测能弥补单个标志物的不足,显著提升临床诊断的敏感性和特异性,对提高肝癌患者5年生存率具有重要的临床意义。
2.1 AFP-L3%、DCP对于低水平AFP人群的检测意义
有研究结果显示,AFP-L3%可在影像学检查出现阳性结果前的3~28个月预警肝癌的发生,AFP-L3%阳性预测肝癌发生的正确率为95%。在AFP<20 ng/mL的情况下,DCP和AFP-L3%诊断肝癌的敏感性分别为50.0%和41.0%,特异性分别为90.4%和77.8%,联合检测DCP和AFP-L3%,敏感性可提高到69.9%,特异性可提高到71.9%。对于AFP阴性、直径<2 cm的肝癌患者,AFP-L3%的诊断敏感性为46.7%,DCP为40.0%,联合检测可将敏感性提高到86.7%。有研究对106例慢性肝病(chronic liver disease,CLD)患者进行随访,结果显示,CLD患者5年肝癌发生率为10.5%,10年肝癌发生率为19.6%;在AFP阴性(<20 ng/mL)人群中,相对于AFP-L3%<4.9%或DCP<25 mAU/mL者, AFP-L3%≥4.9%者或DCP≥25 mAU/mL者肝癌累计发病率显著增高(HR值分别为11.608、3.936)。提示AFP-L3%和DCP升高是肝癌发生的重要危险信号。
2.2 肝癌三项在PHC临床诊断和分层管理中的应用价值
越来越多的文献指出,联合检测AFP、AFP-L3%和DCP,诊断PHC的敏感性显著提高,且优于单项检测。AFP、AFP-L3%和DCP联合检测诊断早期、单发、低AFP水平的小肝癌敏感性可达90%。有研究发现,DCP与肿瘤大小有关,以DCP≥40 mAU/mL为阳性,肿瘤直径为<3 cm、3~5 cm和>5 cm的患者DCP阳性率分别为74%、83%、96%,AFP的阳性率分别为65%、57%、48%;且随着肿瘤的增大,DCP水平升高比AFP更快,阳性率更高;治疗前AFP、AFP-L3%和DCP的阳性率与肿瘤的侵袭性、肿瘤大小、门静脉侵犯率相关性较高。肿瘤TNM分期Ⅰ~Ⅳ期患者AFP、AFP-L3%、DCP水平均逐渐升高,其中DCP阳性率上升更为明显。另外,肝癌根治性治疗后,DCP水平下降较AFP快。由此可见,肝癌三项联合检测能更好地评估疗效和预后。
在我国,HBV感染是引起肝癌最主要的病因,患者HBV的检出率可达80%;而非洲冈比亚等地区肝癌患者HBV的检出率只有45%。在肝癌诊断方面,我国已经积累了大量乙型肝炎相关的AFP-L3%临床应用经验,上海东方肝胆医院对10 359例临床病例的统计结果显示,HBV感染相关肝癌患者AFP和AFP-L3%阳性率分别为62%和45%,明显高于非HBV感染相关肝癌患者(40%和28%)。此外,由于部分慢性乙型肝炎患者AFP水平会升高,因此DCP可能更适合我国人群HBV感染相关HCC的识别。对于DCP的应用是否受肝癌病因学的影响,仍需要积累更多的临床数据。
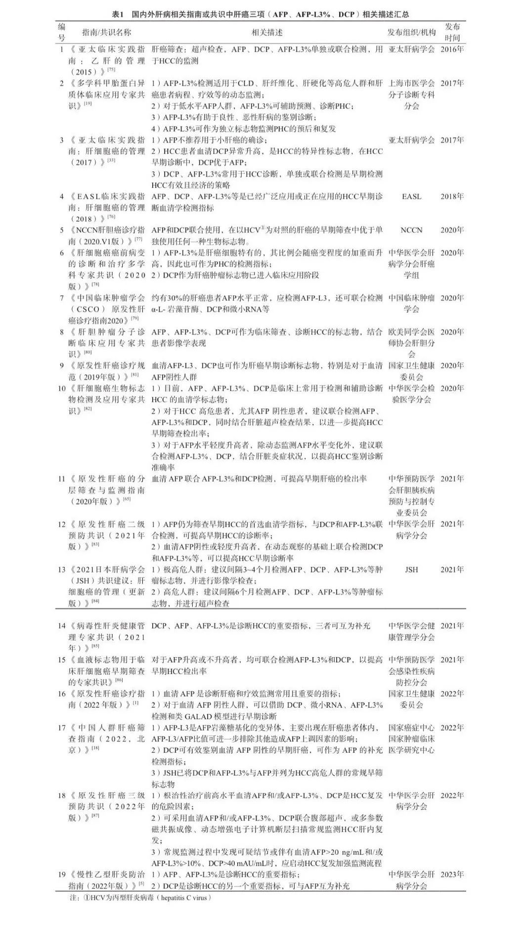
目前,肝癌三项已经被纳入国内外多个肝病相关指南或者共识,见表1。
【共识要点4】AFP、AFP-L3%和DCP作为肝癌诊断的有效指标,建议联合检测。尤其对于AFP低水平的高危人群和肝癌患者,肝癌三项可有效弥补AFP单项检测的不足,不仅有助于高危人群良性、恶性肝病的鉴别诊断,提高早诊率,也可作为肝癌的临床分层和预后(复发、生存)管理的依据。
3 肝癌三项模型算法的应用
3.1 GALAD模型
2014年,英国学者依据多中心研究结果建立了GALAD模型,参数包括性别、年龄、AFP-L3%、AFP和DCP,对肝癌的风险评估和诊断具有重要意义;该研究共纳入670例患者,其中HCC患者311例、CLD患者339例。GALAD模型计算公式为:Z=-10.08+0.09×年龄+1.67×性别(男性=1;女性=0)+2.34×log10 AFP+0.04×AFP-L3+1.33×log10DCP。
GALAD模型诊断HCC的受试者工作特征曲线的曲线下面积(area under curve,AUC)为0.97,显著高于AFP(0.88)、AFP-L3%(0.84)和DCP(0.90);诊断早期[巴塞罗那临床肝癌分级(Barcelona clinic liver cancer,BCLC)0~A期]HCC的AUC为0.96,敏感性为86%。2016年,BERHANE等对GALAD模型进行了国际多中心队列验证,选取来自英国、德国、日本和中国的6 834例肝病患者,其中HCC患者2 430例、CLD患者4 404 例,结果显示,GALAD模型在不同国家人群中诊断HCC的AUC为0.93~0.97,敏感性和特异性分别为81.4%~91.6%和88.2%~89.7%,优于AFP、DCP和AFP-L3%等任意单一指标。意大利的一项研究发现,GALAD模型诊断HCC的AUC为0.98。另有多项研究结果显示GALAD模型诊断HCC的AUC均>0.95。
本共识执笔团队对GALAD模型进行了大样本(7 664例)多中心临床验证,结果显示,GALAD模型诊断HCC的AUC(95%CI)为0.960(0.955~0.964),显著高于AFP[0.826(0.816~0.836)]、AFP-L3%[0.763(0.752~0.773)]、DCP[0.919(0.912~0.925)]和3项指标联合[0.943(0.937~0.948)]。对GALAD模型的验证结果(诊断HCC的AUC分别为0.925、0.899和0.940)也确认了GALAD模型在HCC中的诊断价值。
HCC病因在不同国家和地区的各不相同。欧美国家HCC患者的病因以HCV感染、酒精性肝病和NASH为主,日本大多数HCC患者的病因与HCV感染有关,而中国HCC患者的病因则以HBV感染为主。有队列研究结果显示,对于NASH所致的HCC,GALAD模型诊断米兰标准早期HCC的敏感性和特异性分别为84.0%和90.9%,且NASH患者的GALAD模型积分可在HCC诊断前1.5年即呈上升趋势。YANG等的研究结果显示,GALAD模型诊断HBV感染相关HCC的AUC(95%CI)为0.94(0.88~0.99),高于HCV感染相关HCC[0.89(0.86~0.92)]、酒精性肝病相关HCC[0.89(0.81~0.97)]、无病毒感染和酒精性肝病相关HCC[0.88(0.81~0.96)]。BERHANE等和SCHOTTEN等发现,GALAD诊断HBV感染相关HCC和HCV感染相关HCC的效能相似,且不受抗病毒治疗的影响。本共识执笔团队前期基于我国5个医疗中心602例HCC患者和923例非HCC患者的研究发现,GALAD模型诊断HCC的AUC为0.935,敏感性为83.78%,特异性为88.69%;GALAD模型得分低的HCC患者总生存率更高,复发风险更低,提示GALAD模型对于HCC患者的预后分层和病程管理具有积极意义。林清标等对我国HBV感染相关HCC患者的研究结果显示,GALAD模型诊断HBV感染相关HCC的AUC为0.911,与本共识执笔团队研究结果一致。
综上,GALAD模型的诊断效能显著优于AFP、AFP-L3%、DCP单项检测,但该模型的诊断效能是否会受患者疾病背景影响,尚需要更多循证证据。
3.2 类GALAD模型
我国多个研究团队在验证源自国际队列GALAD模型的同时,不断进行模型优化,提出C-GALAD、GALAD-C、C-GALAD Ⅱ等类GALAD模型。本共识执笔团队在验证GALAD模型的基础上,基于我国5个中心的10 359例患者,开发了更适合中国人群的C-GALAD模型(参数包括AFP、AFP-L3%、DCP、性别、年龄),该模型诊断HCC的AUC(95%CI)为0.952(0.947~0.956),优于GALAD模型[0.925(0.919~0.931)],且与HCC患者预后密切相关。齐莹莹等的研究结果显示,C-GALAD模型可用于HCC的鉴别诊断,其诊断性能优于传统的单一生化指标。LIU等在GALAD模型的基础上,采用Logistic回归分析构建了GALAD-C模型(参数包括AFP、AFP-L3%、DCP、性别、年龄)和GAAP模型(参数包括AFP、DCP、性别、年龄),结果显示,GALAD-C、GAAP、GALAD模型诊断肝癌的AUC分别为0.922 、0.914和0.891,均优于DCP(0.869)、AFP(0.750)和AFP-L3%(0.711)。我国另一项多中心研究基于性别、年龄、AFP、AFP-L3%、DCP 、血小板计数和总胆红素7个参数建立了C-GALAD Ⅱ肝癌血清学预测模型,该模型在训练集中的AUC为0.954,敏感性为88.04%,特异性为94.85%,在验证集中的AUC为0.943,敏感性为89.29%,特异性为 90.2%,诊断肝癌的效能优于传统的GALAD模型。
【共识要点5】GALAD、GALAD-C、 C-GALAD Ⅱ 等肝癌诊断模型基于性别、年龄和肝癌三项等定量检测进行综合量化评分,其辅助诊断、疗效判断和预后监测等性能优于单一血清学指标,数值量化评分更方便临床判读和动态应用。
4 肝癌三项检测的质量控制和参考区间
4.1 肝癌三项检测的质量控制
肝癌三项检测质量控制全过程涵盖人员、设备、试剂耗材和环境条件等多个质量控制环节。国家卫生健康委临床检验中心和各省市临床检验中心对临床免疫学检测相关的质量管理要求均适用于肝癌三项检测。
受方法学的限制,AFP-L3%检测是肝癌三项检测的难点,主要采用亲和吸附离心法、磁微粒化学发光免疫分析法、微流控免疫荧光法等方法进行检测。亲和吸附离心法的优点是不需要特殊设备,可依托实验室定量检测AFP的设备完成检测,缺点是需要手工操作、步骤多、耗时长,检测结果需与稀释倍数相乘。微流控免疫荧光法、磁微粒化学发光免疫分析法实现了自动化检测,结果相对稳定,但各品牌检测系统采用的抗体针对不同的肿瘤标志物抗原靶点,抗体来源、结合方式、校准品溯源性和仪器检测原理等存在差异,不同检测系统检测结果和参考区间不尽相同。此外,还需关注作为AFP-L3%计算分母的AFP检测结果在不同设备之间的可比性,以及AFP-L2 对结果的可能影响,如排除生殖胚胎源性肿瘤等其他可能导致AFP-L2升高并由此可能导致AFP-L3%检测结果升高的因素。
样本因素是影响检验质量最重要的因素,包括血液样本的正确采集,血清和血浆的分离、保存条件。样本采集后应及时送检,若当日不能完成检测,应分离血清/血浆,2~8 ℃保存,但不能超过7 d。如需存放≥7 d,应-20 ℃冻存,6个月以上应-80 ℃冻存,避免反复冻融。另外,严重黄疸、溶血、脂血等对检测结果可能存在干扰。
【共识要点6】AFP、AFP-L3%和DCP目前已有NMPA批准的成熟的检测方法,各实验室可依据自身条件选择检测方法和检测系统,遵守国家卫生健康委临床检验中心和地区质量控制中心对于临床免疫学检测的规范要求,注重分析前、分析中、分析后全流程质量控制,并关注不同检测系统可能带来的结果差异。
4.2 GALAD模型、类GALAD模型应用的参考区间(临界值)
目前,GALAD模型已经有国内外多中心验证的临床研究,但类GALAD模型尚未见经第三方多中心验证的参考区间或临界值。基于中国人群的多中心肝癌三项模型临界值的建立和验证是未来模型推广应用的关键。模型建立和验证中入组人群的构成、构成比、数量和入组患者的疾病分级、分期,以及检测方法学的差异和标准化等都是影响临界值及其诊断效能的重要因素,也是不同研究获得不同临界值和临床诊断效能的关键。肝癌组应纳入早期且诊断明确的患者,并设置健康对照和疾病对照(如CLD)。
我国卫生行业标准《WS/T 402—2012 临床实验室检验项目参考区间的制定》要求,临界值应尽可能排除对结果有影响的因素,并保证研究对象的同质性;以非参数方法估计样本的参考区间,至少需要120例样本,若需要分组则每组至少120例样本;若有离群值,在剔除离群值后应补足。通常情况下,依据约登指数最大原则,选取合适的最佳临界值,并可获得在该临界值时诊断模型的诊断敏感性(真阳性数/金标准阳性数)、特异性(真阴性数/金标准阴性数)、阳性预测值(真阳性数/诊断结果阳性数) 、阴性预测值(真阴性数/诊断结果阴性数)。AUC可反映模型的整体诊断效能,并应关注模型诊断效能指标的95%CI和不同检测系统、不同人群可能导致的差异。目前已发表的GALAD模型临界值及其临床诊断效能汇总见表2。现阶段GALAD模型的临界值建议参考基于大型国际队列研究结果并验证的临界值,也可采用基于中国人群多中心研究报道的临界值,有条件时也可依据行业规范自建临界值,并在实践中不断优化。类GALAD模型的临界值建议参考我国现有多中心研究结果,优选依据行业规范自建的参考值。GALAD与类GALAD模型应用中还应注重模型得分的动态变化。
【共识要点7】现阶段GALAD模型的临界值建议参考基于大型国际多中心队列研究并验证的临界值,也可采用基于中国人群研究的临界值,有条件时依据行业规范自建, 并在实践中不断优化。类GALAD模型的临界值优选依据行业规范自建,也可在充分验证的基础上采用我国多中心研究的临界值。GALAD与类GALAD模型应用中还应注重模型评分的动态变化。
5 肝癌三项高危筛查适用人群和肝癌筛查的卫生经济学分析
我国肝癌早期检出率低,与我国肝癌高危人群定期监测不充分有关。据报道,日本肝癌患者5年生存率高可能与其指南明确推荐肝癌三项用于肝癌高危人群筛查有关,筛查有助于肝癌的早期发现、早期诊断和早期治疗,是改善肝癌预后的关键。
我国肝癌高危人群主要包括:具有HBV和/或HCV感染、长期酗酒、NASH、食用被黄曲霉毒素污染的食物、各种原因引起的肝硬化,以及有肝癌家族史人群,尤其是年龄>40岁的男性,风险更大。JSH已将肝癌三项并列为HCC高危人群的常规早筛标志物,并在实践中取得了较好成效,值得借鉴。
一项纳入43项研究的荟萃分析以调整质量生命年作为患者观测指标,所有研究均应用超声伴或不伴AFP作为筛查工具,筛查间隔3个月~1年,结果显示,肝癌高危人群每6个月超声检查联合AFP检测是最具成本效益的筛查策略。CARTER等研究发现,与无筛查相比,针对肝硬化患者的风险分层筛查或全包筛查都具有成本效益。我国台湾的一项研究进行的成本-效果分析结果显示,与不监测比较,对慢性HBV或HCV携带者每6个月进行1次生化检测联合超声检查监测方案具有成本效益。RIMAL等发现,在HCC的筛查中纳入AFP、AFP-L3%、AFP-P4、丙氨酸氨基转移酶等指标,具有较高的成本效益。目前,我国一般人群肝癌筛查的卫生学评价研究证据有限,与其他肿瘤相比,整体肝癌筛查技术的可获得性较低, 对于包括DCP、AFP-L3%在内的相对新的肝癌标志物的知晓和如何应用认识不足。期待未来在合理、合规地联合应用肝癌三项的基础上,进行科学、循证的肝癌三项及其模型临床应用的卫生经济学评估。
【共识要点8】每6个月进行AFP、AFP-L3%和DCP检测联合腹部超声检查用于肝癌高危人群的筛查具有成本效益,但仍需要更多的卫生经济学评估证据。
6 问题与展望
改进肝癌风险人群的发病预警、早诊策略,对提高肝癌患者5年生存率至关重要。科学建立肝癌筛查策略,尤其是推广适用于基层筛查的技术,是优化现有HCC诊断的有效途径。肝癌三项(AFP、AFP-L3%和DCP)相互补充,可有效检出肝癌,联合检测并应用模型算法,可有效提高早期肝癌的诊断率,并进行临床精准管理。近年来,基于我国人群数据的临床研究结果表明,GALAD、C-GALAD和C-GALADⅡ 肝癌诊断模型通过个体量化应用,进一步验证了联合检测和模型算法可显著改善单一血清学指标的诊断效能,但目前还存在以下问题:1)不同建模研究模型参数权重赋值不同,表现为不同研究团队算法模型的不同;2)模型的参考区间(临界值)有待进一步多中心、本土化研究来优化和验证;3)不同方法学肝癌三项检测值存在一定差异,一定程度上影响了模型的稳定性,未来应加强不同检测方法(系统)的标准化,并注重模型对应的方法学背景。多中心、大样本循证研究是未来优化并推广模型应用的重要途径。
基于血液免疫学检测的肝癌三项(AFP、AFP-L3%、DCP)和GALAD、类GALAD模型技术成熟、成本合理,设备和实验场地要求不高,具有个体化医疗特征,易于在具备免疫学检测服务能力的地区推广,有利于肝癌防治关口前移和诊疗、康复过程的精准全程管理。未来仍然需要进一步开展大样本、前瞻性的研究,优化并验证适宜于中国人群的肝癌诊断临界值。同时,也需要卫生经济学评价研究证据。
执笔:黄晨军(上海中医药大学附属岳阳中西医结合医院),肖潇(上海中医药大学附属岳阳中西医结合医院),周琳(上海长征医院),陈福祥(上海交通大学医学院附属第九人民医院),王见义(上海中医药大学附属岳阳中西医结合医院),胡晓波(上海市临床检验中心),高春芳(上海中医药大学附属岳阳中西医结合医院)
专家组成员(按姓氏笔划排序):王颖(上海中医药大学附属岳阳中西医结合医院),卢仁泉(复旦大学附属肿瘤医院),卢志明(山东省立医院),朱召芹(复旦大学附属公共卫生中心),朱宇清(上海市临床检验中心),任丽(天津医科大学肿瘤医院),刘杰(中国人民解放军总医院第七医学中心),刘家云(空军军医大学第一附属医院),刘兴晖(上海市浦东新区公利医院),孙奋勇(同济大学附属第十人民医院),苏海翔(甘肃省肿瘤医院),杨再兴(台州市第一人民医院),杨曦明(北京中医药大学东直门医院),吴文娟(同济大学附属东方医院南院),邱智泉(上海东方肝胆外科医院),余卓(上海中医药大学附属曙光医院),汪俊军(中国人民解放军东部战区总医院),张弢(上海中医药大学附属曙光医院),张瑞(国家卫生健康委临床检验中心),陆群(上海市中西医结合医院),陈捷(四川大学华西医院),林勇(复旦大学附属华山医院),林锦骠(上海交通大学医学院附属同仁医院),季君(上海东方肝胆外科医院),周强(安徽医科大学第二附属医院),房萌(上海东方肝胆外科医院),居漪(上海市临床检验中心),胡波(中山大学附属第三医院),柳丽娟(福建医科大学孟超肝胆医院),段勇(昆明医科大学第一附属医院),段朝晖(中山大学孙逸仙纪念医院),姜艳芳(吉林大学第一医院),娄加陶(上海交通大学医学院附属第一人民医院),娄金丽(首都医科大学附属北京佑安医院),祝峻峰(上海中医药大学附属岳阳中西医结合医院),袁小澎(南方科技大学第一附属医院),贾健安(中国人民解放军联勤保障部队第九〇一医院),顾兵(广东省人民医院),高致远(上海中医药大学附属岳阳中西医结合医院),郭林(复旦大学附属肿瘤医院),陶志华(浙江大学医学院附属第二医院),黄涛(海南省人民医院),盛慧明(上海交通大学医学院附属同仁医院),鞠少卿(南通大学附属医院/公共卫生学院)
参考文献(略)
邮政编码:200052 电话:021-63800152 传真:021-63800151 京ICP备15010734号-10 技术:网至普网站建设