
国家药监局综合司关于部分体外诊断试剂产品说明书变更有关事项的通知
药监综械注函〔2023〕349号
各省、自治区、直辖市和新疆生产建设兵团药品监督管理局:
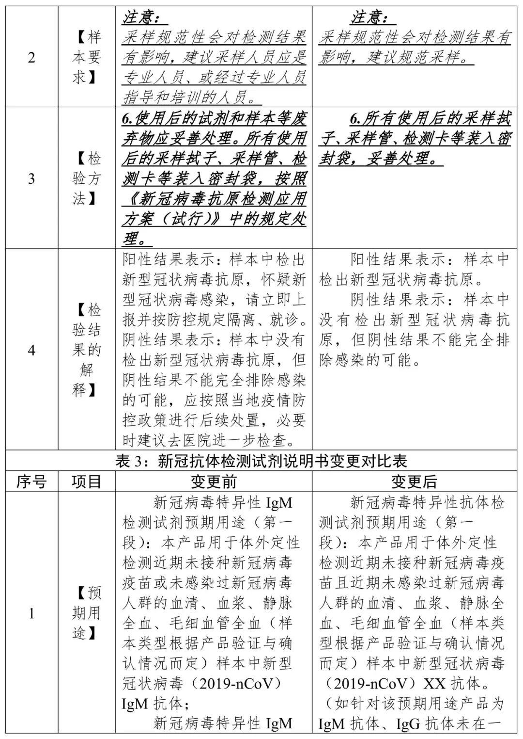
根据国家卫生健康委发布的《新型冠状病毒感染诊疗方案》等文件,国家药监局组织修订发布了《新型冠状病毒(2019-nCoV)核酸检测试剂注册审查指导原则》等三项新冠病毒诊断产品指导原则,分别对新冠病毒核酸、抗原、抗体检测试剂说明书相关内容进行了修订,调整了预期用途等内容表述。
为更好地指导相关产品应用,在产品本身不发生变化和产品性能不发生改变的情况下,请已上市产品注册人根据本通知附件列明内容,自行修改产品说明书,无需申请变更注册或者备案。延续注册时,再行核发修改后的新版说明书。
如发生其他变化,应当按照《体外诊断试剂注册与备案管理办法》相关要求办理。
附件:新冠病毒检测试剂产品说明书变更对比表
国家药监局综合司
2023年6月28日
邮政编码:200052 电话:021-63800152 传真:021-63800151 京ICP备15010734号-10 技术:网至普网站建设