
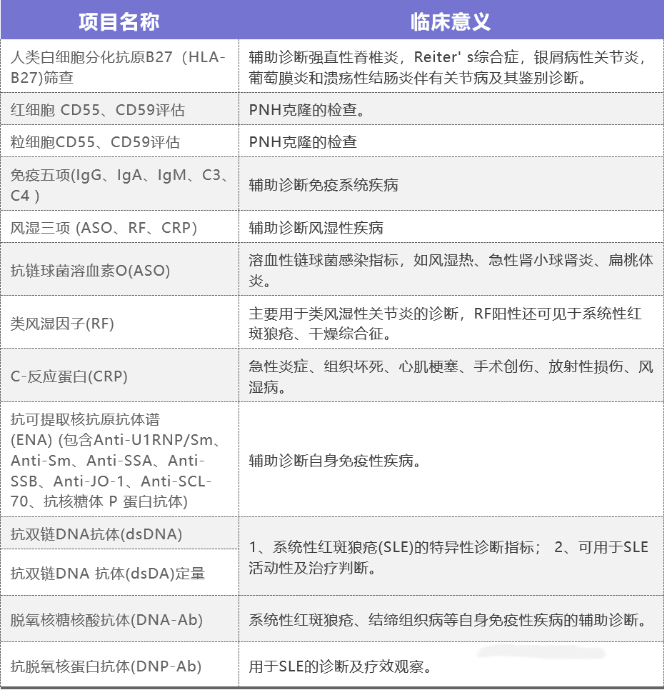
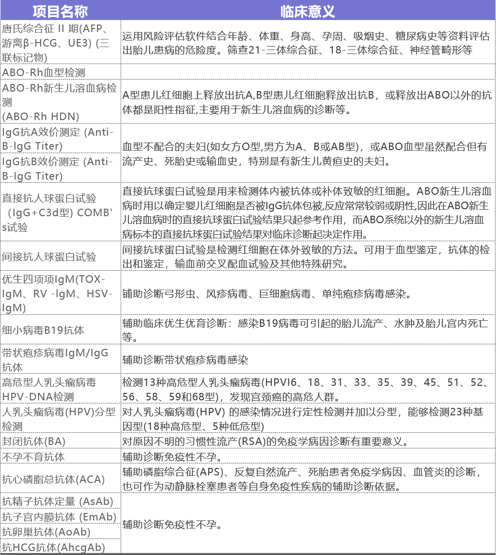
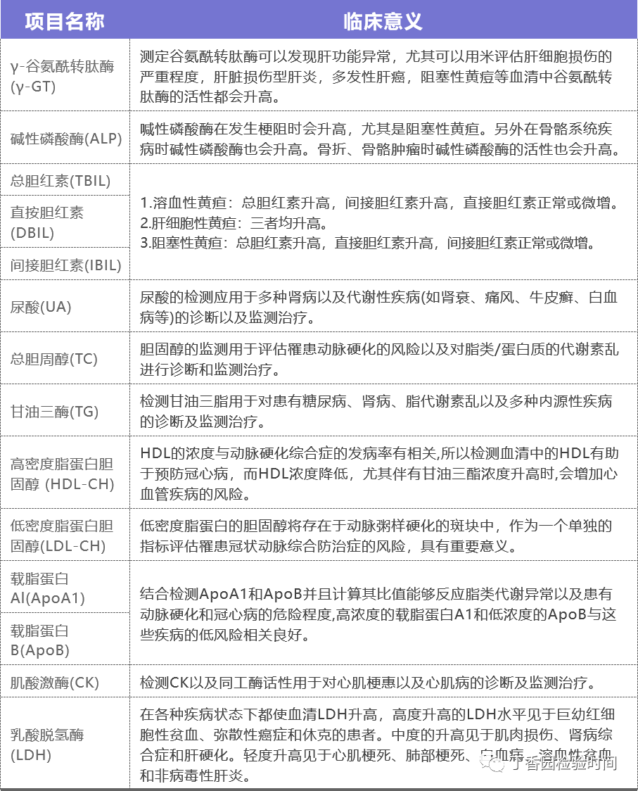
目前,国内大型三甲医院或者大型第三方检测机构,一般开展项目在1000~2000+的水平,今天给大家分享一下,一般三级医院最常见的约300个检测项目和检测套餐。
邮政编码:200052 电话:021-63800152 传真:021-63800151 京ICP备15010734号-10 技术:网至普网站建设