中文 | English | 您是第 95384286 个访问者!
您好,欢迎来到全国体外诊断网(全国实验医学网)!
热门搜索:分会介绍 | 会员名单 | 行业资讯
行业资讯
当前位置: 首页 > 行业资讯 > 业界动态

九强生物与罗氏诊断再携手,拓展凝血领域市场份额!

更新时间:2021/9/22 14:40:05 浏览次数:2052
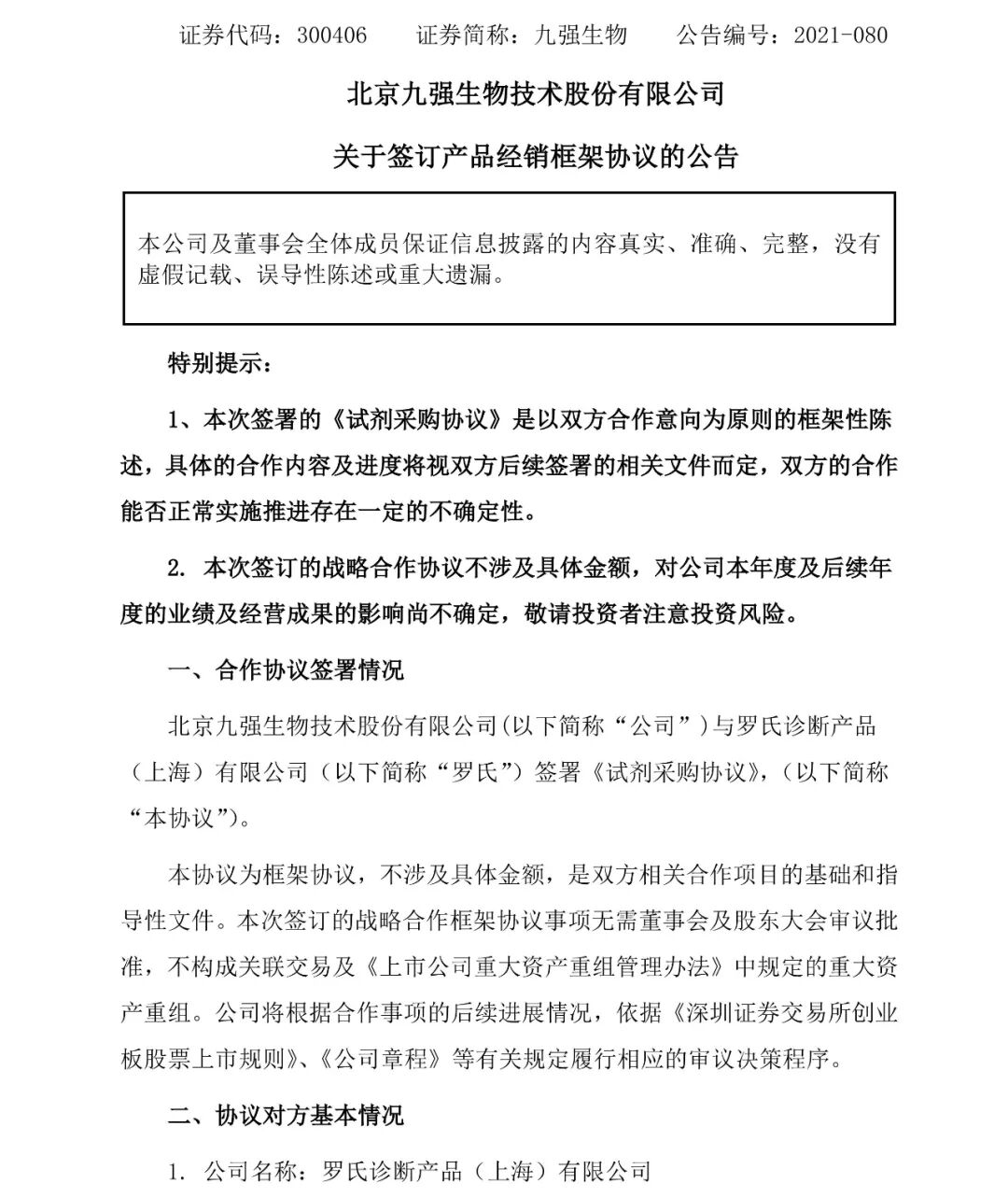
九强生物(300406)9月21日晚间公告,公司与罗氏诊断产品(上海)有限公司签署《试剂采购协议》。

图片



公告称,罗氏诊断向九强生物采购适用于罗氏诊断全自动凝血分析仪的试剂盒,以补充罗氏诊断的凝血检测菜单。产品的经销期限自2021年10月1日至2027年9月30日。


图片



此次合作,是九强生物积极贯彻“与巨人同行”发展战略的体现。能够与罗氏诊断再次携手,进一步拓展各自在凝血分析诊断领域的市场份额,对企业发展具有积极而重大的意义。作为凝血诊断领域的生力军,此次合作表明了九强凝血诊断产品在研发生产和质量控制方面,得到知名国际企业的认可;而公司也将抓住这一难得的机会,通过彼此沟通学习,不断地提高自身水平,为客户提供更加优质的产品和服务。

公告原文如下


图片

图片

图片

图片

全国卫生产业企业管理协会医学检验产业分会 全国卫生产业企业管理协会实验医学分会
本网站部分内容来自互联网,如有涉及版权问题请及时告知,我们将尽快处理
上海市长宁区延安西路1118号龙之梦大厦1807室

邮政编码:200052 电话:021-63800152 传真:021-63800151 京ICP备15010734号-10  技术:网至普网站建设