
深化“证照分离”改革,诊所行业准入制度再放宽!
审批改为备案,放宽社会办医
6月3日,国务院印发《关于深化“证照分离”改革进一步激发市场主体发展活力的通知》(以下简称《通知》),部署自2021年7月1日起,在全国范围内实施涉企经营许可事项全覆盖清单管理,对所有涉企经营许可事项按照直接取消审批、审批改为备案、实行告知承诺、优化审批服务等四种方式分类推进审批制度改革,同时在自贸试验区进一步加大改革试点力度。
《通知》中有6项都直接提及放宽对社会办医和诊所审批的限制。包括全面执行诊所备案制、三级以外医疗机构取消“设置医疗机构审批书”、诊所执业由许可管理转为备案管理、对社会办医大型医用设备许可简易审批等。
早在2020年9月21日,国务院发布《国务院关于取消和下放一批行政许可事项的决定》相关文件,提到决定取消29项行政许可事项,其中就包括取消部分医疗机构(除三级医院、三级妇幼保健院、急救中心、急救站、临床检验中心、中外合资合作医疗机构、港澳台独资医疗机构外)的前置行政审批许可。
本次《通知》指出,要持续深化“放管服”改革,统筹推进行政审批制度改革和商事制度改革,在更大范围和更多行业推动照后减证和简化审批,创新和加强事中事后监管,进一步优化营商环境、激发市场主体发展活力,加快构建以国内大循环为主体、国内国际双循环相互促进的新发展格局。
以下是中央层面设定的涉企经营许可事项改革清单(2021年全国版)涉及卫生健康部门的改革项目:
38.开办诊所不再设置审批,改为诊所执业备案;
39.明确计划生育纳入母婴专项许可审批管理;
40.除三级等医疗机构外取消《设置医疗机构批准书》;
41.职业卫生技术服务机构甲级资质由三级调整为一级,省级审批,全国有效;
42.职业卫生技术服务机构丙级资质由三级调整为一级,设区的市级明确变更为由省级审批,全国有效;
75.诊所执业由许可管理改为备案管理;
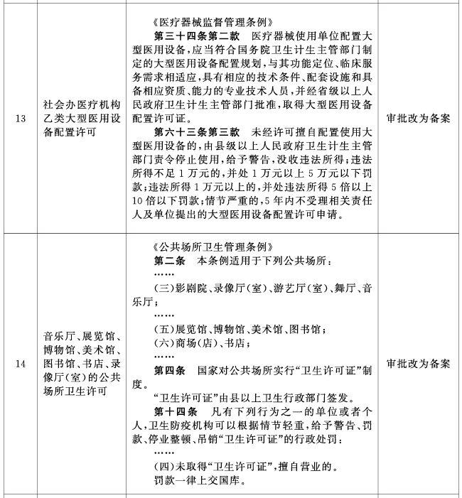
102.公共场所许可,告知承诺制,当场许可;
103.乙类大型医用设备配置许可,告知承诺制,当场许可;
305.饮用水供水单位不再要求提供从业人员健康体检合格证明;
306.消毒产品生产企业卫生许可证审批时限压缩至14个工作日;
307.放射卫生技术服务机构资质审批,不再要求申请人提供质量管理手册和程序性文件目录等材料;
308.放射诊疗许可证审批时限压缩至10个工作日;
309.戒毒医疗机构审批时限压缩至15个工作日;
310.人类辅助生殖半年公布一次名单,新的申请一个月内公开申请机构信息;
311婚前医学检查和产前筛查审批权限下放到县级卫生行政部门;
312.医疗机构人体器官移植执业资格认证网上提交材料,专家评审时限压缩至60日;
313、医疗机构(三级医院等医疗机构)推广电子化审批;
314、医疗机构(不含诊所)执业登记,取消验资证明,实现电子化注册登记;
315、社会办医疗机构甲类大型设备的配置许可,实现申请审批全程网上办理;
316.职业卫生技术服务机构乙级三级调整为一级,省级审批,全国有效;
317.血站含脐带血库网上提交申请材料,审批时限压缩至15个工作日;
318.单采血浆站同上;
319.人类精子库审批半年公布一次,新的申请一个月内公开;
320.精麻药品印鉴卡不再要求申请人提供医疗机构许可证副本复印件;
入门易,更多强化事后监管
《通知》强调,要创新和加强事中事后监管。落实放管结合、并重要求,明确监管责任,防止出现监管真空。坚持政府主导、企业自治、行业自律、社会监督,压实企业主体责任,健全多元共治、互为支撑的协同监管格局。分领域制定全国统一、简明易行的监管规则,为监管提供明确指引。完善监管方法,建立健全严重违法责任企业及相关人员行业禁入制度,增强监管威慑力。
“证照分离”改革,给予了社会办医相当多的利好,受政策影响,诊所开办改为备案制,营利性医疗机构设置审批准入流程也得以大幅度优化。社会办医发展急切需要的政策环境终于得到保障。
不过,所谓“放管服”政策,就是“放”了之后还要“管”,未来市场退出机制也会改善,医疗机构的诚信黑名单制度也会建立,监管还会越来越严。
国务院印发《关于深化“证照分离”改革进一步激发市场主体发展活力的通知》,涉及卫生健康部门的改革项目有31项之多。
在《附件1.中央层面设定的涉企经营许可事项改革清单(2021年全国版)》有24项,在《附件2.中央层面设定的涉企经营许可事项改革清单(2021年自由贸易试验区版)》有4项,在《附件3.国务院决定在自由贸易试验区暂时调整适用行政法规有关规定目录》有3项
附件:1.中央层面设定的涉企经营许可事项改革清单(2021年全国版)
涉及卫生健康部门的改革项目
附件2.中央层面设定的涉企经营许可事项改革清单(2021年自由贸易试验区版)
涉及卫生健康部门的改革项目
附件3.国务院决定在自由贸易试验区暂时调整适用行政法规有关规定目录
涉及卫生健康部门的改革项目
邮政编码:200052 电话:021-63800152 传真:021-63800151 京ICP备15010734号-10 技术:网至普网站建设