
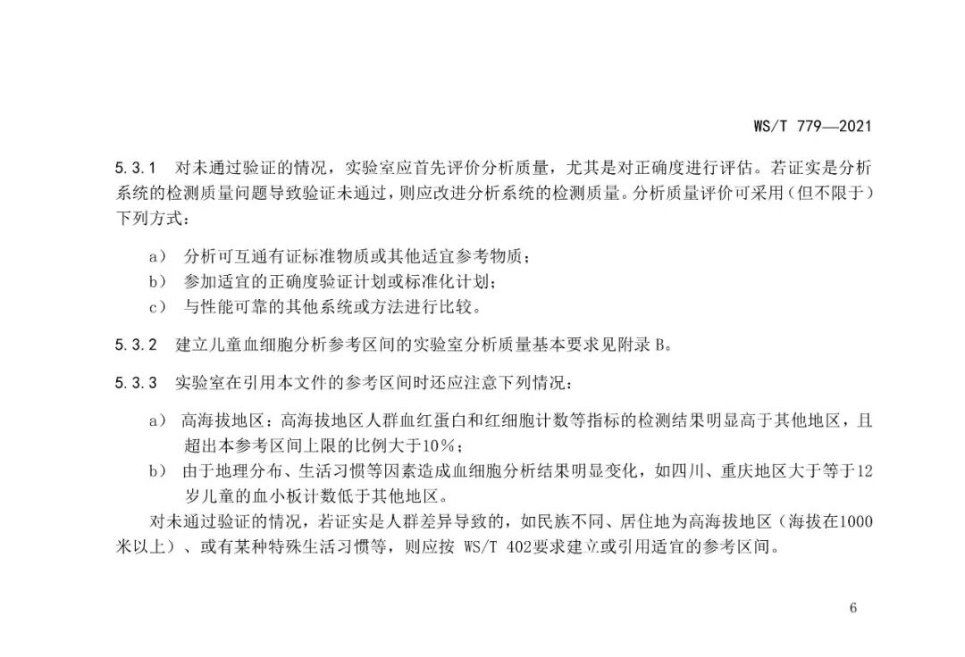
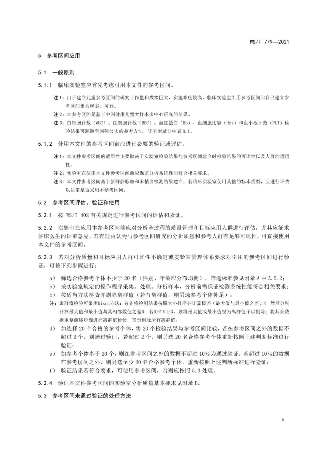
近日,国家卫健委发布《儿童临床常用生化检验项目参考区间》、《儿童血细胞分析参考区间》推荐性卫生行业标准,自2021年10月1日起施行。
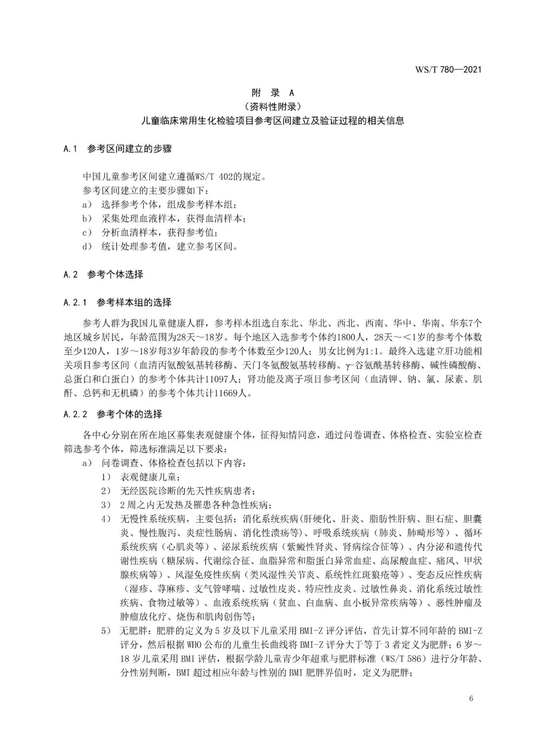
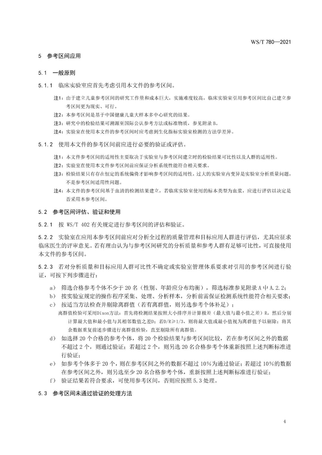
《儿童临床常用生化检验项目参考区间》
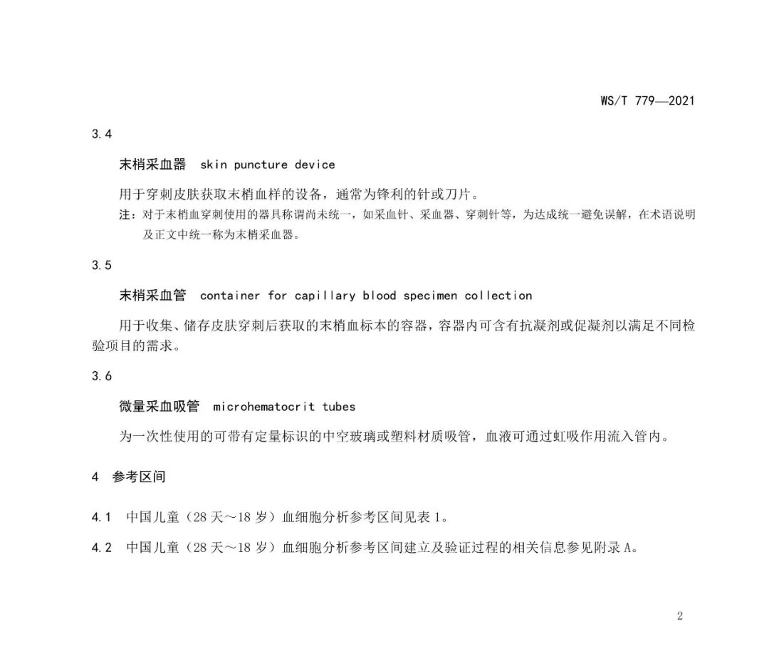
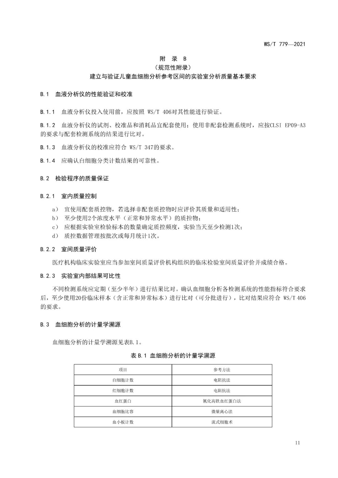
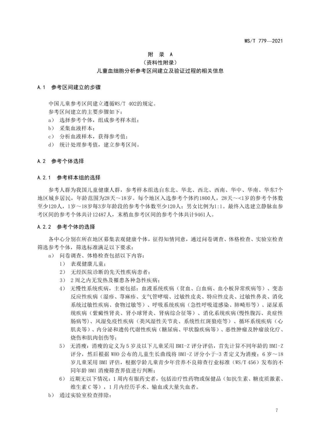
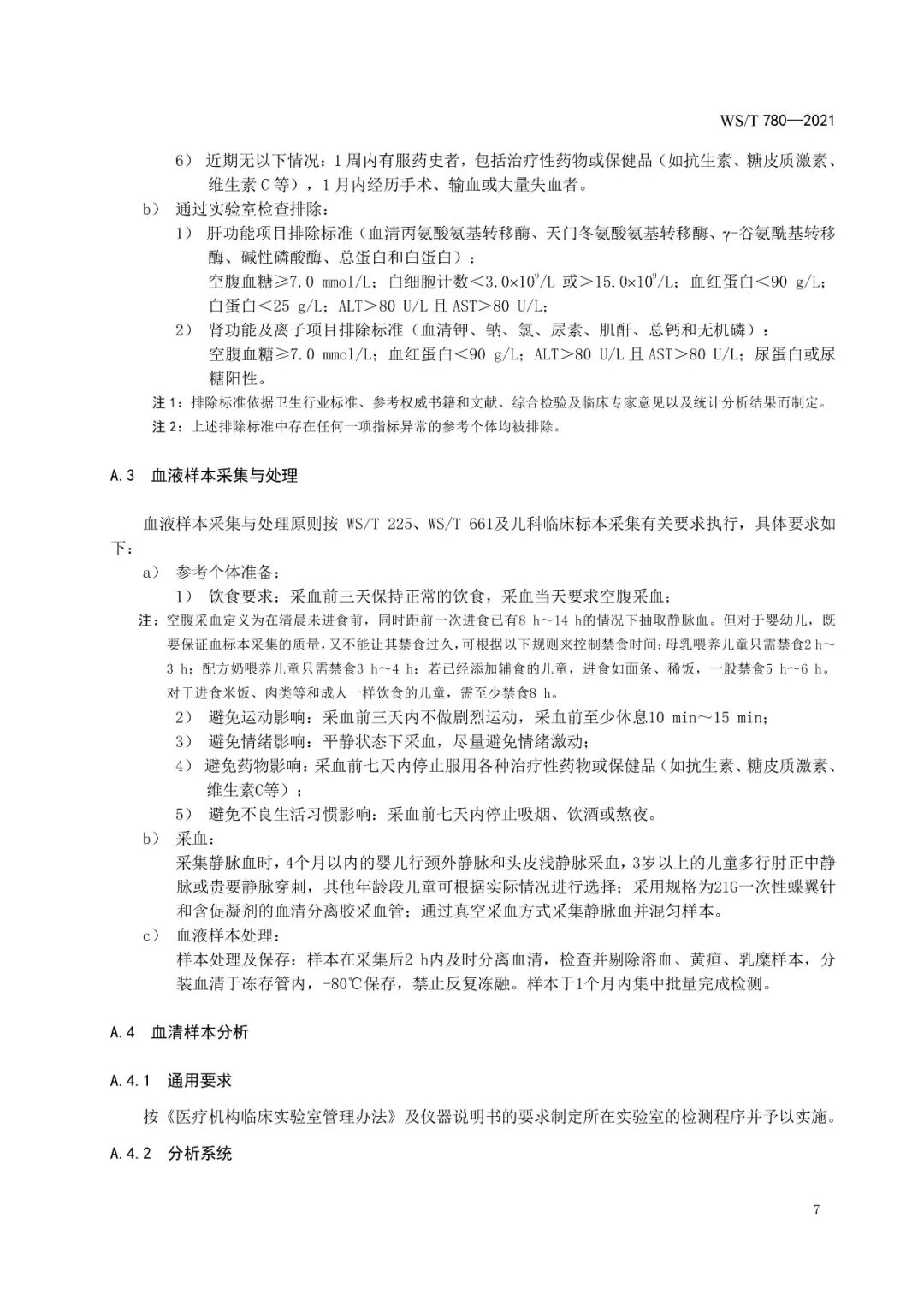
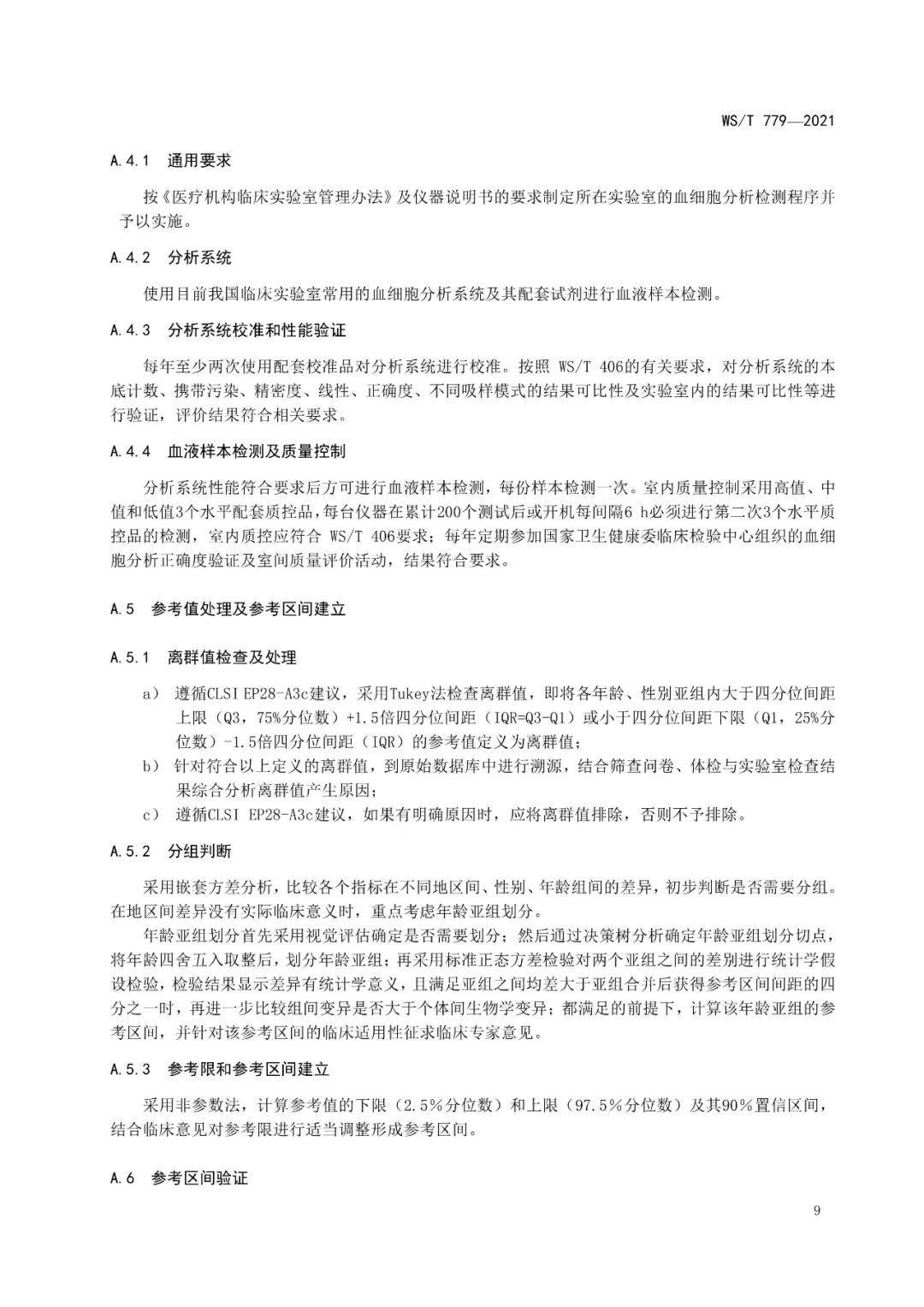
《儿童血细胞分析参考区间》
邮政编码:200052 电话:021-63800152 传真:021-63800151 京ICP备15010734号-10 技术:网至普网站建设